电脑桌面
添加小米粒文库到电脑桌面
安装后可以在桌面快捷访问

高中物理 1.1 简谐运动同步训练 鲁科版选修3-4VIP免费

高中物理 1.1 简谐运动同步训练 鲁科版选修3-4_第1页
1/5
高中物理 1.1 简谐运动同步训练 鲁科版选修3-4_第2页
2/5
高中物理 1.1 简谐运动同步训练 鲁科版选修3-4_第3页
3/5
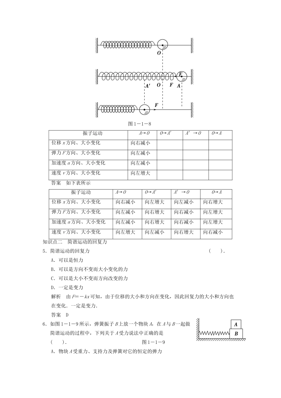
【创新设计】-高中物理1.1简谐运动同步训练鲁科版选修3-41.关于简谐运动的图象,下列说法中正确的是().A.表示质点振动的轨迹是正弦或余弦曲线B.由图象可判断任一时刻质点相对平衡位置的位移大小与方向C.表示质点的位移随时间变化的规律D.由图象可判断任一时刻质点的速度方向解析振动图象表示位移随时间的变化规律,不是运动轨迹,A错、C对;由振动图象可判断质点的位移和速度大小及方向,B、D正确.答案BCD2.图1-1-7中所示为一弹簧振子,O为平衡位置,以向右为正方向,则振子在B、C之间振动时().A.B→O位移为负、速度为正B.O→C位移为正、速度为负C.C→O位移为负、速度为正D.O→B位移为正、速度为负解析速度方向即振子运动方向,而振动位移以平衡位置O为初始位置指向振子所在位置,B→O位移向左为负,速度向右为正,O→C位移向右为正,速度向右为正;C→O位移向右为正,速度向左为负;O→B位移向左为负,速度向左为负,可见本题正确选项为A.答案A3.做简谐运动的弹簧振子在某段时间内速度越来越大,则这段时间内().A.振子的位移越来越大B.振子正向平衡位置运动C.振子速度与位移同向D.振子速度与位移方向相反解析因振子速度越来越大,可判定振子正向平衡位置运动,而位移总是背离平衡位置的,因此速度与位移方向相反,所以选项A、C错误,B、D正确.答案BD4.如图1-1-8所示的弹簧振子列表分析如下:(只分析A→O,其他过程由同学们自己分析)图1-1-7图1-1-8振子运动A→OO→A′A′→OO→A位移x方向、大小变化向右减小弹力F方向、大小变化向左减小加速度a方向、大小变化向左减小速度v方向、大小变化向左增大答案如下表所示振子运动A→OO→A′A′→OO→A位移x方向、大小变化向右减小向左增大向左减小向右增大弹力F方向、大小变化向左减小向右增大向右减小向左增大加速度a方向、大小变化向左减小向右增大向右减小向左增大速度v方向、大小变化向左增大向左减小向右增大向右减小知识点二简谐运动的回复力5.简谐运动的回复力().A.可以是恒力B.可以是方向不变而大小变化的力C.可以是大小不变而方向改变的力D.一定是变力解析由F=-kx可知,由于位移的大小和方向在变化,因此回复力的大小和方向也在变化.一定是变力.答案D6.如图1-1-9所示,弹簧振子B上放一个物块A,在A与B一起做简谐运动的过程中,下列关于A受力说法中正确的是().图1-1-9A.物块A受重力、支持力及弹簧对它的恒定的弹力B.物块A受重力、支持力及弹簧对它的大小和方向都随时间变化的弹力C.物块A受重力、支持力及B对它的恒定的摩擦力D.物块A受重力、支持力及B对它的大小和方向都随时间变化的摩擦力解析物块A受到重力、支持力和摩擦力的作用.摩擦力提供回复力,所以随时间其大小和方向都变化,D选项正确.答案D7.把一个小球套在光滑细杆上,球与轻弹簧相连组成弹簧振子,小球沿杆在水平方向做简谐运动,它围绕平衡位置O在A、B间振动,如图1-1-10图1-1-10所示,下列结论正确的是().A.小球在O位置时,动能最大,加速度最小B.小球在A、B位置时,动能最大,加速度最大C.小球从A经O到B的过程中,回复力一直做正功D.小球从A经O到B的过程中,机械能不断变化解析小球在平衡位置时动能最大,加速度为零,因此A选项正确.小球靠近平衡位置时,回复力做正功;远离平衡位置时,回复力做负功.振动过程中总能量不变,因此B、C、D选项均不正确.答案A8.一平台沿竖直方向做简谐运动,一物体置于振动平台上随平台一起运动.物体对台面的正压力最大的位置是().A.当振动平台运动到最高点时B.当振动平台向下运动到振动中心点时C.当振动平台运动到最低点时D.当振动平台向上运动到振动中心点时解析物体对台面的正压力最大,由牛顿第三定律可知就是台面对物体的支持力最大.当平台运动到最高点时,物体受向下的回复力最大,Fmax=mg-N>0,N=mg-Fmax,N最小,A错.平台过振动中心时,回复力为零,Fmin=mg-N=0,此时N=mg.当平台运动到最低点时,物体受向上的回复力最大,Fmax=N-mg>0,即N=mg+Fmax,故C对,B、D错.答案C9.如图1-1-11所示,小球被套在光滑的水平杆上,与弹簧相连组成...

1、当您付费下载文档后,您只拥有了使用权限,并不意味着购买了版权,文档只能用于自身使用,不得用于其他商业用途(如 [转卖]进行直接盈利或[编辑后售卖]进行间接盈利)。
2、本站所有内容均由合作方或网友上传,本站不对文档的完整性、权威性及其观点立场正确性做任何保证或承诺!文档内容仅供研究参考,付费前请自行鉴别。
3、如文档内容存在违规,或者侵犯商业秘密、侵犯著作权等,请点击“违规举报”。

碎片内容

高中物理 1.1 简谐运动同步训练 鲁科版选修3-4

确认删除?
VIP
微信客服
  • 扫码咨询
会员Q群
  • 会员专属群点击这里加入QQ群
客服邮箱
回到顶部