电脑桌面
添加小米粒文库到电脑桌面
安装后可以在桌面快捷访问

路面破除及恢复技术交底VIP免费

路面破除及恢复技术交底_第1页
1/6
路面破除及恢复技术交底_第2页
2/6
路面破除及恢复技术交底_第3页
3/6
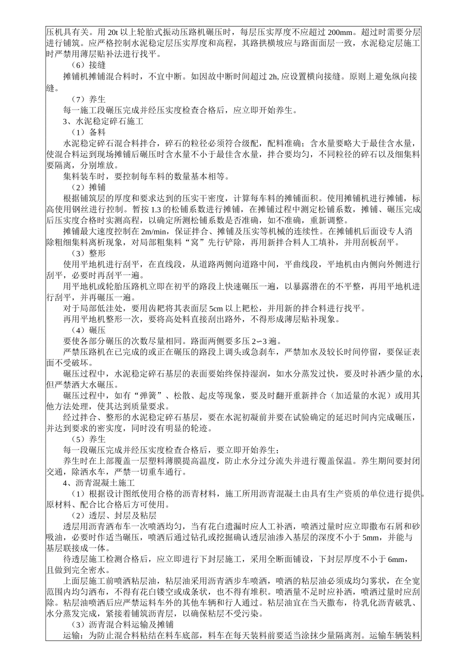
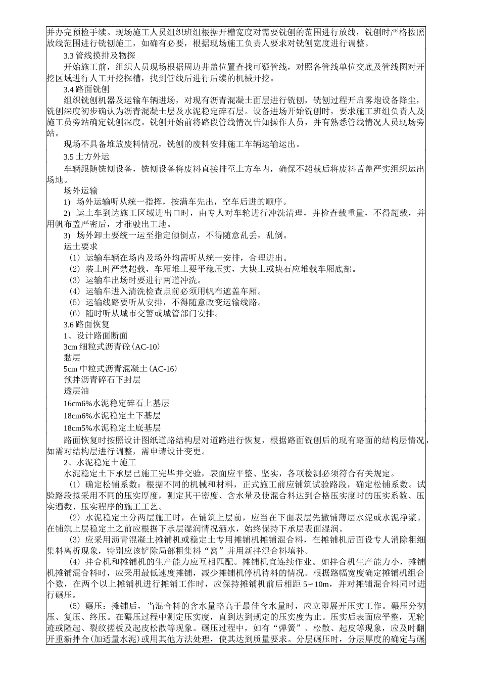
施工技术交底记录年月日工程名称德州经济技术开发区雨污分流、水系提升及中水利用PPP项目分部工程分项工程路面破除及恢复技术交底:一、路面破除工程概述1、工程概况根据施工开挖断面要求对沥青混凝土路面进行铣刨工作,根据设计道路结构进行路面恢复施工。2、地质条件德州市区的地层岩性基本上属于一个工程地质单元,基本为奥陶纪灰岩,厚度在1000米以上。在新第三纪时期沉积了内陆湖,红色碎屑岩系与下部灰岩呈不整合接触,第四纪沉积厚度在800米左右。在规划区内,建筑物基础影响深度范围内的地层主要为洪积冲积之亚粘土、砂性土及人工填土,最大耐压力为200kPa,—般在150〜180kPa之间。城市现有建成区基础影响范围内多为3〜5米厚的砖瓦碎片的亚粘土夹层,耐压力在100〜120kPa之间。依据钻探资料,排水水管基础处于一下各图层,其分布特征及工程特性简介如下:第1工程地质层素填土(Q4ml):厚度1.00m〜4.50m,层底标高15.56m〜19.71m,层底埋深1.00m〜4.50m。黄褐色,稍密,稍湿,以粉土为主堆积年限小于1年。第2工程地质层粉土(Q4al):厚度0.80m〜2.30m,层底标高16.36m〜16.98m,埋深3.60m〜4.00m。黄褐色,稍密,稍湿,含少量锈斑及云母,局部夹粉质黏土,摇震反应中等,低干强度、低韧性。第3-1工程地质亚层粉土(Q4al):厚度0.70m〜1.70m,层底标高16.71m〜16.80m。层底埋深4.00m〜4.50m。黄褐色,稍密,稍湿,含少量锈斑及云母,摇震反应中等,低干强度、低韧性。地基土承载力基本容许值[fa0]=100〜110kPa,钻孔桩桩周土摩擦力标准值qik=42kPa。一般而言,管道的地基设计承载力:fak=80kPa;检查井等构筑物的地基设计承载力:fak=100kPa。综上,本项目雨污水管道不需要进行地基加固处理。本工程施工区域内地下水位低,勘察显示9月份地下水高度在15.3m。3、与现有管线关系根据施工图设计图纸提供的“管网平面图”以及“管网综合标准横断面图”,该地区管线复杂。现场经过相关单位交底后,进行人工物探,探明管线位置后进行机械开挖,开挖过程中安排专人值守,以防破坏。康博大道(东风路〜常兴路)施工经验来看,存在通信线路施工不规范埋设在道路结构层问题,铣刨时直接将线路破坏。现场交底过程中需根据权属单位提供的管线埋深情况组织施工,过路弱电线路必须探明管线埋深及具体位置,经过人工开挖后组织铣刨机进行铣刨施工。现场管线情况参照设计图纸提供的管网平面图,现场施工员在路面破除前组织各相关单位进行现场交底,路面铣刨负责人需同时参与。4、道路恢复设计要求问题6:所有路面恢复是否需要与原路面进行搭接。设计答复:为保证新旧路面衔接稳定,铣刨被交路路面结构做挖台阶处理,面层铣刨宽度1m,基层铣刨50cm。在底基层和下基层顶面分别设置一层TGSG5050PP型聚丙烯双拉塑料格栅,相关技术指标应满足《土工合成材料塑料土工格栅》GB/T17689-2008的有关要求;在上基层顶面设置一层玻璃纤维土工格栅,相关技术指标应满足《玻璃纤维土工格栅》GB/T21825-2008的有关要求。二、施工工艺流程2.1整体施工流程测量放线一一围挡施工一一管线摸排一一管线交底一一路面铣刨一一渣土外运一一管道施工――路面恢复三、主要施工工序3.1设立围挡场地清理完毕,在获得项目部批准后方可根据交通疏导方案设立围挡,设立围挡期间及围挡拆除前,需保证警示灯、警示牌、反光条等警示指引标志工作正常,如有损坏及时更换,必要时派专人对交通进行疏导,警示标志拆除需在围挡拆除完成后方可进行;3.2测量放线对建设单位移交控制点进行复核后建立控制网,定期进行复核,现场测设误差需满足设计要求;建筑物或构筑物的位置或场地的定位控制线(桩)、标准水平及开槽的灰线尺寸,必须经过检验合格并办完预检手续。现场施工人员组织班组根据开槽宽度对需要铣刨的范围进行放线,铣刨时严格按照放线范围进行铣刨施工,如确有必要,根据现场施工负责人要求对铣刨宽度进行调整。3.3管线摸排及物探开始施工前,组织人员现场根据周边井盖位置查找可疑管线,对照各管线单位交底及管线图对开挖区域进行人工开挖探槽,找到管线后进行后续的机械开挖。3.4路面铣刨组织铣刨机器及运输车辆进场,对现有沥青混...

1、当您付费下载文档后,您只拥有了使用权限,并不意味着购买了版权,文档只能用于自身使用,不得用于其他商业用途(如 [转卖]进行直接盈利或[编辑后售卖]进行间接盈利)。
2、本站所有内容均由合作方或网友上传,本站不对文档的完整性、权威性及其观点立场正确性做任何保证或承诺!文档内容仅供研究参考,付费前请自行鉴别。
3、如文档内容存在违规,或者侵犯商业秘密、侵犯著作权等,请点击“违规举报”。

碎片内容

路面破除及恢复技术交底

确认删除?
VIP
微信客服
  • 扫码咨询
会员Q群
  • 会员专属群点击这里加入QQ群
客服邮箱
回到顶部