电脑桌面
添加小米粒文库到电脑桌面
安装后可以在桌面快捷访问

级医院卫生服务能力调查表VIP免费

级医院卫生服务能力调查表_第1页
1/10
级医院卫生服务能力调查表_第2页
2/10
级医院卫生服务能力调查表_第3页
3/10
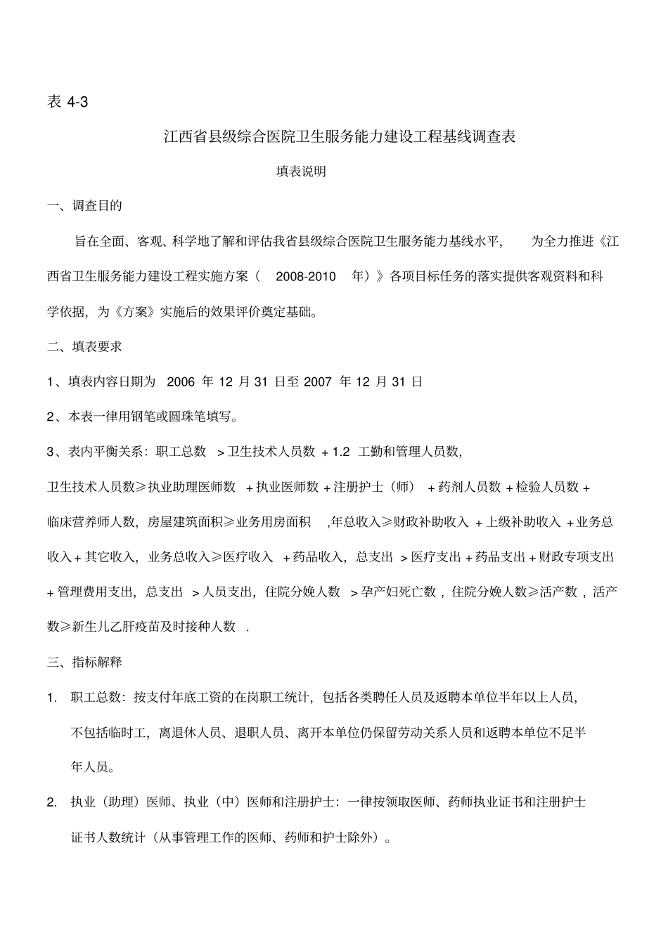
表4-3江西省县级综合医院卫生服务能力建设工程基线调查表填表说明一、调查目的旨在全面、客观、科学地了解和评估我省县级综合医院卫生服务能力基线水平,为全力推进《江西省卫生服务能力建设工程实施方案(2008-2010年)》各项目标任务的落实提供客观资料和科学依据,为《方案》实施后的效果评价奠定基础。二、填表要求1、填表内容日期为2006年12月31日至2007年12月31日2、本表一律用钢笔或圆珠笔填写。3、表内平衡关系:职工总数>卫生技术人员数+1.2工勤和管理人员数,卫生技术人员数≥执业助理医师数+执业医师数+注册护士(师)+药剂人员数+检验人员数+临床营养师人数,房屋建筑面积≥业务用房面积,年总收入≥财政补助收入+上级补助收入+业务总收入+其它收入,业务总收入≥医疗收入+药品收入,总支出>医疗支出+药品支出+财政专项支出+管理费用支出,总支出>人员支出,住院分娩人数>孕产妇死亡数,住院分娩人数≥活产数,活产数≥新生儿乙肝疫苗及时接种人数.三、指标解释1.职工总数:按支付年底工资的在岗职工统计,包括各类聘任人员及返聘本单位半年以上人员,不包括临时工,离退休人员、退职人员、离开本单位仍保留劳动关系人员和返聘本单位不足半年人员。2.执业(助理)医师、执业(中)医师和注册护士:一律按领取医师、药师执业证书和注册护士证书人数统计(从事管理工作的医师、药师和护士除外)。3.卫生技术人员:包括执业医师、执业助理医师、注册护士、药师(士)、检验技师、影像技师(士)、卫生监督员和见习(医、药、技)师(士)等卫生专业人员。不包括从事管理工作的卫生技术人员4.管理人员:指担负领导职责或管理任务的工作人员。包括从事医疗保健、疾病控制卫生监督、医学科研与教学等业务管理工作的人员;主要从事党政、人事、财务、信息、安全保卫等行政管理工作的人员。5.工勤技能人员:指承担技能操作和维护、后勤保障、服务等职责的工作人员。6.设置/主办主体中“其他社会组织”:包括联营、股份合作制、股份制、港澳台商投资、外商投资等卫生机构。7.房屋建筑面积:包括自有产权房屋、租赁外系统房屋和私房、其他产权房屋的建筑面积。8.医疗业务用房面积:指用于医疗、预防保健、药检、科研、教育(包括教室、实验室、学生宿舍、学生风雨操场等)以及行政办公、图书馆、营养厨房、洗衣房、事物杂务、后勤等用房,不包括职工住宅、单身宿舍、职工食堂、福利用房和其他用途的房屋。9.实有床位:指年底固定实有床位数。包括正规床、简易床、监护床、超过半年的加床、正在消毒和修理床位、因扩建和大修而停用的床位。不包括新生儿床、接产室待产术、库存床、观察床、临时加床和病人家属陪侍床。10.编制床位数:指取得《医疗机构执业许可证》时核准的床位数11.实际开放总床日数:指年内医院各科每日夜晚12点开放病床数总和,不论该床是否被占用,都应计算在内。12.实际占用总床日数:指年内医院各科每日夜晚12点实际占用病床数(即每日夜晚12点住院人数)总和。包括实际占用的临时加床在内。病人入院后于当晚12点前死亡或因故出院的病人,作为实际占用床位1天进行统计。13.出院人数:指所有住院后出院的人数。包括治愈、好转、未愈、死亡及其他人数。其他人数是指正常分娩、未产出院、住院经检查无病出院、未治出院及健康人进行人工流产或绝育手术后正常出院者。14.急诊、住院危重病人抢救人次数:指对具有生命危险病人的抢救。急危重病人在医院期间进行多次抢救的,按实际次数统计。15.急诊、住院危重病人抢救成功人次数:急危重病人经抢救后,治愈、好转或病情得到缓解者,视为抢救成功。病人有数次抢救,最后1次抢救失败而死亡,则前几次抢救计为抢救成功,最后1次为抢救失败。16.入院与出院、术前与术后诊断符合人数:指主要诊断完全相符或基本符合的人数,以住院病案首页为依据。17.孕产妇死亡数:妇女在妊娠期至产后42天以内,由于任何与妊娠或妊娠处理有关的或由此而加重了的原因导致的死亡。不包括意外事故死亡。18.活产数;指妊娠满28周及以上(如孕周不清楚,可参考出生体重达10000克及以上),娩出后有心跳、呼吸、脐带搏动,随意肌收缩4项生命指标之一...

1、当您付费下载文档后,您只拥有了使用权限,并不意味着购买了版权,文档只能用于自身使用,不得用于其他商业用途(如 [转卖]进行直接盈利或[编辑后售卖]进行间接盈利)。
2、本站所有内容均由合作方或网友上传,本站不对文档的完整性、权威性及其观点立场正确性做任何保证或承诺!文档内容仅供研究参考,付费前请自行鉴别。
3、如文档内容存在违规,或者侵犯商业秘密、侵犯著作权等,请点击“违规举报”。

碎片内容

级医院卫生服务能力调查表

文库响当当+ 关注
实名认证
内容提供者

该用户很懒,什么也没介绍

确认删除?
VIP
微信客服
  • 扫码咨询
会员Q群
  • 会员专属群点击这里加入QQ群
客服邮箱
回到顶部