电脑桌面
添加小米粒文库到电脑桌面
安装后可以在桌面快捷访问

自--运动生理学考试复习题VIP免费

自--运动生理学考试复习题_第1页
1/8
自--运动生理学考试复习题_第2页
2/8
自--运动生理学考试复习题_第3页
3/8
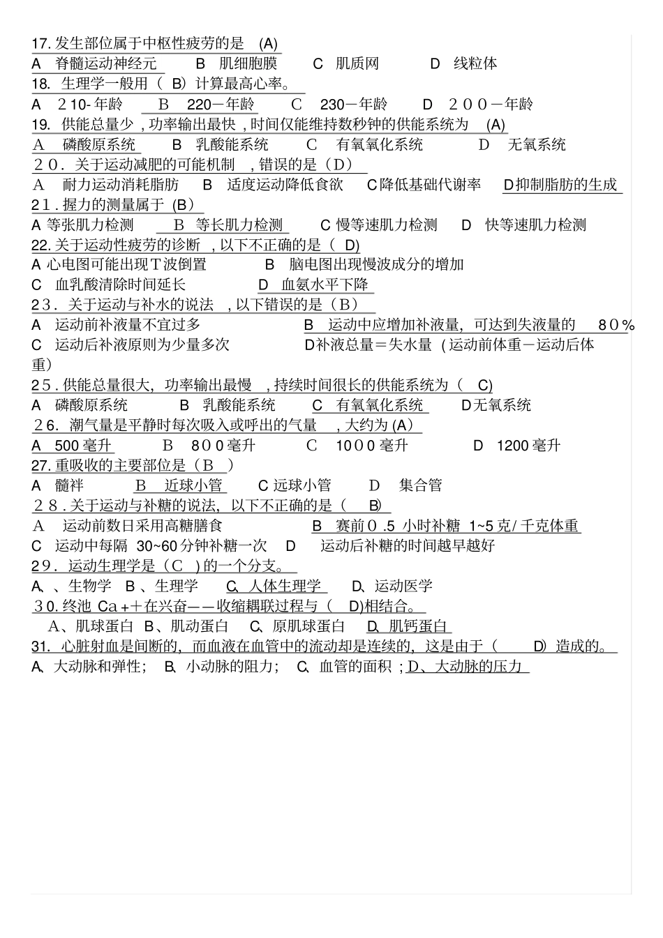
运动生理学考试复习题一、单项选择题1.组织兴奋性经历4个时期,紧接兴奋之后,出现(A)A绝对不应期B相对不应期C超常期D低常期2.肌肉最大收缩时,在肌电图上表现为(C)A单纯相B混和相C干扰相D无4.血浆含量占人体体重的(A)A5%B10%C15%D20%5.姿势反射不包括(D)A状态反射B翻正反射C旋转运动反射D屈肌反射姿势反射包括:状态反射、翻正反射、直线或旋转加速度反射屈肌反射属于脊髓反射6.颈紧张反射属于(D)A牵张反射B屈肌反射C翻正反射D状态反射7.关于运动性疲劳产生的机理,以下不正确的是(C)A衰竭学说B堵塞学说C控制论学说D内环境稳定性失调学说8.(B)是影响肌肉力量的最主要因素A肌纤维类型B肌肉的生理横断面C肌纤维收缩时的初长度D神经系统的机能状态9.以下不属于负荷阈的基本因素的是(D)A强度B持续时间C密度和数量D项目10.生理学将静息电位存在时膜两侧所保持的内负外正的状态,称为(A)A极化B去极化C复极化D超极化11.以下关于阈下刺激引起的局部兴奋的特点中,错误的是(D)A只能向邻近细胞膜作电紧张性扩布B没有不应期C有总和现象D“全或无”的方式12.正常成人女性的肺活量约为(C)A1500毫升B2000毫升C2500毫升D3500毫升女性2500;男性350013.与皮肤散热密切相关的微循环通路为(C)A直接通路B迂回通路C动、静脉短路D无14.最大吸氧量的绝对值是指机体在单位时间内所能吸取的最大氧量,通常以L/min为单位。正常成年男子最大吸氧量约为(C)A2.0-2.5L/minB2.5-3.0L/minC3.0-3.5L/minD3.5-4.0L/min男子:3.0-3.5L/min;绝对值:50-55ml.kg/min15.200m跑属于(B)A极量强度的无氧练习B近极量强度的无氧练习C亚极量强度的无氧练习D极量强度的有氧练习从能量消耗来看:极量强度运动磷酸原消耗迅速,在运动结束时CP消耗80%-90%近极量无氧运动:磷酸原消耗迅速,并且乳酸的堆积ph值下降亚极量强度的无氧:糖原酵解供能占主要,乳酸大量堆积。16.长跑运动所体验的欣快感与(D)有关A心钠素B睾酮C皮质醇Dβ-内啡肽17.发生部位属于中枢性疲劳的是(A)A脊髓运动神经元B肌细胞膜C肌质网D线粒体18.生理学一般用(B)计算最高心率。A210-年龄B220-年龄C230-年龄D200-年龄19.供能总量少,功率输出最快,时间仅能维持数秒钟的供能系统为(A)A磷酸原系统B乳酸能系统C有氧氧化系统D无氧系统20.关于运动减肥的可能机制,错误的是(D)A耐力运动消耗脂肪B适度运动降低食欲C降低基础代谢率D抑制脂肪的生成21.握力的测量属于(B)A等张肌力检测B等长肌力检测C慢等速肌力检测D快等速肌力检测22.关于运动性疲劳的诊断,以下不正确的是(D)A心电图可能出现T波倒置B脑电图出现慢波成分的增加C血乳酸清除时间延长D血氨水平下降23.关于运动与补水的说法,以下错误的是(B)A运动前补液量不宜过多B运动中应增加补液量,可达到失液量的80%C运动后补液原则为少量多次D补液总量=失水量(运动前体重-运动后体重)25.供能总量很大,功率输出最慢,持续时间很长的供能系统为(C)A磷酸原系统B乳酸能系统C有氧氧化系统D无氧系统26.潮气量是平静时每次吸入或呼出的气量,大约为(A)A500毫升B800毫升C1000毫升D1200毫升27.重吸收的主要部位是(B)A髓袢B近球小管C远球小管D集合管28.关于运动与补糖的说法,以下不正确的是(B)A运动前数日采用高糖膳食B赛前0.5小时补糖1~5克/千克体重C运动中每隔30~60分钟补糖一次D运动后补糖的时间越早越好29.运动生理学是(C)的一个分支。A、、生物学B、生理学C、人体生理学D、运动医学30.终池Ca++在兴奋——收缩耦联过程与(D)相结合。A、肌球蛋白B、肌动蛋白C、原肌球蛋白D、肌钙蛋白31.心脏射血是间断的,而血液在血管中的流动却是连续的,这是由于(D)造成的。A、大动脉和弹性;B、小动脉的阻力;C、血管的面积;D、大动脉的压力二、判断题1.基强度是评定组织兴奋性高低的最简易指标。(时值)2.静息时膜主要对Na+有通透性和Na+的外流是静息电位形成的原因。(K+)3.以膈肌活动为主的呼吸方式称为胸式呼吸。(腹式呼吸)4.每分肺泡通气量=(潮气量-无效腔气量)×呼吸频率。5.正常人...

1、当您付费下载文档后,您只拥有了使用权限,并不意味着购买了版权,文档只能用于自身使用,不得用于其他商业用途(如 [转卖]进行直接盈利或[编辑后售卖]进行间接盈利)。
2、本站所有内容均由合作方或网友上传,本站不对文档的完整性、权威性及其观点立场正确性做任何保证或承诺!文档内容仅供研究参考,付费前请自行鉴别。
3、如文档内容存在违规,或者侵犯商业秘密、侵犯著作权等,请点击“违规举报”。

碎片内容

自--运动生理学考试复习题

文库响当当+ 关注
实名认证
内容提供者

该用户很懒,什么也没介绍

确认删除?
VIP
微信客服
  • 扫码咨询
会员Q群
  • 会员专属群点击这里加入QQ群
客服邮箱
回到顶部