电脑桌面
添加小米粒文库到电脑桌面
安装后可以在桌面快捷访问

高中化学 2.1.2 影响化学反应速率的因素每课一练 苏教版选修4VIP免费

高中化学 2.1.2 影响化学反应速率的因素每课一练 苏教版选修4_第1页
1/6
高中化学 2.1.2 影响化学反应速率的因素每课一练 苏教版选修4_第2页
2/6
高中化学 2.1.2 影响化学反应速率的因素每课一练 苏教版选修4_第3页
3/6
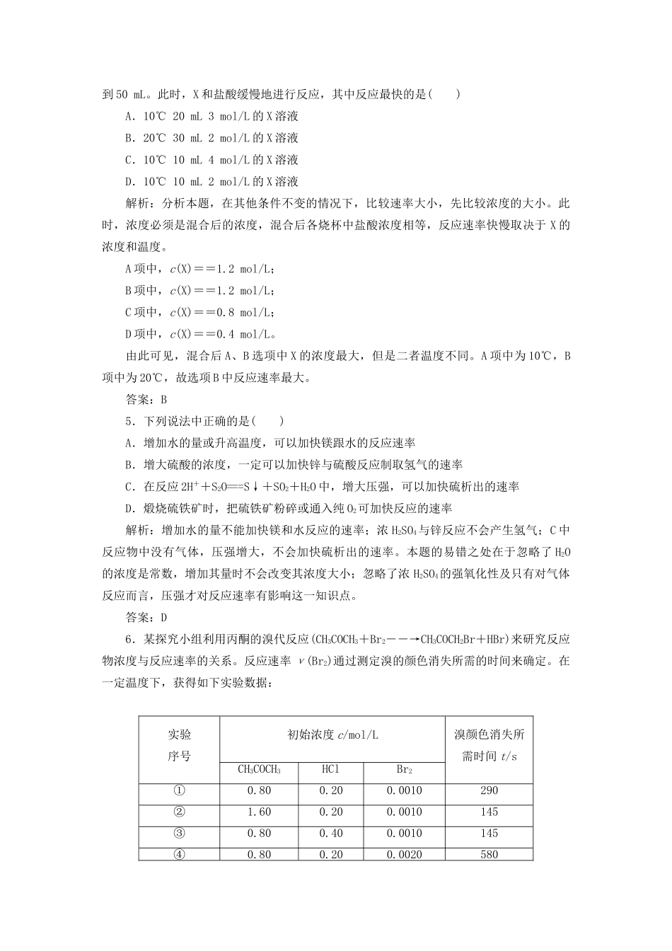
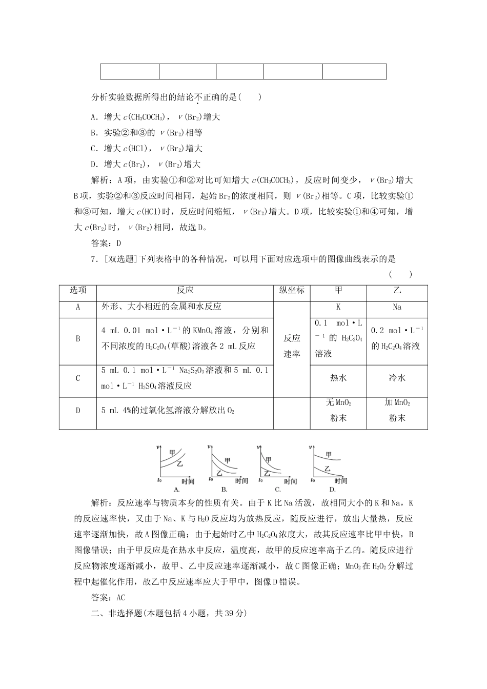
【创新设计】年高中化学2.1.2影响化学反应速率的因素每课一练苏教版选修4一、选择题(本题包括7小题,每小题3分,共21分)1.(·衡阳八中月考)用3g块状大理石与30mL3mol·L-1盐酸反应制取CO2气体,若要增大反应速率,可采取的措施是()①再加入30mL3mol·L-1盐酸②改用30mL6mol·L-1盐酸③改用3g粉末状大理石④升高温度A.①②B.②③④C.①③④D.①②③解析:①盐酸浓度并未增大;③改用粉末增大了接触面积,反应速率加快;④升温,反应速率加快。答案:B2.[双选题]反应C(s)+H2O(g)CO(g)+H2(g)在一可变容积的密闭容器中进行,下列条件的改变对其反应速率几乎无影响的是()A.增加C的量B.将容器的体积减小一半C.保持体积不变,充入氮气使体系的压强增大D.保持压强不变,充入氮气使体系的体积增大解析:C为固态物质,增加其用量对反应速率几乎无影响;容器的体积减小,则反应物的浓度增大,反应速率增大;充入氮气使体系的压强增大,但体积不变,反应混合物的浓度不变,化学反应速率不变;保持压强不变,充入氮气使体系的体积增大,反应混合物的浓度减小,反应速率变慢。答案:AC3.(·九江检测)漂白剂亚氯酸钠(NaClO2)在常温与黑暗处可保存一年,亚氯酸不稳定可分解,反应的离子方程式为:5HClO2===4ClO2↑+H++Cl-+2H2O。(HClO2为弱酸)向NaClO2溶液中滴加H2SO4,开始时HClO2分解反应缓慢,随后反应迅速加快,其原因是()A.溶液中的Cl-起催化作用B.溶液中的H+起催化作用C.ClO2逸出,使反应的生成物浓度降低D.在酸性条件下,亚氯酸钠的氧化性增强解析:由题目信息可知,NaClO2在酸性溶液中生成亚氯酸,生成的亚氯酸在刚加入硫酸时反应缓慢,随后突然反应加快,这说明分解生成的产物中某种物质起了催化剂的作用。答案:A4.把下列四种X溶液分别加入四个盛有10mL2mol/L盐酸的烧杯中,均加水稀释到50mL。此时,X和盐酸缓慢地进行反应,其中反应最快的是()A.10℃20mL3mol/L的X溶液B.20℃30mL2mol/L的X溶液C.10℃10mL4mol/L的X溶液D.10℃10mL2mol/L的X溶液解析:分析本题,在其他条件不变的情况下,比较速率大小,先比较浓度的大小。此时,浓度必须是混合后的浓度,混合后各烧杯中盐酸浓度相等,反应速率快慢取决于X的浓度和温度。A项中,c(X)==1.2mol/L;B项中,c(X)==1.2mol/L;C项中,c(X)==0.8mol/L;D项中,c(X)==0.4mol/L。由此可见,混合后A、B选项中X的浓度最大,但是二者温度不同。A项中为10℃,B项中为20℃,故选项B中反应速率最大。答案:B5.下列说法中正确的是()A.增加水的量或升高温度,可以加快镁跟水的反应速率B.增大硫酸的浓度,一定可以加快锌与硫酸反应制取氢气的速率C.在反应2H++S2O===S↓+SO2+H2O中,增大压强,可以加快硫析出的速率D.煅烧硫铁矿时,把硫铁矿粉碎或通入纯O2可加快反应的速率解析:增加水的量不能加快镁和水反应的速率;浓H2SO4与锌反应不会产生氢气;C中反应物中没有气体,压强增大,不会加快硫析出的速率。本题的易错之处在于忽略了H2O的浓度是常数,增加其量时不会改变其浓度大小;忽略了浓H2SO4的强氧化性及只有对气体反应而言,压强才对反应速率有影响这一知识点。答案:D6.某探究小组利用丙酮的溴代反应(CH3COCH3+Br2――→CH3COCH2Br+HBr)来研究反应物浓度与反应速率的关系。反应速率ν(Br2)通过测定溴的颜色消失所需的时间来确定。在一定温度下,获得如下实验数据:实验序号初始浓度c/mol/L溴颜色消失所需时间t/sCH3COCH3HClBr2①0.800.200.0010290②1.600.200.0010145③0.800.400.0010145④0.800.200.0020580分析实验数据所得出的结论不正确的是()A.增大c(CH3COCH3),ν(Br2)增大B.实验②和③的ν(Br2)相等C.增大c(HCl),ν(Br2)增大D.增大c(Br2),ν(Br2)增大解析:A项,由实验①和②对比可知增大c(CH3COCH3),反应时间变少,ν(Br2)增大B项,实验②和③反应时间相同,起始Br2的浓度相同,则ν(Br2)相等。C项,比较实验①和③可知,增大c(HCl)时,反应时间缩短,ν(Br2)增大。D项,比较实验①和④可知,增大c(Br2)时,ν(Br2)相同,故选D。答案:D7.[双选题]下列表格中的各种情况,可以用下...

1、当您付费下载文档后,您只拥有了使用权限,并不意味着购买了版权,文档只能用于自身使用,不得用于其他商业用途(如 [转卖]进行直接盈利或[编辑后售卖]进行间接盈利)。
2、本站所有内容均由合作方或网友上传,本站不对文档的完整性、权威性及其观点立场正确性做任何保证或承诺!文档内容仅供研究参考,付费前请自行鉴别。
3、如文档内容存在违规,或者侵犯商业秘密、侵犯著作权等,请点击“违规举报”。

碎片内容

高中化学 2.1.2 影响化学反应速率的因素每课一练 苏教版选修4

您可能关注的文档

确认删除?
VIP
微信客服
  • 扫码咨询
会员Q群
  • 会员专属群点击这里加入QQ群
客服邮箱
回到顶部