电脑桌面
添加小米粒文库到电脑桌面
安装后可以在桌面快捷访问

营养学——计算题库及部分笔记VIP免费

营养学——计算题库及部分笔记_第1页
1/10
营养学——计算题库及部分笔记_第2页
2/10
营养学——计算题库及部分笔记_第3页
3/10
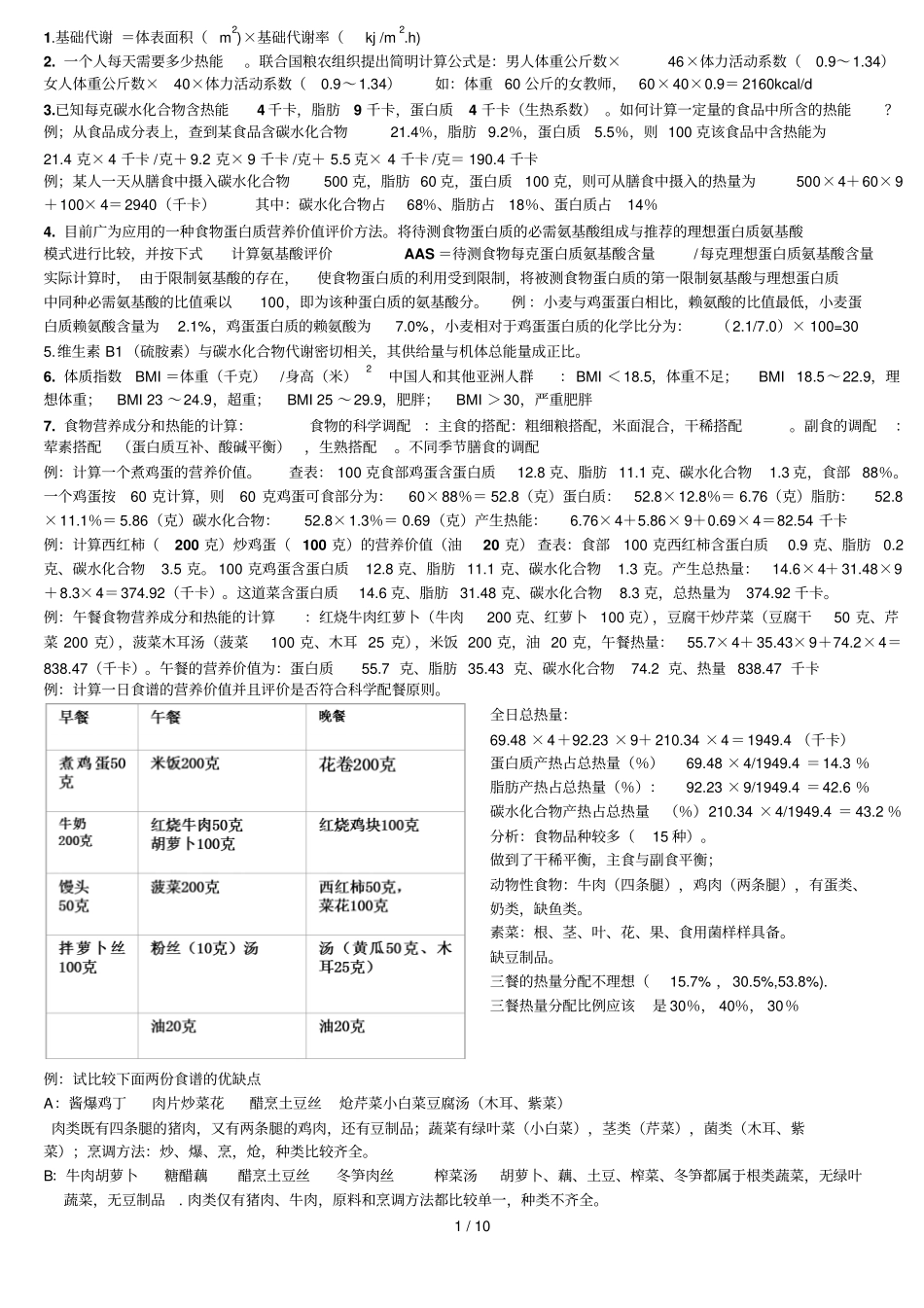
1/101.基础代谢=体表面积(m2)×基础代谢率(kj/m2.h)2.一个人每天需要多少热能。联合国粮农组织提出简明计算公式是:男人体重公斤数×46×体力活动系数(0.9~1.34)女人体重公斤数×40×体力活动系数(0.9~1.34)如:体重60公斤的女教师,60×40×0.9=2160kcal/d3.已知每克碳水化合物含热能4千卡,脂肪9千卡,蛋白质4千卡(生热系数)。如何计算一定量的食品中所含的热能?例;从食品成分表上,查到某食品含碳水化合物21.4%,脂肪9.2%,蛋白质5.5%,则100克该食品中含热能为21.4克×4千卡/克+9.2克×9千卡/克+5.5克×4千卡/克=190.4千卡例;某人一天从膳食中摄入碳水化合物500克,脂肪60克,蛋白质100克,则可从膳食中摄入的热量为500×4+60×9+100×4=2940(千卡)其中:碳水化合物占68%、脂肪占18%、蛋白质占14%4.目前广为应用的一种食物蛋白质营养价值评价方法。将待测食物蛋白质的必需氨基酸组成与推荐的理想蛋白质氨基酸模式进行比较,并按下式计算氨基酸评价AAS=待测食物每克蛋白质氨基酸含量/每克理想蛋白质氨基酸含量实际计算时,由于限制氨基酸的存在,使食物蛋白质的利用受到限制,将被测食物蛋白质的第一限制氨基酸与理想蛋白质中同种必需氨基酸的比值乘以100,即为该种蛋白质的氨基酸分。例:小麦与鸡蛋蛋白相比,赖氨酸的比值最低,小麦蛋白质赖氨酸含量为2.1%,鸡蛋蛋白质的赖氨酸为7.0%,小麦相对于鸡蛋蛋白质的化学比分为:(2.1/7.0)×100=305.维生素B1(硫胺素)与碳水化合物代谢密切相关,其供给量与机体总能量成正比。6.体质指数BMI=体重(千克)/身高(米)2中国人和其他亚洲人群:BMI<18.5,体重不足;BMI18.5~22.9,理想体重;BMI23~24.9,超重;BMI25~29.9,肥胖;BMI>30,严重肥胖7.食物营养成分和热能的计算:食物的科学调配:主食的搭配:粗细粮搭配,米面混合,干稀搭配。副食的调配:荤素搭配(蛋白质互补、酸碱平衡),生熟搭配。不同季节膳食的调配例:计算一个煮鸡蛋的营养价值。查表:100克食部鸡蛋含蛋白质12.8克、脂肪11.1克、碳水化合物1.3克,食部88%。一个鸡蛋按60克计算,则60克鸡蛋可食部分为:60×88%=52.8(克)蛋白质:52.8×12.8%=6.76(克)脂肪:52.8×11.1%=5.86(克)碳水化合物:52.8×1.3%=0.69(克)产生热能:6.76×4+5.86×9+0.69×4=82.54千卡例:计算西红柿(200克)炒鸡蛋(100克)的营养价值(油20克)查表:食部100克西红柿含蛋白质0.9克、脂肪0.2克、碳水化合物3.5克。100克鸡蛋含蛋白质12.8克、脂肪11.1克、碳水化合物1.3克。产生总热量:14.6×4+31.48×9+8.3×4=374.92(千卡)。这道菜含蛋白质14.6克、脂肪31.48克、碳水化合物8.3克,总热量为374.92千卡。例:午餐食物营养成分和热能的计算:红烧牛肉红萝卜(牛肉200克、红萝卜100克),豆腐干炒芹菜(豆腐干50克、芹菜200克),菠菜木耳汤(菠菜100克、木耳25克),米饭200克,油20克,午餐热量:55.7×4+35.43×9+74.2×4=838.47(千卡)。午餐的营养价值为:蛋白质55.7克、脂肪35.43克、碳水化合物74.2克、热量838.47千卡例:计算一日食谱的营养价值并且评价是否符合科学配餐原则。全日总热量:69.48×4+92.23×9+210.34×4=1949.4(千卡)蛋白质产热占总热量(%)69.48×4/1949.4=14.3%脂肪产热占总热量(%):92.23×9/1949.4=42.6%碳水化合物产热占总热量(%)210.34×4/1949.4=43.2%分析:食物品种较多(15种)。做到了干稀平衡,主食与副食平衡;动物性食物:牛肉(四条腿),鸡肉(两条腿),有蛋类、奶类,缺鱼类。素菜:根、茎、叶、花、果、食用菌样样具备。缺豆制品。三餐的热量分配不理想(15.7%,30.5%,53.8%).三餐热量分配比例应该是30%,40%,30%例:试比较下面两份食谱的优缺点A:酱爆鸡丁肉片炒菜花醋烹土豆丝炝芹菜小白菜豆腐汤(木耳、紫菜)肉类既有四条腿的猪肉,又有两条腿的鸡肉,还有豆制品;蔬菜有绿叶菜(小白菜),茎类(芹菜),菌类(木耳、紫菜);烹调方法:炒、爆、烹,炝,种类比较齐全。B:牛肉胡萝卜糖醋藕醋烹土豆丝冬笋肉丝榨菜汤胡萝卜、藕、土豆、榨菜、冬...

1、当您付费下载文档后,您只拥有了使用权限,并不意味着购买了版权,文档只能用于自身使用,不得用于其他商业用途(如 [转卖]进行直接盈利或[编辑后售卖]进行间接盈利)。
2、本站所有内容均由合作方或网友上传,本站不对文档的完整性、权威性及其观点立场正确性做任何保证或承诺!文档内容仅供研究参考,付费前请自行鉴别。
3、如文档内容存在违规,或者侵犯商业秘密、侵犯著作权等,请点击“违规举报”。

碎片内容

营养学——计算题库及部分笔记

文库响当当+ 关注
实名认证
内容提供者

该用户很懒,什么也没介绍

确认删除?
VIP
微信客服
  • 扫码咨询
会员Q群
  • 会员专属群点击这里加入QQ群
客服邮箱
回到顶部