电脑桌面
添加小米粒文库到电脑桌面
安装后可以在桌面快捷访问

高考生物总复习 考点3 血红蛋白的提取与分离 新人教版VIP免费

高考生物总复习 考点3 血红蛋白的提取与分离 新人教版_第1页
1/4
高考生物总复习 考点3 血红蛋白的提取与分离 新人教版_第2页
2/4
高考生物总复习 考点3 血红蛋白的提取与分离 新人教版_第3页
3/4
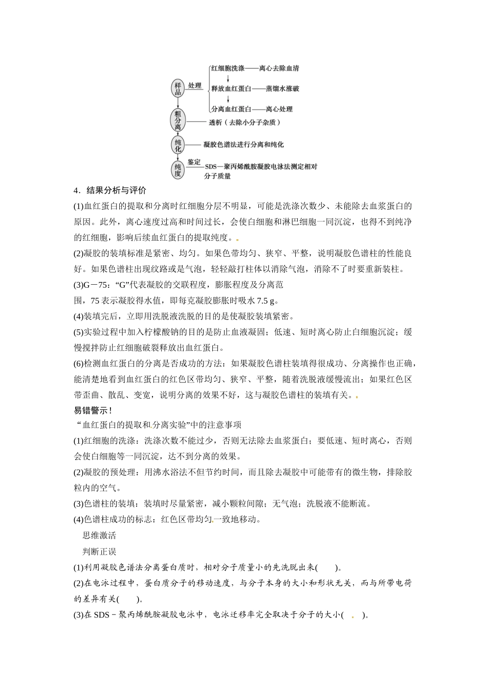
考点3血红蛋白的提取与分离(对应学生用书P250)1.血红蛋白的提取和分离原理蛋白质各种特性的差异,如分子的形状和大小、所带电荷的性质和多少、溶解度、吸附性质和对其他分子的亲和力等,可以用来分离不同种类的蛋白质。2.常用的蛋白质分离方法(1)凝胶色谱法①识图凝胶色谱法分离蛋白质的原理②分析比较列表如下:蛋白质比较相对分子质量大相对分子质量小凝胶内部排阻在凝胶颗粒外面,迅速通过进入凝胶颗粒内部,被滞留运动方式垂直向下垂直向下和无规则扩散运动运动路程较短较长洗脱次序先流出后流出(2)电泳法原理①在一定pH下,一些生物大分子(如多肽、核酸等)可解离的基团会带上正电或负电,在电场的作用下,这些带电分子会向着与其所带电荷相反的电极移动。②由于分离样品中各种分子带电性质的差异以及分子本身的大小、形状不同,使带电分子产生不同的迁移速率,从而实现样品中各种分子的分离。3.血红蛋白的提取和分离过程4.结果分析与评价(1)血红蛋白的提取和分离时红细胞分层不明显,可能是洗涤次数少、未能除去血浆蛋白的原因。此外,离心速度过高和时间过长,会使白细胞和淋巴细胞一同沉淀,也得不到纯净的红细胞,影响后续血红蛋白的提取纯度。(2)凝胶的装填标准是紧密、均匀。如果色带均匀、狭窄、平整,说明凝胶色谱柱的性能良好。如果色谱柱出现纹路或是气泡,轻轻敲打柱体以消除气泡,消除不了时要重新装柱。(3)G-75“:G”代表凝胶的交联程度,膨胀程度及分离范围,75表示凝胶得水值,即每克凝胶膨胀时吸水7.5g。(4)装填完后,立即用洗脱液洗脱的目的是使凝胶装填紧密。(5)实验过程中加入柠檬酸钠的目的是防止血液凝固;低速、短时离心防止白细胞沉淀;缓慢搅拌防止红细胞破裂释放出血红蛋白。(6)检测血红蛋白的分离是否成功的方法:如果凝胶色谱柱装填得很成功、分离操作也正确,能清楚地看到血红蛋白的红色区带均匀、狭窄、平整,随着洗脱液缓慢流出;如果红色区带歪曲、散乱、变宽,说明分离的效果不好,这与凝胶色谱柱的装填有关。易错警示!“血红蛋白的提取和分离实验”中的注意事项(1)红细胞的洗涤:洗涤次数不能过少,否则无法除去血浆蛋白;要低速、短时离心,否则会使白细胞等一同沉淀,达不到分离的效果。(2)凝胶的预处理:用沸水浴法不但节约时间,而且除去凝胶中可能带有的微生物,排除胶粒内的空气。(3)色谱柱的装填:装填时尽量紧密,减小颗粒间隙;无气泡;洗脱液不能断流。(4)色谱柱成功的标志:红色区带均匀一致地移动。思维激活判断正误(1)利用凝胶色谱法分离蛋白质时,相对分子质量小的先洗脱出来()。(2)在电泳过程中,蛋白质分子的移动速度,与分子本身的大小和形状无关,而与所带电荷的差异有关()。(3)在SDS-聚丙烯酰胺凝胶电泳中,电泳迁移率完全取决于分子的大小()。答案(1)×(2)×(3)×血红蛋白提取和分离过程的考查(·广东理综,5)以下关于猪血红蛋白提纯的描述,不正确的是()。A.洗涤红细胞时,使用生理盐水可防止红细胞破裂B.猪成熟红细胞中缺少细胞器和细胞核,提纯时杂蛋白较少C.血红蛋白的颜色可用于凝胶色谱法分离过程的监测D.在凝胶色谱法分离过程中,血红蛋白比分子量较小的杂蛋白移动慢解析猪成熟红细胞中缺少细胞器和细胞核,提纯时杂蛋白较少,是提纯血红蛋白的理想材料。提纯血红蛋白分四步:红细胞的洗涤、血红蛋白的释放、分离血红蛋白溶液、透析其中洗涤红细胞时,要用生理盐水反复洗涤,既要将红细胞洗涤干净,又要不破坏红细胞,然后再用蒸馏水和甲苯使红细胞破裂,释放出血红蛋白。分离提纯的血红蛋白时用凝胶色谱法,是根据相对分子质量的大小来分离蛋白质,相对分子质量大的蛋白质移动速度较快血红蛋白的颜色可用于观察红色区带的移动情况,并据此判断分离效果。答案D[对点强化]红细胞中含有大量的血红蛋白,我们可以选用猪、牛、羊或其他脊椎动物的血液进行实验来提取和分离血红蛋白。下列关于血红蛋白提取和分离的叙述,错误的是()。A.血红蛋白提取和分离一般按照样品处理―→粗分离―→纯化―→纯度鉴定的顺序进行B.纯化过程中要用生理盐水充分溶胀凝胶来配制凝胶悬浮液C.粗分离中透析的目的是去除...

1、当您付费下载文档后,您只拥有了使用权限,并不意味着购买了版权,文档只能用于自身使用,不得用于其他商业用途(如 [转卖]进行直接盈利或[编辑后售卖]进行间接盈利)。
2、本站所有内容均由合作方或网友上传,本站不对文档的完整性、权威性及其观点立场正确性做任何保证或承诺!文档内容仅供研究参考,付费前请自行鉴别。
3、如文档内容存在违规,或者侵犯商业秘密、侵犯著作权等,请点击“违规举报”。

碎片内容

高考生物总复习 考点3 血红蛋白的提取与分离 新人教版

文章天下+ 关注
实名认证
内容提供者

各种文档应有尽有

相关文档

确认删除?
VIP
微信客服
  • 扫码咨询
会员Q群
  • 会员专属群点击这里加入QQ群
客服邮箱
回到顶部