电脑桌面
添加小米粒文库到电脑桌面
安装后可以在桌面快捷访问

高考语文一轮复习 限时训练10图文转换 新人教版VIP免费

高考语文一轮复习 限时训练10图文转换 新人教版_第1页
1/7
高考语文一轮复习 限时训练10图文转换 新人教版_第2页
2/7
高考语文一轮复习 限时训练10图文转换 新人教版_第3页
3/7
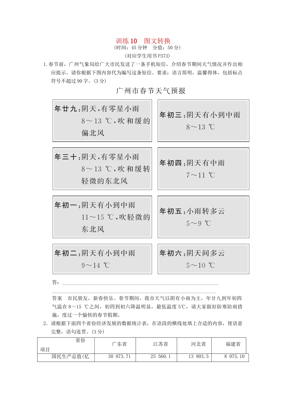
训练10图文转换(时间:45分钟分值:50分)(对应学生用书P373)1.春节前,广州气象局给广大市民发送了一条手机短信,介绍春节期间天气情况并作出相应提示。请你根据下图内容代为编写这条短信。要求:语言简明,温馨得体,包括标点符号不超过90字。(3分)答:_______________________________________________________________________________________________________________________________答案市民朋友,新春快乐。春节期间,我市天气以阴有小雨为主,年廿九到年初四气温在8~15℃之间,初四到初六降温明显,最低温度5℃,请大家做好防寒防雨措施,度过一个愉快的春节假期。2.请根据下面四个省份经济发展的数据统计表,在语段的横线处填上合适的内容,使语意完整,语句连贯。(3分)省份项目广东省江苏省河北省福建省国民生产总值(亿30073.7125560.113803.58075.10元)增幅(%)14.514.815.015.1工业增加总值(亿元)13079.2212473.554652.63980.73增幅(%)18.318.918.919.3固定资产投资总值(亿元)9959.019163.035682.93863.01增幅(%)18.022.528.239.7广东省的经济发展与兄弟省份相比,各项经济指标在总值上均处领先地位,但(1)________________,所以,有人认为广东省应适当(2)________________,(3)______________,促进国民生产总值的增长。答案(1)在增幅上落后于各兄弟省份(2)加大固定资产投资(3)加快工业的发展3.结合下列表格以及附注的内容,对广东省的PM2.5的基本情况作一个综述。限70字以内。(3分)广东省部分城市PM2.5浓度监测记录广东省环境监测中心年8月28日11时发布单位:微克/立方米监测点最近24小时均值监测点最近24小时均值广州市竹洞84肇庆市城中子站69深圳市荔园35惠州市下埔子站41江门市超级站54顺德区金桔咀52从化市天湖32东莞市元岭50珠海市唐家47佛山市惠景城54附注:PM2.5是指大气中直径小于或等于2.5微米的颗粒物,也称为可入肺颗粒物,它对空气质量和能见度等有重要的影响。广东省环境监测中心将浓度为0~35微克/立方米提示为绿色,36~75提示为黄色,76~115提示为橙色,116以上为红色。综述:________________________________________________________答案(1)广东省部分城市的空气质量不佳,已处于黄色。(2)各城市的空气质量差别较大。(3)广东提高城市空气质量,任务艰巨。4.阅读下面的图表,用简明的语言概述云天小区房价走势变化的基本特点,不使用具体数字(包括年份),含标点不超过35字。(3分)答:___________________________________________________答案(示例)先是在低位缓慢增长,后来连续多年急剧攀升,近几年居高不下。5“”.请根据下面的演出日程表拟写一句话短讯,不超过70字。(3分)“”春蕾大剧院~迎春音乐周演出日程表日期时间节目12月29日20:00朝鲜血海歌剧团歌剧《梁山伯与祝英台》12月30日20:00“”加拿大蒙特利尔爱乐乐团新年音乐会12月31日20:00阿根廷探戈之火舞团舞剧《欲望之焰》1月1日20:00“”俄罗斯小白桦歌舞团新春歌舞晚会1月2日20:00法国波尔多国家芭蕾舞团舞剧《胡桃夹子》1月3日20:00“”日本小提琴天后宓多里古典音乐演奏会答:_____________________________________________________________答案春蕾大剧院于12月29日至1月3“—”日举办迎春音乐周,每晚八时,来自亚洲欧洲等六个不同的艺术团体将分别登台献艺。6.看下面的漫画,根据要求答题。(4分)(1)用简洁的语言说明这幅漫画的内容。答:______________________________________________________(2)写出漫画的寓意。答:____________________________________________________答案(1)巨大的环保资金正在被标有建楼名目的房屋吞噬,而连接工厂的管道里正涌出大量的污水。(2)讽刺了那些打着环保旗号却无视环境污染问题,侵吞环保资金为建楼所用,环保资金得不到保障的社会现象。7.仔细观察下面一幅漫画,按要求回答问题。(4分)(1)请简要介绍漫画内容:___________________________________________(2)此漫画的寓意是:_______________________________________________答案(1)“”“”画面上有一棵大树,只剩下唯一一根学习的树枝,其他的如动手能力、“”“”“...

1、当您付费下载文档后,您只拥有了使用权限,并不意味着购买了版权,文档只能用于自身使用,不得用于其他商业用途(如 [转卖]进行直接盈利或[编辑后售卖]进行间接盈利)。
2、本站所有内容均由合作方或网友上传,本站不对文档的完整性、权威性及其观点立场正确性做任何保证或承诺!文档内容仅供研究参考,付费前请自行鉴别。
3、如文档内容存在违规,或者侵犯商业秘密、侵犯著作权等,请点击“违规举报”。

碎片内容

高考语文一轮复习 限时训练10图文转换 新人教版

确认删除?
VIP
微信客服
  • 扫码咨询
会员Q群
  • 会员专属群点击这里加入QQ群
客服邮箱
回到顶部