电脑桌面
添加小米粒文库到电脑桌面
安装后可以在桌面快捷访问

(江苏专版)高考历史一轮复习 课时检测(十九)“蒸汽”的力量和走向整体的世界(含解析)人民版-人民版高三全册历史试题VIP免费

(江苏专版)高考历史一轮复习 课时检测(十九)“蒸汽”的力量和走向整体的世界(含解析)人民版-人民版高三全册历史试题_第1页
1/6
(江苏专版)高考历史一轮复习 课时检测(十九)“蒸汽”的力量和走向整体的世界(含解析)人民版-人民版高三全册历史试题_第2页
2/6
(江苏专版)高考历史一轮复习 课时检测(十九)“蒸汽”的力量和走向整体的世界(含解析)人民版-人民版高三全册历史试题_第3页
3/6
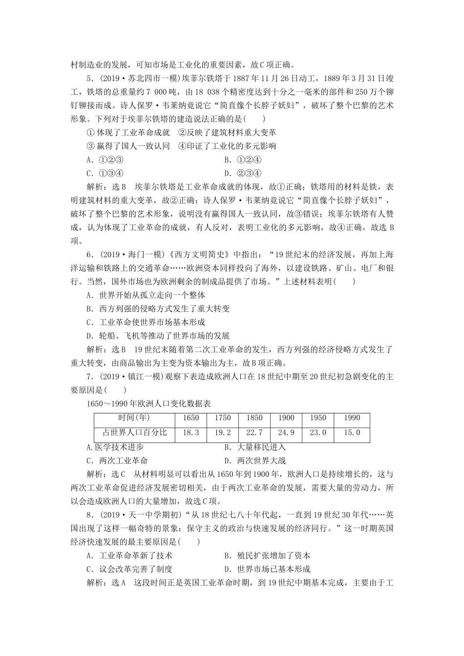
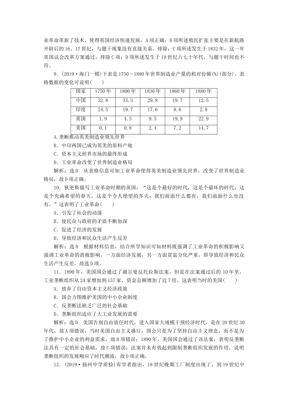
课时检测(十九)“蒸汽”的力量和走向整体的世界(时间:45分钟满分:60分)一、选择题(每小题3分,共45分)1.(2019·无锡期中调研)1858年是泰晤士河的“奇臭年”,臭气冲天到了骇人听闻的地步,连河边议会大厦的窗上也不得不挂起一条条浸过消毒药水的被单。1878年,“爱丽丝公子”号游船在河上沉没,死亡640人,许多人并非溺死,而是因为喝了污染的河水。与泰晤士河的污染关系密切的是()A.蒸汽机的发明和使用B.电动机的勃然兴起C.内燃机的大面积推行D.汽车、飞机的普及率高解析:选A工业革命造成环境的巨大污染,源于其动力蒸汽机的发明和使用,故A项正确。2.(2019·无锡一模)1831年,英国《人民之声报》发布工人阶级政纲,指出“劳动是财富的源泉,工人们是中间和上层阶级的支持者”;1834年,英国“全国各业统一工会”宣布“要建立一种新的秩序,只有社会中真正有用的和有智慧的阶层,才能管理国家事务”。这一变化反映了()A.无产阶级建立政权的一次伟大尝试B.认识到世界工人联合斗争的必要性C.英国工人阶级主体意识的自我觉醒D.马克思主义诞生推动英国工人运动解析:选C因为英国工业革命的迅速发展使工人阶级逐步认识到自身的作用,故C项正确。3.据统计,18世纪末,英国棉纺厂中,约300家是雇佣人数在50人以上、使用动力机器的工厂,600家是雇佣人数在50人以下、使用珍妮机或骡机的工厂。这客观上反映出()A.机器生产摆脱地理环境限制B.技术变革推动生产规模扩大C.工业化造成分工越来越细密D.生产力的提高促使资本集中解析:选B由材料“使用珍妮机或骡机的工厂”可知工业依然受到地理环境的限制,故A项错误;由材料“约300家是雇佣人数在50人以上、使用动力机器的工厂”可知工业革命促使生产规模扩大,故B项正确;材料强调的是生产规模而非工业分工,故C项错误;第二次工业革命推动资本的高度集中,故D项错误。4.自中世纪晚期开始,在英格兰东部、西部以及约克郡地区出现了“乡村制造业活动”:商人发放原材料,回收产品,销往海内外。这种新型的“乡村制造业活动”被称为“原工业化”。这表明()A.工业革命已经在英国进行B.英国确立海上霸主地位C.市场是工业化的重要因素D.英国已经成为世界工厂解析:选C根据材料“‘乡村制造业活动’:商人发放原材料,回收产品,销往海内外”得出在英国农村已经出现了包买商,通过加工订货统一销售,拓展市场,促进了乡村制造业的发展,可知市场是工业化的重要因素,故C项正确。5.(2019·苏北四市一模)埃菲尔铁塔于1887年11月26日动工,1889年3月31日竣工,铁塔的总重量约7000吨,由18038个精密度达到十分之一毫米的部件和250万个铆钉铆接而成。诗人保罗·韦莱纳竟说它“简直像个长脖子妖妇”,破坏了整个巴黎的艺术形象。下列对于埃菲尔铁塔的建造说法正确的是()①体现了工业革命成就②反映了建筑材料重大变革③赢得了国人一致认同④印证了工业化的多元影响A.①②③B.①②④C.①③④D.②③④解析:选B埃菲尔铁塔是工业革命成就的体现,故①正确;铁塔用的材料是铁,表明建筑材料的重大变革,故②正确;诗人保罗·韦莱纳竟说它“简直像个长脖子妖妇”,破坏了整个巴黎的艺术形象,说明没有赢得国人一致认同,故③错误;埃菲尔铁塔有人赞成,认为体现了工业革命的成就,有人反对,表明工业化的多元影响,故④正确,故选B项。6.(2019·海门一模)《西方文明简史》中指出:“19世纪末的经济发展,再加上海洋运输和铁路上的交通革命……欧洲资本同样投向了海外,以建设铁路、矿山、电厂和银行。当然,国外市场也为欧洲剩余的制成品提供了市场。”上述材料表明()A.世界开始从孤立走向一个整体B.西方列强的侵略方式发生了重大转变C.工业革命使世界市场基本形成D.轮船、飞机等推动了世界市场的发展解析:选B19世纪末随着第二次工业革命的发生,西方列强的经济侵略方式发生了重大转变,由商品输出为主变为资本输出为主,故B项正确。7.(2019·镇江一模)观察下表造成欧洲人口在18世纪中期至20世纪初急剧变化的主要原因是()1650~1990年欧洲人口变化数据表时间(年)165017501850190019501990占世界人口百分比18.319.222.724.9...

1、当您付费下载文档后,您只拥有了使用权限,并不意味着购买了版权,文档只能用于自身使用,不得用于其他商业用途(如 [转卖]进行直接盈利或[编辑后售卖]进行间接盈利)。
2、本站所有内容均由合作方或网友上传,本站不对文档的完整性、权威性及其观点立场正确性做任何保证或承诺!文档内容仅供研究参考,付费前请自行鉴别。
3、如文档内容存在违规,或者侵犯商业秘密、侵犯著作权等,请点击“违规举报”。

碎片内容

(江苏专版)高考历史一轮复习 课时检测(十九)“蒸汽”的力量和走向整体的世界(含解析)人民版-人民版高三全册历史试题

确认删除?
VIP
微信客服
  • 扫码咨询
会员Q群
  • 会员专属群点击这里加入QQ群
客服邮箱
回到顶部