电脑桌面
添加小米粒文库到电脑桌面
安装后可以在桌面快捷访问

高中历史 专题四 现代中国的政治建设与祖国统一 4.2 政治建设的曲折历程及其高中历史 性转折课时作业(含解析)人民版必修1-人民版高一必修1历史试题VIP免费

高中历史 专题四 现代中国的政治建设与祖国统一 4.2 政治建设的曲折历程及其高中历史 性转折课时作业(含解析)人民版必修1-人民版高一必修1历史试题_第1页
1/4
高中历史 专题四 现代中国的政治建设与祖国统一 4.2 政治建设的曲折历程及其高中历史 性转折课时作业(含解析)人民版必修1-人民版高一必修1历史试题_第2页
2/4
高中历史 专题四 现代中国的政治建设与祖国统一 4.2 政治建设的曲折历程及其高中历史 性转折课时作业(含解析)人民版必修1-人民版高一必修1历史试题_第3页
3/4
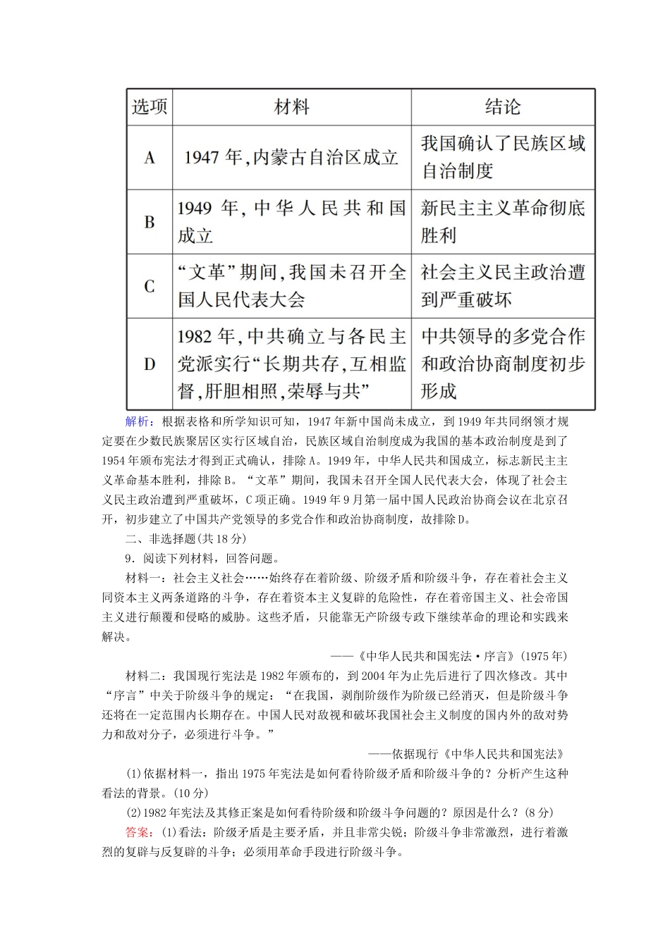
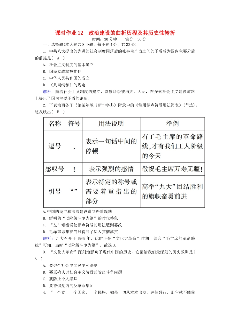
课时作业12政治建设的曲折历程及其历史性转折时间:30分钟满分:50分一、选择题(本大题共8小题,每小题4分,共32分)1.中共八大提出的先进的社会制度同落后的社会生产力之间的矛盾成为国内主要矛盾的前提是(A)A.社会主义制度的基本确立B.国民党政权被推翻C.中华人民共和国的成立D.《共同纲领》的规定解析:随着社会主义制度的建立,剥削阶级被消灭,因此,在探索社会主义建设道路上提出了国内主要矛盾的论断。2.下表为商务印书馆某年版《新华字典》附录中的《常用标点符号用法简表》(节选)。这反映出(B)A.中国的民主和法治建设遭到严重践踏B.鲜明的“以阶级斗争为纲”的时代特色C.“左”倾错误使标点符号的用法遭到篡改D.毛泽东思想在当时得到了深入贯彻落实解析:九大召开于1969年,此时正是“文化大革命”时期,结合“毛主席的革命路线”可知,当时“以阶级斗争为纲”,故选B。3.“文化大革命”深刻地影响了现代中国的历史,它留给我们最深刻的历史教训是(A)A.要健全社会主义民主和法制B.要正确认识社会主义阶段的阶级斗争问题C.要防止个人崇拜D.要警惕党内的反革命集团4.“一个党,一个国家,一个民族,如果一切从本本出发,迷信盛行,那它就不能前进,它的生机就停止了,就要亡党亡国。”邓小平这段话反映出(C)A.中国面临亡党亡国的危险B.党的工作中心要转移C.解放思想的重要性D.发展基层民主的重要性解析:“迷信盛行,那它就不能前进,它的生机就停止了,就要亡党亡国”说明迷信导致国家建设失败,为此要进行解放思想,C正确;A不符合材料主旨;B是十一届三中全会;D是基层民主建设。5.邓小平指出:“必须使民主制度化、法律化,使这种制度和法律不因领导人的改变而改变,不因领导人的看法和注意力的改变而改变。”在此思想指导下,改革开放后的民主法制建设取得辉煌成就,与建国初期相比较,其突出特点是(D)A.确立人民代表大会制度为我国根本政治制度B.健全共产党领导的多党合作和政治协商制度C.制订和颁布改革开放以来治国安邦的总章程D.形成宪法为核心中国特色社会主义法律体系解析:1999年,依法治国写入宪法,标志着宪法为核心中国特色社会主义法律体系形成,D正确;A是一届人大;B属于政党政治;C是1982年宪法。6.据统计:1998年以来全国绝大多数农村已进行了6次以上的村民委员会换届选举;85%的农村建立了村民大会或村民代表大会;90%以上的农村建立了村民理财小组、村务公开监督小组等组织,村务公开、民主评议等普遍展开。这则材料主要说明(B)A.人民代表大会制度的建设加强B.基层民主进一步加强和扩大C.民族区域自治制度得到发展D.直接选举的本质特点得以彰显解析:由题意可知,村民委员会换届选举体现的是我国基层民主进一步的加强,故B正确。7.现行《中华人民共和国宪法》为1982年宪法,并历经1988年、1993年、1999年、2004年四次修订。由此说明(D)A.人民群众的法律意识不断提高B.民主政治制度逐步建立C.社会主义法律体系日益健全D.法律需实时修正和完善解析:从材料可以看出,宪法经过了不断的制定和修改,可以看出我国的宪法发展不断适应了时代的要求,故D正确;从材料可以看出,中国宪法经历了不断发展的历程,但体现不出人民的法律意识,排除A;新中国初期我国就已经建立民主政治,排除B;材料只能体现出宪法的发展,体现不出法律体系的完善,排除C。8.下表选项中,材料与结论之间逻辑关系正确的是(C)解析:根据表格和所学知识可知,1947年新中国尚未成立,到1949年共同纲领才规定要在少数民族聚居区实行区域自治,民族区域自治制度成为我国的基本政治制度是到了1954年颁布宪法才得到正式确认,排除A。1949年,中华人民共和国成立,标志新民主主义革命基本胜利,排除B。“文革”期间,我国未召开全国人民代表大会,体现了社会主义民主政治遭到严重破坏,C项正确。1949年9月第一届中国人民政治协商会议在北京召开,初步建立了中国共产党领导的多党合作和政治协商制度,故排除D。二、非选择题(共18分)9.阅读下列材料,回答问题。材料一:社会主义社会……始终存在着阶级、阶级矛盾和阶级斗争,存在着社会主义同资本主义两条...

1、当您付费下载文档后,您只拥有了使用权限,并不意味着购买了版权,文档只能用于自身使用,不得用于其他商业用途(如 [转卖]进行直接盈利或[编辑后售卖]进行间接盈利)。
2、本站所有内容均由合作方或网友上传,本站不对文档的完整性、权威性及其观点立场正确性做任何保证或承诺!文档内容仅供研究参考,付费前请自行鉴别。
3、如文档内容存在违规,或者侵犯商业秘密、侵犯著作权等,请点击“违规举报”。

碎片内容

高中历史 专题四 现代中国的政治建设与祖国统一 4.2 政治建设的曲折历程及其高中历史 性转折课时作业(含解析)人民版必修1-人民版高一必修1历史试题

确认删除?
VIP
微信客服
  • 扫码咨询
会员Q群
  • 会员专属群点击这里加入QQ群
客服邮箱
回到顶部