电脑桌面
添加小米粒文库到电脑桌面
安装后可以在桌面快捷访问

高中化学 第二章 第3节 影响化学反应速率的因素 第二课时练习 新人教版必修2-新人教版高一必修2化学试题VIP免费

高中化学 第二章 第3节 影响化学反应速率的因素 第二课时练习 新人教版必修2-新人教版高一必修2化学试题_第1页
1/5
高中化学 第二章 第3节 影响化学反应速率的因素 第二课时练习 新人教版必修2-新人教版高一必修2化学试题_第2页
2/5
高中化学 第二章 第3节 影响化学反应速率的因素 第二课时练习 新人教版必修2-新人教版高一必修2化学试题_第3页
3/5
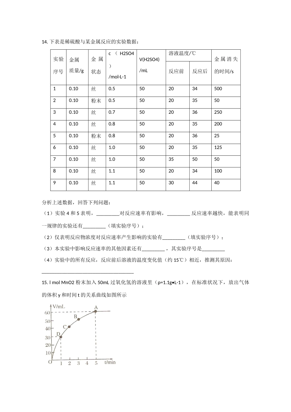
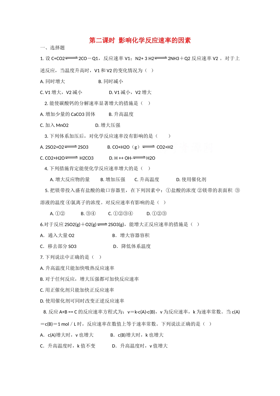
第二课时影响化学反应速率的因素一、选择题1.设C+CO22CO-Q1,反应速率V1;N2+3H22NH3+Q2反应速率V2。对于上述反应,当温度升高时,V1和V2的变化情况为()A.同时增大B.同时减小C.V1增大,V2减小D.V1减小,V2增大2.能使碳酸钙的分解速率显著增大的措施是()A.增加少量的CaCO3固体B.升高温度C.加入MnO2D.增大压强3.下列体系加压后,对化学反应速率没有影响的是()A.2SO2+O22SO3B.CO+H2O(g)CO2+H2C.CO2+H2OH2CO3D.H++OH-H2O4.下列措施肯定能使化学反应速率增大的是()A.增大反应物的量B.增加压强C.升高温度D.使用催化剂5.把镁带投入盛有盐酸的敞口容器里,在下列因素中:①盐酸的浓度②镁带的表面积③溶液的温度④氯离子的浓度。对反应速率有影响的是()A.①②B.③④C.①②③④D.①②③6.对于反应2SO2(g)+O2(g)2SO3(g),能增大正反应速率的措施是()A.通入大量O2B.增大容器容积C.移去部分SO3D.降低体系温度7.下列说法中正确的是()A.升高温度只能加快吸热反应速率B.对于任何反应,增大压强都可加快反应速率C.用正催化剂只能加快正反应速率D.使用催化剂可同时改变正逆反应速率8.反应A+B==C的反应速率方程式为:v=k·c(A)·c(B),v为反应速率,k为速率常数。当c(A)=c(B)=1mol/L时,反应速率在数值上等于速率常数。下列说法正确的是()A.c(A)增大时,v也增大B.c(B)增大时,k也增大C.升高温度时,k值不变D.升高温度时,v值增大9.下列说法不正确的是()A.化学反应速率是通过实验测定的B.升高温度,只能增大吸热反应速率,不能增大放热反应速率C.对于任何反应,增大压强,相当于增大反应物的浓度,反应速率都加快D.催化剂可降低反应所需活化能,提高活化分子百分数,从而提高反应速率10.把下列四种X溶液分别加入四个盛有10mL2mol•L-1盐酸的烧杯中,均匀加水稀释到50mL。此时X和盐酸缓缓地进行反应。其中反应速率最大的是()A.20mL3mol•L-1的X溶液B.20mL2mol•L-1的X溶液C.10mL4mol•L-1的X溶液D.l0mL2mol•L-1的X溶液11.反应C(s)+H2O(g)CO(g)+H2(g)在一可变容积的密闭容器中进行,下列条件的改变对其反应速率几乎无影响的是()A.增加C的量B.将容器的体积缩小一半C.保持体积不变,充入N2使体系压强增大D.保持压强不变,充入N2使容器体积变大12.对可逆反应:A(g)+3B(g)最近2C(g)∆H<0,下列叙述错误的是()A.升高温度v(正)、v(逆)都增大,但v(正)增的更大B.增大压强v(正)、v(逆)都增大,但v(正)增的更大C.增大A的浓度v(正)会增大,但v(逆)会减小D.采用催化剂一般v(正)、v(逆)同时增大,而且增大的倍数相同13.向四个体积相同的密闭容器中分别充入一定量的SO2和O2,开始反应时,按正反应速率由大到小排列顺序正确的是()甲:在500℃时,SO2和O2各10mol反应乙:在500℃时,用V2O5做催化剂,10molSO2和5molO2起反应丙:在450℃时,8molSO2和5molO2反应丁:在500℃时,8molSO2和5molO2反应A.甲、乙、丙、丁B.乙、甲、丙、丁C.乙、甲、丁、丙D.丁、丙、乙、甲二、填空题14.下表是稀硫酸与某金属反应的实验数据:实验序号金属质量/g金属状态c(H2SO4)/mol·L-1V(H2SO4)/mL溶液温度/℃金属消失的时间/s反应前反应后10.10丝0.550203450020.10粉末0.55020355030.10丝0.750203625040.10丝0.850203520050.10粉末0.85020362560.10丝1.050203512570.10丝1.05035505080.10丝1.150203410090.10丝1.150304440分析上述数据,回答下列问题:(1)实验4和5表明,_________对反应速率有影响,_________反应速率越快,能表明同一规律的实验还有_________(填实验序号);(2)仅表明反应物浓度对反应速率产生影响的实验有_________(填实验序号);(3)本实验中影响反应速率的其他因素还有_________,其实验序号是_________(4)实验中的所有反应,反应前后溶液的温度变化值(约15℃)相近,推测其原因:____________________________________15.lmolMnO2粉末加入50mL过氧化氢的溶液里(ρ=1.1g•L-1),在标准状况下,放出气体的体积y和时间t的关系曲线如图所示(1)实验时放出气体总体积是__________(2)放出一半气体所需的时间约为__________(3)A、B、C...

1、当您付费下载文档后,您只拥有了使用权限,并不意味着购买了版权,文档只能用于自身使用,不得用于其他商业用途(如 [转卖]进行直接盈利或[编辑后售卖]进行间接盈利)。
2、本站所有内容均由合作方或网友上传,本站不对文档的完整性、权威性及其观点立场正确性做任何保证或承诺!文档内容仅供研究参考,付费前请自行鉴别。
3、如文档内容存在违规,或者侵犯商业秘密、侵犯著作权等,请点击“违规举报”。

碎片内容

高中化学 第二章 第3节 影响化学反应速率的因素 第二课时练习 新人教版必修2-新人教版高一必修2化学试题

确认删除?
VIP
微信客服
  • 扫码咨询
会员Q群
  • 会员专属群点击这里加入QQ群
客服邮箱
回到顶部