电脑桌面
添加小米粒文库到电脑桌面
安装后可以在桌面快捷访问

高中化学 第一章 认识有机化合物章末系统总结 新人教版选修5-新人教版高二选修5化学试题VIP免费

高中化学 第一章 认识有机化合物章末系统总结 新人教版选修5-新人教版高二选修5化学试题_第1页
1/5
高中化学 第一章 认识有机化合物章末系统总结 新人教版选修5-新人教版高二选修5化学试题_第2页
2/5
高中化学 第一章 认识有机化合物章末系统总结 新人教版选修5-新人教版高二选修5化学试题_第3页
3/5
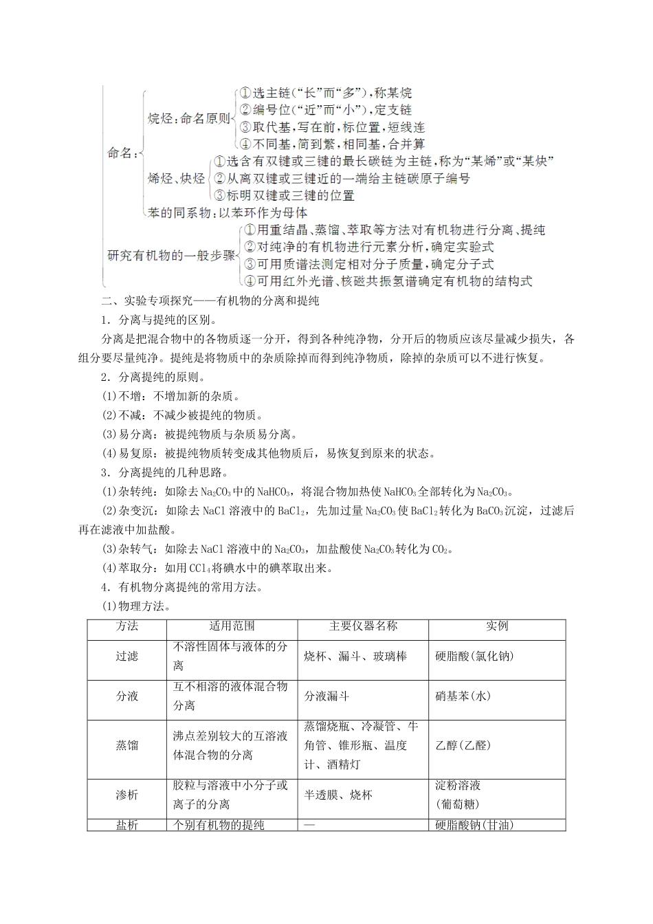
章末系统总结一、重点知识梳理二、实验专项探究——有机物的分离和提纯1.分离与提纯的区别。分离是把混合物中的各物质逐一分开,得到各种纯净物,分开后的物质应该尽量减少损失,各组分要尽量纯净。提纯是将物质中的杂质除掉而得到纯净物质,除掉的杂质可以不进行恢复。2.分离提纯的原则。(1)不增:不增加新的杂质。(2)不减:不减少被提纯的物质。(3)易分离:被提纯物质与杂质易分离。(4)易复原:被提纯物质转变成其他物质后,易恢复到原来的状态。3.分离提纯的几种思路。(1)杂转纯:如除去Na2CO3中的NaHCO3,将混合物加热使NaHCO3全部转化为Na2CO3。(2)杂变沉:如除去NaCl溶液中的BaCl2,先加过量Na2CO3使BaCl2转化为BaCO3沉淀,过滤后再在滤液中加盐酸。(3)杂转气:如除去NaCl溶液中的Na2CO3,加盐酸使Na2CO3转化为CO2。(4)萃取分:如用CCl4将碘水中的碘萃取出来。4.有机物分离提纯的常用方法。(1)物理方法。方法适用范围主要仪器名称实例过滤不溶性固体与液体的分离烧杯、漏斗、玻璃棒硬脂酸(氯化钠)分液互不相溶的液体混合物分离分液漏斗硝基苯(水)蒸馏沸点差别较大的互溶液体混合物的分离蒸馏烧瓶、冷凝管、牛角管、锥形瓶、温度计、酒精灯乙醇(乙醛)渗析胶粒与溶液中小分子或离子的分离半透膜、烧杯淀粉溶液(葡萄糖)盐析个别有机物的提纯—硬脂酸钠(甘油)洗气气体混合物洗气装置甲烷(甲醛)萃取分液溶质在互不相溶溶剂中溶解度不同分液漏斗溴乙烷(乙醇)、乙酸乙酯(乙醇)(2)化学方法(外加试剂法)。方法混合物试剂洗气乙烷(乙烯)溴的CCl4溶液乙炔(硫化氢)CuSO4溶液或NaOH溶液分液乙酸乙酯(乙酸)饱和Na2CO3溶液溴苯(溴)NaOH溶液硝基苯(硝酸、硫酸)NaOH溶液苯(苯甲酸)NaOH溶液苯(苯酚)NaOH溶液苯(甲苯)KMnO4酸性溶液蒸馏乙醇(水)CaO乙醛(乙酸)NaOH溶液易错提醒在分离和提纯物质时,应依据被提纯物质的性质,选择适当的物理方法和化学方法,同时还应注意以下几个方面:(1)除杂试剂需过量。(2)过量试剂需除尽。(3)除去多种杂质时要考虑加入试剂的顺序。(4)选择最佳的除杂路径。即时训练乙酸异戊酯是组成蜜蜂信息素的成分之一,具有香蕉的香味。实验室制备乙酸异戊酯的反应、装置示意图和有关数据如下:物质相对分子质量密度/(g·cm-3)沸点/℃水中溶解性异戊醇880.8123131微溶乙酸601.0492118溶乙酸异戊酯1300.8670142难溶实验步骤:在A中加入4.4g异戊醇、6.0g乙酸、数滴浓硫酸和2~3片碎瓷片。开始缓慢加热A,回流50min。反应液冷至室温后倒入分液漏斗中,分别用少量水、饱和碳酸氢钠溶液和水洗涤;分出的产物加入少量无水MgSO4固体,静置片刻,过滤除去MgSO4固体,进行蒸馏纯化,收集140~143℃馏分,得乙酸异戊酯3.9g。回答下列问题:(1)仪器B的名称是________。(2)在洗涤操作中,第一次水洗的主要目的是______________,第二次水洗的主要目的是__________________________________。(3)在洗涤、分液操作中,应充分振荡,然后静置,待分层后________(填标号)。a.直接将乙酸异戊酯从分液漏斗的上口倒出b.直接将乙酸异戊酯从分液漏斗的下口放出c.先将水层从分液漏斗的下口放出,再将乙酸异戊酯从下口放出d.先将水层从分液漏斗的下口放出,再将乙酸异戊酯从上口倒出(4)本实验中加入过量乙酸的目的是______________________。(5)实验中加入少量无水MgSO4的目的是___________________。(6)在蒸馏操作中,仪器选择及安装都正确的是________(填标号)。abcd(7)本实验的产率是________(填标号)。a.30%b.40%c.60%d.90%(8)在进行蒸馏操作时,若从130℃便开始收集馏分,会使实验得出的产率偏_____(填“高”或“低”),其原因是_____________。解析:(2)反应后A中液体是乙酸异戊酯、乙酸、硫酸、异戊醇、水的混合物,第一次水洗的目的是除去大部分乙酸、硫酸,用饱和NaHCO3溶液洗涤的目的是除去残留的少量CH3COOH、H2SO4,第二次水洗的目的是除去残留的少量NaHCO3。(3)静置分层后,乙酸异戊酯在上层,应先将水层从分液漏斗下口放出后,再从上口倒出乙酸异戊酯。(4)加入过量乙酸,可提高异戊醇(价格较高)的转化率。(5)加入无水MgSO4,可除去乙酸异戊酯中残留的少量水(MgSO4+7H2O==...

1、当您付费下载文档后,您只拥有了使用权限,并不意味着购买了版权,文档只能用于自身使用,不得用于其他商业用途(如 [转卖]进行直接盈利或[编辑后售卖]进行间接盈利)。
2、本站所有内容均由合作方或网友上传,本站不对文档的完整性、权威性及其观点立场正确性做任何保证或承诺!文档内容仅供研究参考,付费前请自行鉴别。
3、如文档内容存在违规,或者侵犯商业秘密、侵犯著作权等,请点击“违规举报”。

碎片内容

高中化学 第一章 认识有机化合物章末系统总结 新人教版选修5-新人教版高二选修5化学试题

确认删除?
VIP
微信客服
  • 扫码咨询
会员Q群
  • 会员专属群点击这里加入QQ群
客服邮箱
回到顶部