电脑桌面
添加小米粒文库到电脑桌面
安装后可以在桌面快捷访问

河南省商丘市高考化学第二轮复习 专题一 化学实验(一)测试题-人教版高三全册化学试题VIP免费

河南省商丘市高考化学第二轮复习 专题一 化学实验(一)测试题-人教版高三全册化学试题_第1页
1/5
河南省商丘市高考化学第二轮复习 专题一 化学实验(一)测试题-人教版高三全册化学试题_第2页
2/5
河南省商丘市高考化学第二轮复习 专题一 化学实验(一)测试题-人教版高三全册化学试题_第3页
3/5
专题一化学实验基础知识一.选择题(每小题只有一个选项符合题意)1.下列仪器中,没有“0”刻度的是()A.量筒B.温度计C.酸式滴定管D.托盘天平游码刻度尺2.下列四种试剂均需密封保存,密封保存的原因,其中一种与其它三种不同。这种试剂是()A.浓盐酸B.浓硫酸C.浓氨水D.苯3.下列仪器不允许用酒精灯加热的是()A.坩埚B.试管C.蒸发皿D.量筒4.下列试剂保存方法不正确的是()A.AgNO3存放在棕色瓶中B.氢氟酸盛装在塑料容器中C.用铝制容器装运浓硝酸D.溴水存放在带橡胶塞的玻璃瓶中5.下列各组液体混合物中,能用分液漏斗分离的是()A.淀粉溶液中含有食盐B.溴乙烷中混有水C.乙醇中混有乙酸D.甲苯中混有苯酚二.选择题(每小题有一个或两个选项符合题意)6.既能用浓硫酸,又能用碱石灰干燥的一组气体是()A.SO2、O2、CO2B.CO、H2、CH4C.NH3、CO2、Cl2D.HCl、NO2、O27.下列各种试纸,在使用时事先不能用水润湿的是()A.红色石蕊试纸B.淀粉─碘化钾试纸C.蓝色石蕊试纸D.pH试纸8.实验室里的下列药品,在空气中长期暴露,易变浑浊的是()A.氨水B.水玻璃C.石灰水D.氢氧化钠溶液9.下列仪器在使用时,其下端管口应紧靠承接容器内壁的是()A.胶头滴管--滴加液体B.普通漏斗--过滤C.分液漏斗--分液D.滴定管--中和滴定10.用酒精灯加热时,需要垫石棉网的仪器有()①烧杯②坩埚③锥形瓶④蒸发皿⑤试管⑥烧瓶A.②④⑤B.①②③C.④⑤⑥D.①③⑥11.在实验室进行下列实验时,须在反应物中加入碎瓷片以防止暴沸的有()A.制乙烯B.制硝基苯C.蒸馏石油D.制取氯气12.进行焰色反应实验时,通常用来洗涤铂丝的试剂是()A.氢氧化钠溶液B.硫酸C.碳酸钠溶液D.盐酸13.下列有关操作或仪器的使用错误的是()A.给试管里液体加热,应先均匀受热,然后小心地在试管液体的中下部加热B.蒸发皿既能用于蒸发结晶,又能将含水固体炒干C.试纸使用时先剪成小块并放在表面皿或玻璃片上,然后用干净的玻璃棒蘸取溶液点在试纸的中部,检验溶液的性质D.取淀粉水解液用NaOH中和至碱性,加入新制的Cu(OH)2悬浊液,无红色沉淀,证明淀粉未水解14.某学生用托盘天平称量时,将样品与砝码的位置放颠倒了,待平衡时,称得样品质量为10.5克。则样品的实际质量应为()。(已知1g以下使用游码)A.10.5gB.10.0gC.9.5gD.11.0g15.下列实验能达到预期目的的是()A.用湿润的KI淀粉试纸区别NO2和溴蒸气B.用金属钠检验无水乙醇中是否含有少量水C.用水鉴别苯和四氯化碳两种无色液体D.用石灰水鉴别Na2CO3溶液和NaHCO3溶液16.要求只用一种试剂来区别Na2SO4、MgCl2、FeCl2、Al2(SO4)3四种溶液,这种溶液是()A.AgNO3B.BaCl2C.盐酸D.NaOH17.下列化学实验措施不当的是()A.用纯锌片和稀硫酸反应制H2时,可将锌片的一角在硫酸铜溶液中浸一下,再和稀硫酸反应可加快反应速率B.苯中滴入液溴未见反应,可加热促其进行C.用干燥的洁净玻璃棒蘸取溶液,滴到pH试纸上,跟标准比色卡比较D.做石油分馏实验时,温度计的水银球应浸在液面下三.选择题(每小题只有一个选项符合题意。)18.下列事故处理,不正确的是()A.误食铜盐立即喝牛奶和蛋清B.镁带和金属钠着火时用二氧化碳灭火C.在实验室中不慎将手指划破,可立即用浓FeCl3溶液止血D.碱液流到木桌上,立即往碱里加适量的稀醋酸中和,然后用水冲洗19.下列的实验操作中所用仪器合理的是()A.用25mL的碱式滴定管量取14.80mLNaOH溶液B.用100mL量筒量取5.2mL盐酸C.用托盘天平称取25.20g氯化钠D.用100mL容量瓶配制50mL0.1mol/L盐酸20.实验室进行下列实验:①苯与浓HNO3在浓H2SO4作用下制硝基苯②蔗糖在稀硫酸做催化剂条件下的水解③葡萄糖溶液的银镜反应④乙酸与乙醇在浓硫酸作用下制乙酸乙酯,其中需用水浴加热的有()A.①②③④B.①②③C.②③④D.①③④21.下列四个实验中,结论正确的是()A.有一澄清的碱性溶液,作离子鉴定时得出的结论是含有:AlO2-、Fe3+、HCO3-B.某一固体溶于水后,检验出含有K+、NO3-、Na+、Cl-等离子,则该固体混合物可能是KNO3和NaCl的混合物或KCl和NaNO3的混合物C.固体NaOH吸收了空气中的二氧化碳并溶于水后,则溶液中含较多的HCO3-D.某溶液中加入BaCl2溶液...

1、当您付费下载文档后,您只拥有了使用权限,并不意味着购买了版权,文档只能用于自身使用,不得用于其他商业用途(如 [转卖]进行直接盈利或[编辑后售卖]进行间接盈利)。
2、本站所有内容均由合作方或网友上传,本站不对文档的完整性、权威性及其观点立场正确性做任何保证或承诺!文档内容仅供研究参考,付费前请自行鉴别。
3、如文档内容存在违规,或者侵犯商业秘密、侵犯著作权等,请点击“违规举报”。

碎片内容

河南省商丘市高考化学第二轮复习 专题一 化学实验(一)测试题-人教版高三全册化学试题

星河书苑+ 关注
实名认证
内容提供者

从事历史教学,热爱教育,高度负责。

相关文档

确认删除?
VIP
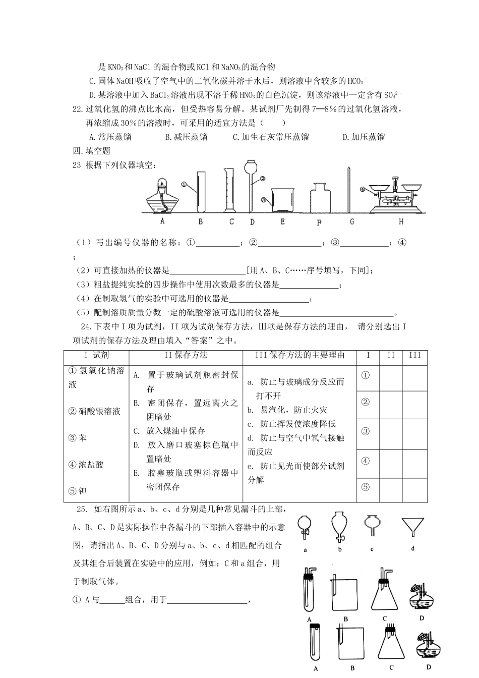
微信客服
  • 扫码咨询
会员Q群
  • 会员专属群点击这里加入QQ群
客服邮箱
回到顶部