电脑桌面
添加小米粒文库到电脑桌面
安装后可以在桌面快捷访问

(通史版)高考历史一轮复习 第二部分 第七单元 近代中国的觉醒与探索——甲午中日战争至五四运动前 第2讲 辛亥革命课后作业(含解析)人民版-人民版高三全册历史试题VIP免费

(通史版)高考历史一轮复习 第二部分 第七单元 近代中国的觉醒与探索——甲午中日战争至五四运动前 第2讲 辛亥革命课后作业(含解析)人民版-人民版高三全册历史试题_第1页
1/7
(通史版)高考历史一轮复习 第二部分 第七单元 近代中国的觉醒与探索——甲午中日战争至五四运动前 第2讲 辛亥革命课后作业(含解析)人民版-人民版高三全册历史试题_第2页
2/7
(通史版)高考历史一轮复习 第二部分 第七单元 近代中国的觉醒与探索——甲午中日战争至五四运动前 第2讲 辛亥革命课后作业(含解析)人民版-人民版高三全册历史试题_第3页
3/7
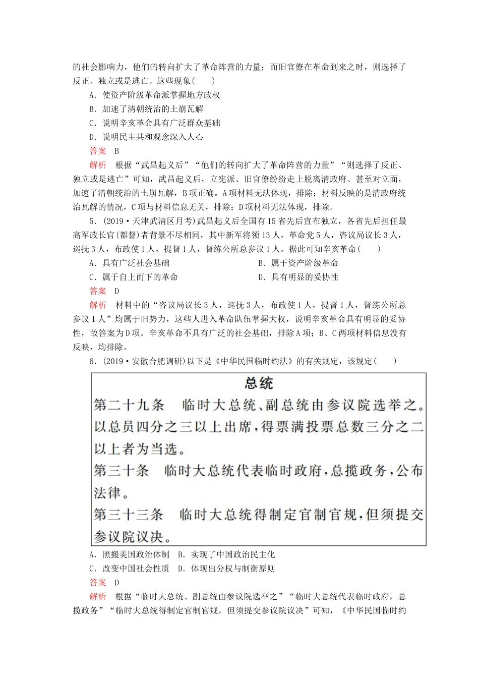
第2讲辛亥革命课后作业一、选择题1.(2018·黑龙江大庆实验中学期末)1901年,清廷宣布实行新政,要求内外臣工建言献策。两江总督刘坤一、湖广总督张之洞联合立宪派张謇等上奏《江楚会奏变法三折》系统地提出了改科举、练新军、裁冗员、定商律等措施,成为清末新政的蓝图。这反映了清政府()A.开始探索近代化新模式B.调整经济政策发展民族经济C.变革政体实行君主立宪D.探索社会变革应对统治危机答案D解析根据“1901年”和所学知识可知,清政府因签订《辛丑条件》而内外交困,故“宣布实行新政,要求内外臣工建言献策”说明面对统治危机,政府探索社会变革,D项正确。A项是洋务运动意义;B项发展经济不符合材料政治变革信息;C项属于戊戌变法主张。2.(2019·甘肃静宁一中月考)下表为1901~1905年中国留日学生人数统计表。出现这种状况的原因是()年份19011902190319041905人数266727105824068000A.实业救国思想的推动B.科举制度的废除C.政府教育政策的变化D.革命运动的高涨答案C解析实业救国思想反映了投资民族资本主义以挽救民族危亡,和题意无关,排除A项;科举制废除于1905年,B项是对材料的片面解读,故排除;1901年,为维护清王朝统治,派遣留学是清末新政的重要内容,故选C项;材料和革命运动的高涨无关,排除D项。3.(2019·辽宁部分重点高中联考)1907年,浙江巡抚张曾扬以革命党罪名捕杀秋瑾,舆论大哗,认为官府未按“文明国对于国事犯之办法,而是无供无证,欲杀则杀,不必按律,人权尽为侵削。”张声名狼藉,后虽调离浙江仍难平民愤。张忧惧成疾,辞官回籍。材料说明()A.清末时民权意识渐醒B.清政府重视民众舆论C.巡抚张曾扬徇私枉法D.西方国家同情革命党答案A解析材料“文明国对于国事犯之办法,而是无供无证,欲杀则杀,不必按律,人权尽为侵削”说明对于秋瑾事件,官府并没有按照法律去办事,体现出当时国人民权意识的逐渐觉醒,故A项正确;晚清政府并不重视民众的舆论,故B项错误;张曾扬按照革命党罪名逮捕秋瑾,并不是徇私枉法,故C项错误;材料说明民众的态度,并没有说明西方国家对待此事的态度,故D项错误。4.(2019·长春外国语学校月考)武昌起义后,由于立宪派拥有雄厚的经济实力和广泛的社会影响力,他们的转向扩大了革命阵营的力量;而旧官僚在革命到来之时,则选择了反正、独立或是逃亡。这些现象()A.使资产阶级革命派掌握地方政权B.加速了清朝统治的土崩瓦解C.说明辛亥革命具有广泛群众基础D.说明民主共和观念深入人心答案B解析根据“武昌起义后”“他们的转向扩大了革命阵营的力量”“则选择了反正、独立或是逃亡”可知,武昌起义后,立宪派、旧官僚纷纷走上脱离清政府、甚至对立面,加速了清朝统治的土崩瓦解,B项正确。A项材料无法体现,排除;材料反映的是清政府统治瓦解的情况,C项与材料信息无关,排除;D项材料无法体现,排除。5.(2019·天津武清区月考)武昌起义后全国有15省先后宣布独立,各省先后担任最高军政长官(都督)者背景不尽相同,其中新军将领13人,革命党5人,咨议局议长3人,巡抚3人,布政使1人,提督1人,督练公所总参议1人。据此可知辛亥革命()A.具有广泛社会基础B.属于资产阶级革命C.属于自上而下的革命D.具有明显的妥协性答案D解析材料中的“咨议局议长3人,巡抚3人,布政使1人,提督1人,督练公所总参议1人”均属于旧势力,这些人进入革命队伍掌握大权,说明辛亥革命具有明显的妥协性,故答案为D项。辛亥革命不具有广泛的社会基础,排除A项;B、C两项材料信息没有反映,均排除。6.(2019·安徽合肥调研)以下是《中华民国临时约法》的有关规定,该规定()A.照搬美国政治体制B.实现了中国政治民主化C.改变中国社会性质D.体现出分权与制衡原则答案D解析根据“临时大总统、副总统由参议院选举之”“临时大总统代表临时政府,总揽政务”“临时大总统得制定官制官规,但须提交参议院议决”可知,《中华民国临时约法》的有关规定体现出分权与制衡原则,故D项正确。材料信息无法体现照搬美国政治体制,排除A项;《中华民国临时约法》确立了民主共和政体,促进中国政治民主化进程,B项“实现了”表述错误,排除;结...

1、当您付费下载文档后,您只拥有了使用权限,并不意味着购买了版权,文档只能用于自身使用,不得用于其他商业用途(如 [转卖]进行直接盈利或[编辑后售卖]进行间接盈利)。
2、本站所有内容均由合作方或网友上传,本站不对文档的完整性、权威性及其观点立场正确性做任何保证或承诺!文档内容仅供研究参考,付费前请自行鉴别。
3、如文档内容存在违规,或者侵犯商业秘密、侵犯著作权等,请点击“违规举报”。

碎片内容

(通史版)高考历史一轮复习 第二部分 第七单元 近代中国的觉醒与探索——甲午中日战争至五四运动前 第2讲 辛亥革命课后作业(含解析)人民版-人民版高三全册历史试题

确认删除?
VIP
微信客服
  • 扫码咨询
会员Q群
  • 会员专属群点击这里加入QQ群
客服邮箱
回到顶部