电脑桌面
添加小米粒文库到电脑桌面
安装后可以在桌面快捷访问

高考历史新探究大一轮复习 专题质量检测(一)(含解析)人民版-人民版高三全册历史试题VIP免费

高考历史新探究大一轮复习 专题质量检测(一)(含解析)人民版-人民版高三全册历史试题_第1页
1/6
高考历史新探究大一轮复习 专题质量检测(一)(含解析)人民版-人民版高三全册历史试题_第2页
2/6
高考历史新探究大一轮复习 专题质量检测(一)(含解析)人民版-人民版高三全册历史试题_第3页
3/6
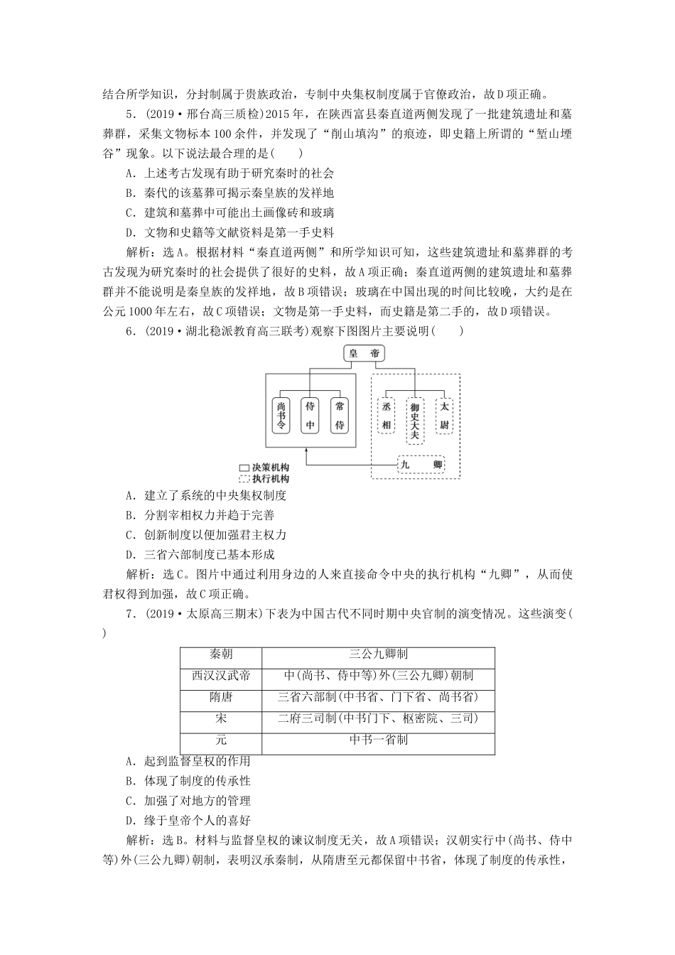
专题质量检测(一)(时间:45分钟,分值:85分)一、选择题(本题共12小题,每小题4分,共48分)1.(2019·潍坊模拟)据钱穆考证,周人语称雅,故雅言又称正言。孔子鲁人,日常操鲁语,惟于诵《诗》、读《书》、执礼,此三者必雅言。这表明()A.诸侯各国尊崇传统文化B.儒家思想依靠雅言传播C.礼制尚能维护天子权威D.孔子对天下一家的认同解析:选D。材料主要强调的是雅言,而未涉及诸侯各国,故A项错误;“孔子鲁人,日常操鲁语,惟于诵《诗》、读《书》、执礼,此三者必雅言”可知儒家思想传播与雅言无关,故B项错误;春秋战国时期周王失去“天下共主”的地位,故C项错误;通过孔子对于雅言的重视和尊重,可以看出孔子以周为正统,体现了他对于礼制的维护和对于天下一家的认同,故D项正确。2.(2019·清华大学高三学生标准学术能力诊断性测试)孔子说:“殷因于夏礼,所损益,可知也;周因于殷礼,所损益,可知也。其或继周者,虽百世可知也。”这说明()A.儒家思想延绵的合理性B.文明发展的相对延续性C.血缘政治开启于夏朝D.礼是三代思想的核心解析:选B。“殷因于夏礼,所损益,可知也;周因于殷礼,所损益,可知也。其或继周者,虽百世可知也”可得出三代以来文明的延续的史实,故B项正确。3.(2019·天津河北区高三期末)王夫之在《读通鉴论·秦始皇》中说:“封建毁而选举行,守令袭诸侯之权。”这里的“封建”和“选举”分别指()A.分封制和民主选举制度B.封建制度和民主选举制度C.封建制度和官员选拔制度D.分封制和官员选拔制度解析:选D。材料中“封建毁而选举行,守令袭诸侯之权”是指秦始皇统一中国后实行郡县制取代分封制,郡守和县令直接掌握了地方诸侯的行政权。材料中“封建”指分封制,“选举”指郡守、县令的官员选拔制度,故D项正确。4.(2019·安阳模拟)史学家唐德刚认为,自公元前4世纪商鞅变法起至汉武帝和昭帝之间,古代中国实现了从“封建”到“帝制”的转变。这一转变是()A.从家族政治到家国政治B.从集体统治到君主专制C.从世俗政治到神权政治D.从贵族政治到官僚政治解析:选D。结合所学知识,“封建”指分封制,“帝制”指专制主义中央集权制度。结合所学知识,分封制属于贵族政治,专制中央集权制度属于官僚政治,故D项正确。5.(2019·邢台高三质检)2015年,在陕西富县秦直道两侧发现了一批建筑遗址和墓葬群,采集文物标本100余件,并发现了“削山填沟”的痕迹,即史籍上所谓的“堑山堙谷”现象。以下说法最合理的是()A.上述考古发现有助于研究秦时的社会B.秦代的该墓葬可揭示秦皇族的发祥地C.建筑和墓葬中可能出土画像砖和玻璃D.文物和史籍等文献资料是第一手史料解析:选A。根据材料“秦直道两侧”和所学知识可知,这些建筑遗址和墓葬群的考古发现为研究秦时的社会提供了很好的史料,故A项正确;秦直道两侧的建筑遗址和墓葬群并不能说明是秦皇族的发祥地,故B项错误;玻璃在中国出现的时间比较晚,大约是在公元1000年左右,故C项错误;文物是第一手史料,而史籍是第二手的,故D项错误。6.(2019·湖北稳派教育高三联考)观察下图图片主要说明()A.建立了系统的中央集权制度B.分割宰相权力并趋于完善C.创新制度以便加强君主权力D.三省六部制度已基本形成解析:选C。图片中通过利用身边的人来直接命令中央的执行机构“九卿”,从而使君权得到加强,故C项正确。7.(2019·太原高三期末)下表为中国古代不同时期中央官制的演变情况。这些演变()秦朝三公九卿制西汉汉武帝中(尚书、侍中等)外(三公九卿)朝制隋唐三省六部制(中书省、门下省、尚书省)宋二府三司制(中书门下、枢密院、三司)元中书一省制A.起到监督皇权的作用B.体现了制度的传承性C.加强了对地方的管理D.缘于皇帝个人的喜好解析:选B。材料与监督皇权的谏议制度无关,故A项错误;汉朝实行中(尚书、侍中等)外(三公九卿)朝制,表明汉承秦制,从隋唐至元都保留中书省,体现了制度的传承性,故B项正确;材料主要涉及皇权与相权的关系,不是中央与地方的关系,故C项错误;这些制度演变某种程度与皇帝的喜好有关系,但更重要的是为了加强皇权,故D项错误。8.(2019·北京西城区高三期末)...

1、当您付费下载文档后,您只拥有了使用权限,并不意味着购买了版权,文档只能用于自身使用,不得用于其他商业用途(如 [转卖]进行直接盈利或[编辑后售卖]进行间接盈利)。
2、本站所有内容均由合作方或网友上传,本站不对文档的完整性、权威性及其观点立场正确性做任何保证或承诺!文档内容仅供研究参考,付费前请自行鉴别。
3、如文档内容存在违规,或者侵犯商业秘密、侵犯著作权等,请点击“违规举报”。

碎片内容

高考历史新探究大一轮复习 专题质量检测(一)(含解析)人民版-人民版高三全册历史试题

星河书苑+ 关注
实名认证
内容提供者

从事历史教学,热爱教育,高度负责。

确认删除?
VIP
微信客服
  • 扫码咨询
会员Q群
  • 会员专属群点击这里加入QQ群
客服邮箱
回到顶部