电脑桌面
添加小米粒文库到电脑桌面
安装后可以在桌面快捷访问

加油站汽油、柴油理化特性VIP免费

加油站汽油、柴油理化特性_第1页
1/6
加油站汽油、柴油理化特性_第2页
2/6
加油站汽油、柴油理化特性_第3页
3/6
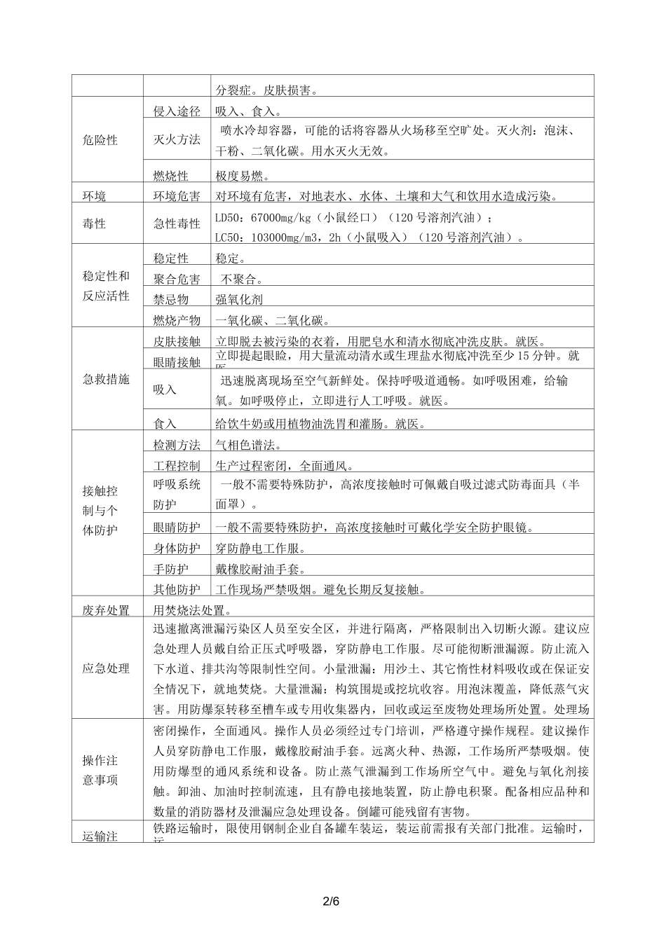
1/6主要危险、有害物质该站经营的危险、有害物质是:车用汽油、柴油。汽油是《关于公布首批重点监管的危险化学品名录的通知》(国家安全生产监督管理总局安监总管三[2011]95号)中规定的首批重点监管的危险化学品。F3.1.1.1理化性质与危险、有害特性(1)汽油的理化性质与危险、有害特性见表F3-1。表F3-1汽油的理化性质与危险、有害特性表名称中文名:汽油;央文名:Gasoline、Petrol危化品分类及编号CAS号8006-61-9UN号1203包装类别052危规号GB3.1类31001分子式——分子量——理化性质外观与形状无色或淡黄色易挥发液体,具有特殊臭味。主要用途主要用作汽油机的燃料,用于橡胶、制鞋、印刷、制革、颜料等行业,也可用作机械零件的去污剂。溶解性不溶于水,易溶于苯、二硫化碳、醇,极易溶解脂肪。组成C4〜C12脂肪烃和环烷烃。此外还有抗爆剂,抗氧防胶剂,金属钝化剂、着色剂,含四乙基铅量较低。熔点:V-60°C沸点:40〜180C自燃点:415〜530C引燃温度:280〜456C闪点:-46C燃烧热:45980KJ/Kg爆炸上限%(V/V):7.6爆炸下限%(V/V):1.4相对密度(水=1):0.70〜0.80相对密度(空气=1):3.5危险性危规类别第3.1类低闪点易燃液体火灾危险分类甲B类危险特性其蒸气与空气可形成爆炸性混合物,遇明火、高热极易燃烧、爆炸。与氧化剂能发生强烈反应。其蒸气比空气重,能在较低处扩散到相当远的地方,遇火源会着火回燃。燃烧性极度易燃。健康危害急性中毒:对中枢神经系统有麻醉作用。轻度中毒症状有头晕、头痛、恶心、呕吐、步态不稳、共济失调。高浓度吸入出现中毒性脑病。极高浓度吸入引起意识突然丧失、反射性呼吸停止。可伴有中毒性周围神经病及化学性肺炎。部分患者出现中毒性精神病。液体吸入呼吸道可引起吸入性肺炎。溅入眼内可致角膜溃疡、穿孔,甚至失明。皮肤接触致急性接触性皮炎,甚至灼伤。吞咽引起急性胃肠炎,重者出现类似急性吸入中毒症状,并可引起肝、肾损害。慢性中毒:神经衰弱综合征、植物神经功能紊乱、周围神经病。严重中毒出现中毒性脑病,症状类似精神2/6分裂症。皮肤损害。危险性侵入途径吸入、食入。灭火方法喷水冷却容器,可能的话将容器从火场移至空旷处。灭火剂:泡沫、干粉、二氧化碳。用水灭火无效。燃烧性极度易燃。环境环境危害对环境有危害,对地表水、水体、土壤和大气和饮用水造成污染。毒性急性毒性LD50:67000mg/kg(小鼠经口)(120号溶剂汽油);LC50:103000mg/m3,2h(小鼠吸入)(120号溶剂汽油)。稳定性和反应活性稳定性稳定。聚合危害不聚合。禁忌物强氧化剂燃烧产物一氧化碳、二氧化碳。急救措施皮肤接触立即脱去被污染的衣着,用肥皂水和清水彻底冲洗皮肤。就医。眼睛接触立即提起眼睑,用大量流动清水或生理盐水彻底冲洗至少15分钟。就医。吸入迅速脱离现场至空气新鲜处。保持呼吸道通畅。如呼吸困难,给输氧。如呼吸停止,立即进行人工呼吸。就医。食入给饮牛奶或用植物油洗胃和灌肠。就医。接触控制与个体防护检测方法气相色谱法。工程控制生产过程密闭,全面通风。呼吸系统防护一般不需要特殊防护,高浓度接触时可佩戴自吸过滤式防毒面具(半面罩)。眼睛防护一般不需要特殊防护,高浓度接触时可戴化学安全防护眼镜。身体防护穿防静电工作服。手防护戴橡胶耐油手套。其他防护工作现场严禁吸烟。避免长期反复接触。废弃处置用焚烧法处置。应急处理迅速撤离泄漏污染区人员至安全区,并进行隔离,严格限制出入切断火源。建议应急处理人员戴自给正压式呼吸器,穿防静电工作服。尽可能彻断泄漏源。防止流入下水道、排共沟等限制性空间。小量泄漏:用沙土、其它惰性材料吸收或在保证安全情况下,就地焚烧。大量泄漏:构筑围堤或挖坑收容。用泡沫覆盖,降低蒸气灾害。用防爆泵转移至槽车或专用收集器内,回收或运至废物处理场所处置。处理场所处置。操作注意事项密闭操作,全面通风。操作人员必须经过专门培训,严格遵守操作规程。建议操作人员穿防静电工作服,戴橡胶耐油手套。远离火种、热源,工作场所严禁吸烟。使用防爆型的通风系统和设备。防止蒸气泄漏到工作场所空气中。避免与氧化剂接触。卸油、加油时控制流速,且有静电接地装置,防...

1、当您付费下载文档后,您只拥有了使用权限,并不意味着购买了版权,文档只能用于自身使用,不得用于其他商业用途(如 [转卖]进行直接盈利或[编辑后售卖]进行间接盈利)。
2、本站所有内容均由合作方或网友上传,本站不对文档的完整性、权威性及其观点立场正确性做任何保证或承诺!文档内容仅供研究参考,付费前请自行鉴别。
3、如文档内容存在违规,或者侵犯商业秘密、侵犯著作权等,请点击“违规举报”。

碎片内容

加油站汽油、柴油理化特性

确认删除?
VIP
微信客服
  • 扫码咨询
会员Q群
  • 会员专属群点击这里加入QQ群
客服邮箱
回到顶部