电脑桌面
添加小米粒文库到电脑桌面
安装后可以在桌面快捷访问

高中数学 阶段质量检测(一)常用逻辑用语 北师大版选修1-1-北师大版高二选修1-1数学试题VIP免费

高中数学 阶段质量检测(一)常用逻辑用语 北师大版选修1-1-北师大版高二选修1-1数学试题_第1页
1/6
高中数学 阶段质量检测(一)常用逻辑用语 北师大版选修1-1-北师大版高二选修1-1数学试题_第2页
2/6
高中数学 阶段质量检测(一)常用逻辑用语 北师大版选修1-1-北师大版高二选修1-1数学试题_第3页
3/6
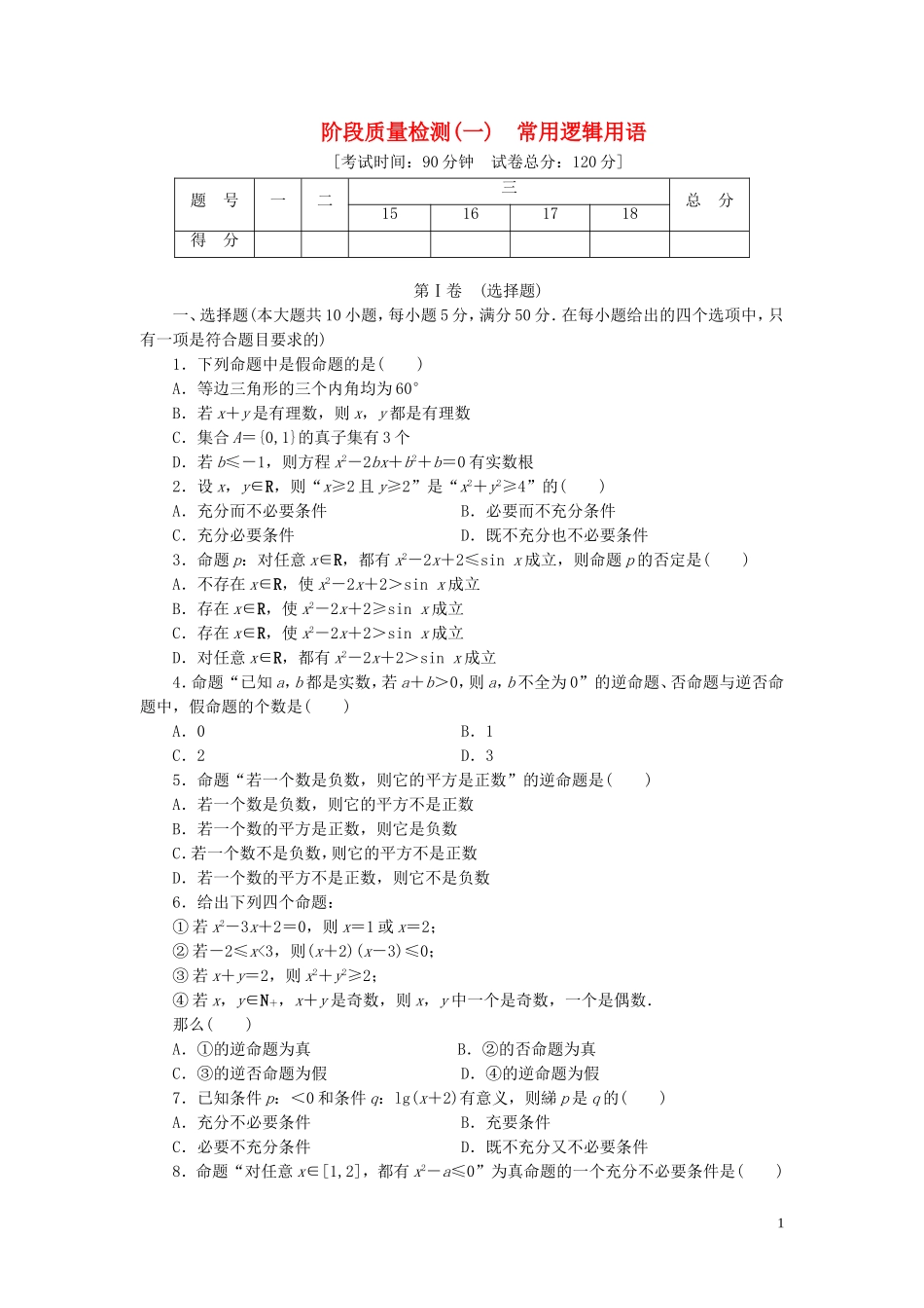
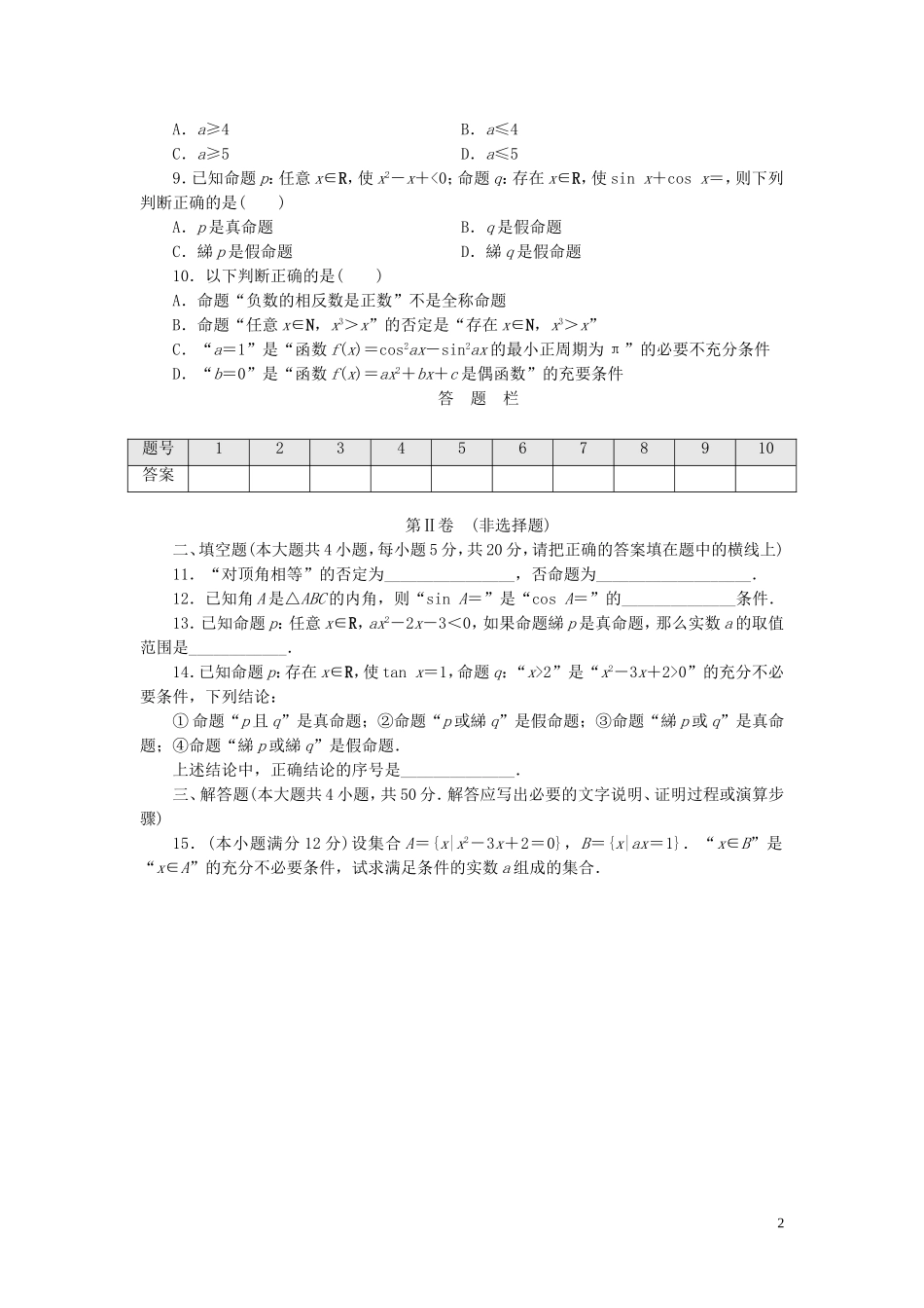
阶段质量检测(一)常用逻辑用语[考试时间:90分钟试卷总分:120分]题号一二三总分15161718得分第Ⅰ卷(选择题)一、选择题(本大题共10小题,每小题5分,满分50分.在每小题给出的四个选项中,只有一项是符合题目要求的)1.下列命题中是假命题的是()A.等边三角形的三个内角均为60°B.若x+y是有理数,则x,y都是有理数C.集合A={0,1}的真子集有3个D.若b≤-1,则方程x2-2bx+b2+b=0有实数根2.设x,y∈R,则“x≥2且y≥2”是“x2+y2≥4”的()A.充分而不必要条件B.必要而不充分条件C.充分必要条件D.既不充分也不必要条件3.命题p:对任意x∈R,都有x2-2x+2≤sinx成立,则命题p的否定是()A.不存在x∈R,使x2-2x+2>sinx成立B.存在x∈R,使x2-2x+2≥sinx成立C.存在x∈R,使x2-2x+2>sinx成立D.对任意x∈R,都有x2-2x+2>sinx成立4.命题“已知a,b都是实数,若a+b>0,则a,b不全为0”的逆命题、否命题与逆否命题中,假命题的个数是()A.0B.1C.2D.35.命题“若一个数是负数,则它的平方是正数”的逆命题是()A.若一个数是负数,则它的平方不是正数B.若一个数的平方是正数,则它是负数C.若一个数不是负数,则它的平方不是正数D.若一个数的平方不是正数,则它不是负数6.给出下列四个命题:①若x2-3x+2=0,则x=1或x=2;②若-2≤x<3,则(x+2)(x-3)≤0;③若x+y=2,则x2+y2≥2;④若x,y∈N+,x+y是奇数,则x,y中一个是奇数,一个是偶数.那么()A.①的逆命题为真B.②的否命题为真C.③的逆否命题为假D.④的逆命题为假7.已知条件p:<0和条件q:lg(x+2)有意义,则綈p是q的()A.充分不必要条件B.充要条件C.必要不充分条件D.既不充分又不必要条件8.命题“对任意x∈[1,2],都有x2-a≤0”为真命题的一个充分不必要条件是()1A.a≥4B.a≤4C.a≥5D.a≤59.已知命题p:任意x∈R,使x2-x+<0;命题q:存在x∈R,使sinx+cosx=,则下列判断正确的是()A.p是真命题B.q是假命题C.綈p是假命题D.綈q是假命题10.以下判断正确的是()A.命题“负数的相反数是正数”不是全称命题B.命题“任意x∈N,x3>x”的否定是“存在x∈N,x3>x”C.“a=1”是“函数f(x)=cos2ax-sin2ax的最小正周期为π”的必要不充分条件D.“b=0”是“函数f(x)=ax2+bx+c是偶函数”的充要条件答题栏题号12345678910答案第Ⅱ卷(非选择题)二、填空题(本大题共4小题,每小题5分,共20分,请把正确的答案填在题中的横线上)11.“对顶角相等”的否定为________________,否命题为___________________.12.已知角A是△ABC的内角,则“sinA=”是“cosA=”的______________条件.13.已知命题p:任意x∈R,ax2-2x-3<0,如果命题綈p是真命题,那么实数a的取值范围是____________.14.已知命题p:存在x∈R,使tanx=1,命题q:“x>2”是“x2-3x+2>0”的充分不必要条件,下列结论:①命题“p且q”是真命题;②命题“p或綈q”是假命题;③命题“綈p或q”是真命题;④命题“綈p或綈q”是假命题.上述结论中,正确结论的序号是______________.三、解答题(本大题共4小题,共50分.解答应写出必要的文字说明、证明过程或演算步骤)15.(本小题满分12分)设集合A={x|x2-3x+2=0},B={x|ax=1}.“x∈B”是“x∈A”的充分不必要条件,试求满足条件的实数a组成的集合.216.(本小题满分12分)分别写出由下列各组命题构成的“p或q”“p且q”“綈p”形式的新命题,并判断真假.(1)p:平行四边形的对角线相等;q:平行四边形的对角线互相平分.(2)p:方程x2-16=0的两根的符号不同;q:方程x2-16=0的两根的绝对值相等.17.(本小题满分12分)已知方程x2+(2k-1)x+k2=0,求使方程有两个大于1的实根的充要条件.318.(本小题满分14分)给定p:对任意实数x都有ax2+ax+1>0恒成立;q:关于x的方程x2-x+a=0有实数根.如果“p且q”为假命题,“p或q”为真命题,求实数a的取值范围.答案1.选B对于A,由平面几何知识可知A是真命题;对于B,取x=,y=-可知x+y=0是有理数,显然x,y都是无理数,故B是假命题;对于C,集合A={0,1}的所有真子集是∅,{0},{1},共有3个,...

1、当您付费下载文档后,您只拥有了使用权限,并不意味着购买了版权,文档只能用于自身使用,不得用于其他商业用途(如 [转卖]进行直接盈利或[编辑后售卖]进行间接盈利)。
2、本站所有内容均由合作方或网友上传,本站不对文档的完整性、权威性及其观点立场正确性做任何保证或承诺!文档内容仅供研究参考,付费前请自行鉴别。
3、如文档内容存在违规,或者侵犯商业秘密、侵犯著作权等,请点击“违规举报”。

碎片内容

高中数学 阶段质量检测(一)常用逻辑用语 北师大版选修1-1-北师大版高二选修1-1数学试题

确认删除?
VIP
微信客服
  • 扫码咨询
会员Q群
  • 会员专属群点击这里加入QQ群
客服邮箱
回到顶部