电脑桌面
添加小米粒文库到电脑桌面
安装后可以在桌面快捷访问

高考模拟题精选(一)VIP免费

高考模拟题精选(一)_第1页
1/6
高考模拟题精选(一)_第2页
2/6
高考模拟题精选(一)_第3页
3/6
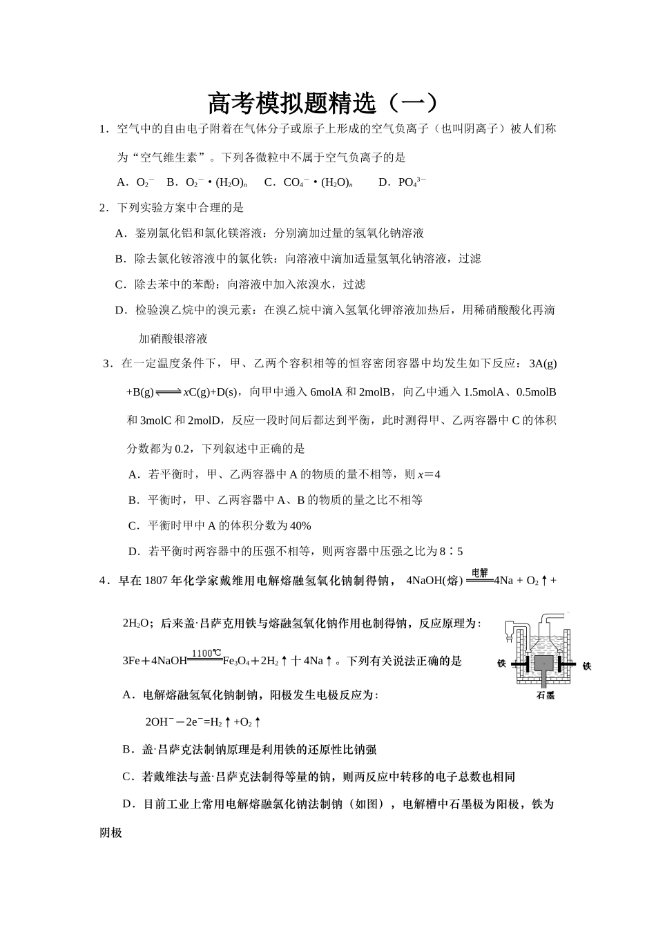
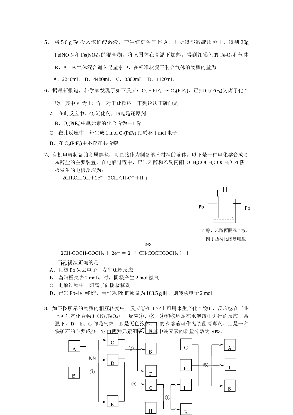
高考模拟题精选(一)1.空气中的自由电子附着在气体分子或原子上形成的空气负离子(也叫阴离子)被人们称为“空气维生素”。下列各微粒中不属于空气负离子的是A.O2―B.O2―·(H2O)nC.CO4―·(H2O)nD.PO43―2.下列实验方案中合理的是A.鉴别氯化铝和氯化镁溶液:分别滴加过量的氢氧化钠溶液B.除去氯化铵溶液中的氯化铁:向溶液中滴加适量氢氧化钠溶液,过滤C.除去苯中的苯酚:向溶液中加入浓溴水,过滤D.检验溴乙烷中的溴元素:在溴乙烷中滴入氢氧化钾溶液加热后,用稀硝酸酸化再滴加硝酸银溶液3.在一定温度条件下,甲、乙两个容积相等的恒容密闭容器中均发生如下反应:3A(g)+B(g)xC(g)+D(s),向甲中通入6molA和2molB,向乙中通入1.5molA、0.5molB和3molC和2molD,反应一段时间后都达到平衡,此时测得甲、乙两容器中C的体积分数都为0.2,下列叙述中正确的是A.若平衡时,甲、乙两容器中A的物质的量不相等,则x=4B.平衡时,甲、乙两容器中A、B的物质的量之比不相等C.平衡时甲中A的体积分数为40%D.若平衡时两容器中的压强不相等,则两容器中压强之比为8∶54.早在1807年化学家戴维用电解熔融氢氧化钠制得钠,4NaOH(熔)4Na+O2↑+2H2O;后来盖·吕萨克用铁与熔融氢氧化钠作用也制得钠,反应原理为:3Fe+4NaOHFe3O4+2H2↑十4Na↑。下列有关说法正确的是A.电解熔融氢氧化钠制钠,阳极发生电极反应为:2OH--2e-=H2↑+O2↑B.盖·吕萨克法制钠原理是利用铁的还原性比钠强C.若戴维法与盖·吕萨克法制得等量的钠,则两反应中转移的电子总数也相同D.目前工业上常用电解熔融氯化钠法制钠(如图),电解槽中石墨极为阳极,铁为阴极PbPb乙醇、乙酰丙酮混合液、四丁基溴化胺导电盐5.将5.6gFe投入浓硝酸溶液,产生红棕色气体A,把所得溶液减压蒸干,得到20gFe(NO3)2和Fe(NO3)3的混合物,将该固体在高温下加热,得到红褐色的Fe2O3和气体B,A、B气体混合通入足量水中,在标准状况下剩余气体的物质的量为A.2240mLB.4480mLC.3360mLD.1120mL6、据最新报道,科学家发现了如下反应:O2+PtF6→O2(PtF6),已知O2(PtF6)为离子化合物,其中Pt为+5价,对于此反应,下列说法正确的是A.在此反应中,O2氧化剂,PtF6是还原剂B.O2(PtF6)中氧元素的化合价为+1价C.在此反应中,每生成1molO2(PtF6)则转移1mol电子D.在O2(PtF6)中不存在共价键7、有机电解制备的金属醇盐,可直接作为制备纳米材料的前体。以下是一种电化学合成金属醇盐的主要装置。在电解过程中,已知乙醇和乙酰丙酮(CH3COCH2COCH3)在阴极发生的电极反应为:2CH3CH2OH+2e-=2CH3CH2O-+H2↑下列说法正确的是A.阳极Pb失去电子,发生还原反应B.当阳极失去2mole—时,阴极产生2mol氢气C.电解过程中,阳离子向阴极移动D.已知Pb-4e—=Pb4+,当消耗Pb的质量为103.5g时,则转移电子2mol8.如下图所示的物质的相互转变中,反应①在工业上可用来生产化合物C,反应⑤在工业上可生产化合物J(Na2FeO4),反应①、②、④和⑤均是在水溶液中进行的反应。常温下,D、E、G均是气体,B是无色液体;F的水溶液可作为杀菌消毒剂;H是一种铁矿石的主要成分,它由两种元素组成,且其中铁元素的质量分数为70%。2CH3COCH2COCH3+2e—=2(CH3COCHCOCH3)+H2↑ACFBBIJACEGABDFHB①②③④⑤电解请回答下列问题:(1)写出F的化学式:;(2)写出G的电子式:;(3)反应①的化学方程式为;人们将反应①所涉及的化学工业称为;(4)反应⑤的离子方程式为;高铁酸钠(Na2FeO4)被人们认为是一种“绿色环保高效”的净水剂,其原因为①Na2FeO4具有强氧化性可杀菌消毒②。9.过碳酸钠(2Na2CO3·3H2O2)俗称固体双氧水,是一种很好的消毒剂和供氧剂(有活性氧存在),外观为白色自由流动颗粒,其制备流程如下图所示。图中BC—1、BC—2均为稳定剂,其中BC—1是由异丙醇和三乙醇胺按一定比例混合而成。过碳酸钠简易制备工艺路线(1)制备过程中加入BC—1的目的是。(2)结晶过程中加入氯化钠、搅拌,作用是。BC—1BC—2H2O2反应Na2CO3常温结晶NaCl抽滤干燥产品(3)洗涤抽滤产品,合适的洗涤试剂是(填选项编号)。A.饱和NaCl溶液B.水C.异丙醇D...

1、当您付费下载文档后,您只拥有了使用权限,并不意味着购买了版权,文档只能用于自身使用,不得用于其他商业用途(如 [转卖]进行直接盈利或[编辑后售卖]进行间接盈利)。
2、本站所有内容均由合作方或网友上传,本站不对文档的完整性、权威性及其观点立场正确性做任何保证或承诺!文档内容仅供研究参考,付费前请自行鉴别。
3、如文档内容存在违规,或者侵犯商业秘密、侵犯著作权等,请点击“违规举报”。

碎片内容

高考模拟题精选(一)

确认删除?
VIP
微信客服
  • 扫码咨询
会员Q群
  • 会员专属群点击这里加入QQ群
客服邮箱
回到顶部