电脑桌面
添加小米粒文库到电脑桌面
安装后可以在桌面快捷访问

九年级化学上册 第15题专项训练酸与金属单质、金属氧化物、碳酸盐的反应专项训练 人教新课标版试卷VIP免费

九年级化学上册 第15题专项训练酸与金属单质、金属氧化物、碳酸盐的反应专项训练 人教新课标版试卷_第1页
1/3
九年级化学上册 第15题专项训练酸与金属单质、金属氧化物、碳酸盐的反应专项训练 人教新课标版试卷_第2页
2/3
九年级化学上册 第15题专项训练酸与金属单质、金属氧化物、碳酸盐的反应专项训练 人教新课标版试卷_第3页
3/3
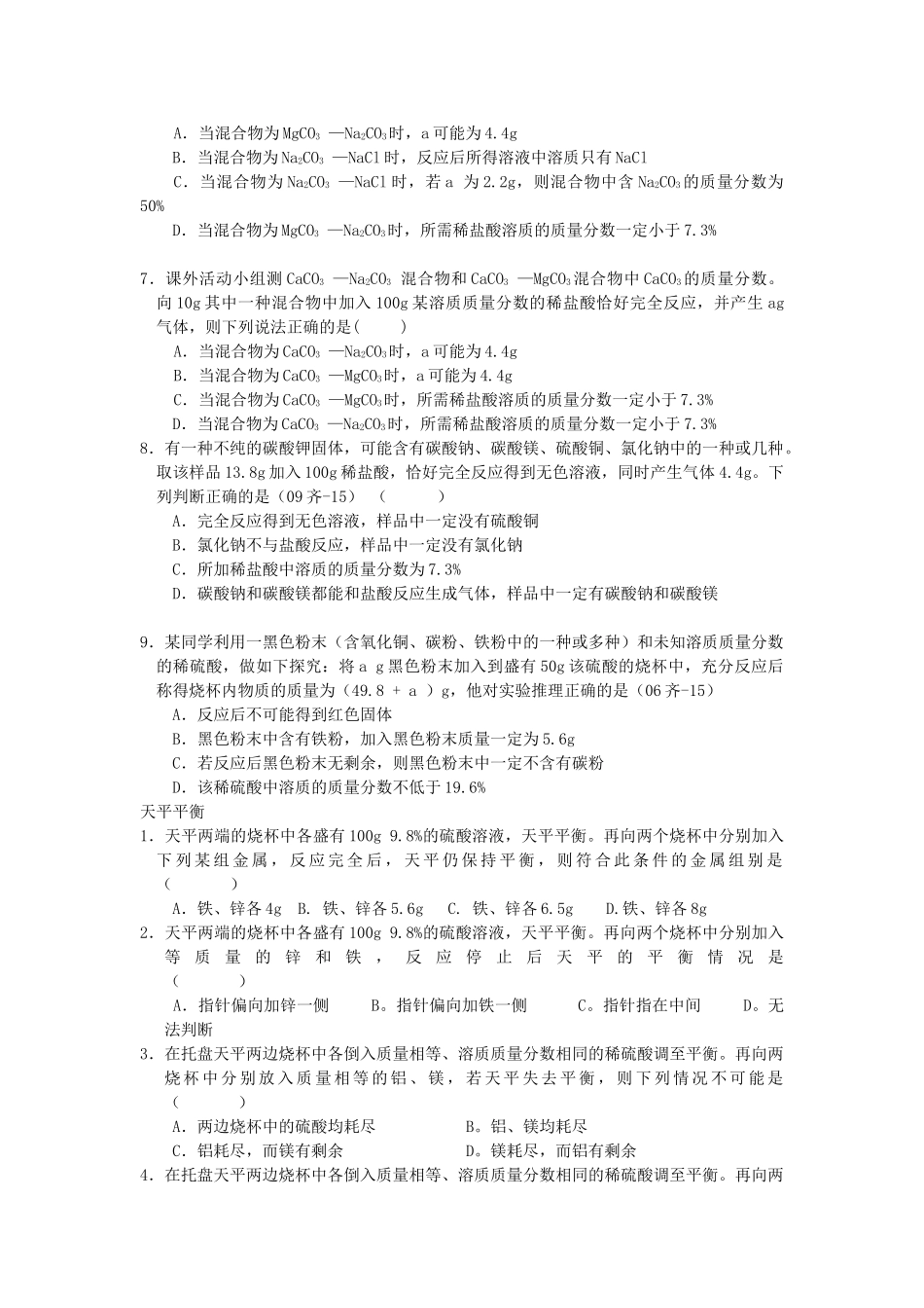
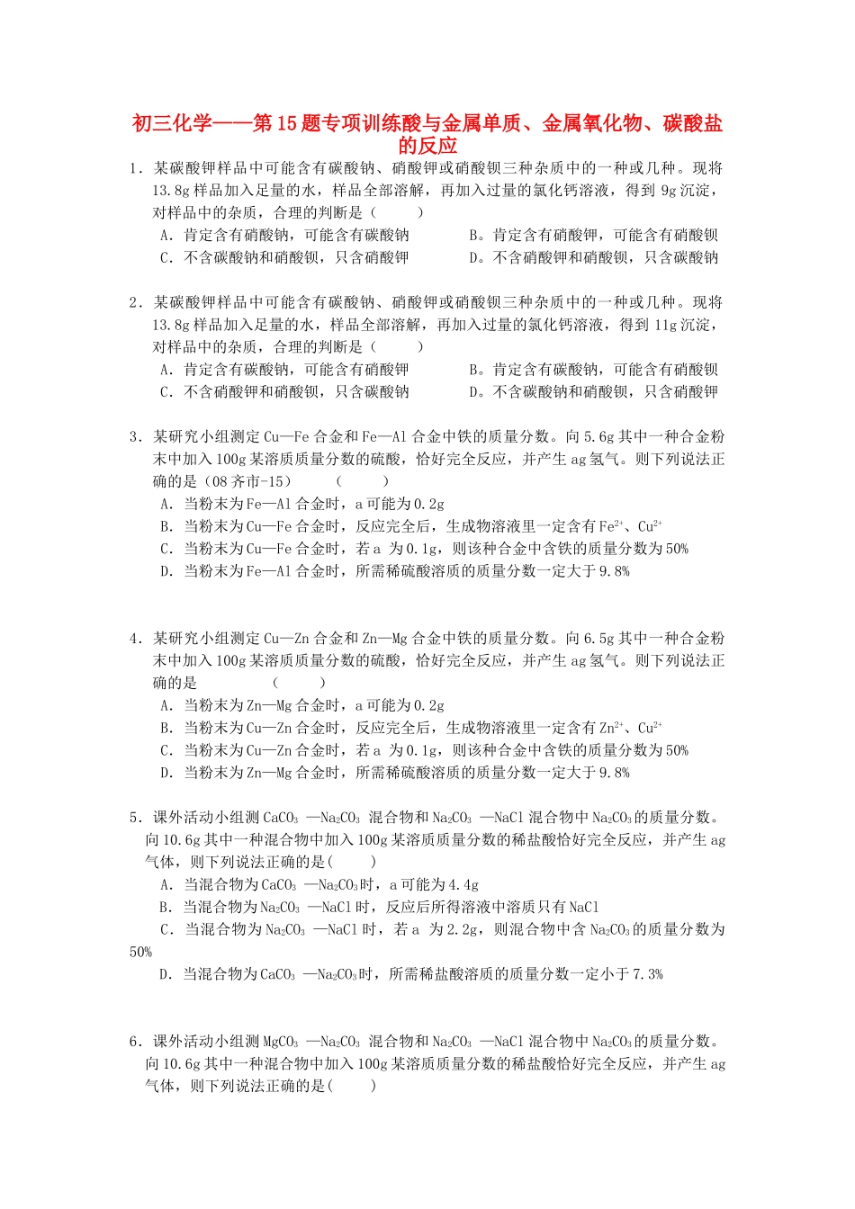
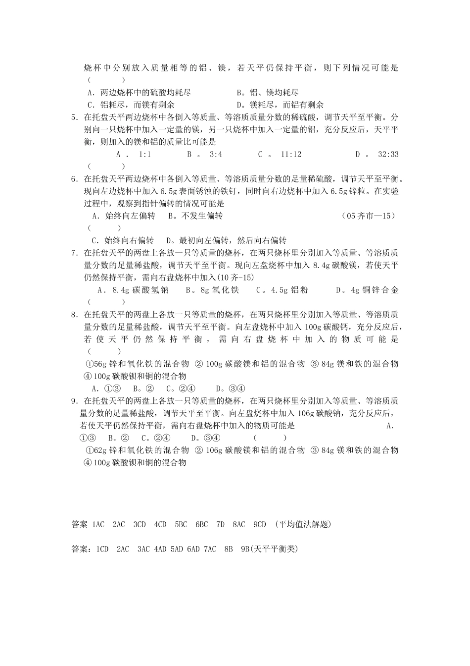
初三化学——第15题专项训练酸与金属单质、金属氧化物、碳酸盐的反应1.某碳酸钾样品中可能含有碳酸钠、硝酸钾或硝酸钡三种杂质中的一种或几种。现将13.8g样品加入足量的水,样品全部溶解,再加入过量的氯化钙溶液,得到9g沉淀,对样品中的杂质,合理的判断是()A.肯定含有硝酸钠,可能含有碳酸钠B。肯定含有硝酸钾,可能含有硝酸钡C.不含碳酸钠和硝酸钡,只含硝酸钾D。不含硝酸钾和硝酸钡,只含碳酸钠2.某碳酸钾样品中可能含有碳酸钠、硝酸钾或硝酸钡三种杂质中的一种或几种。现将13.8g样品加入足量的水,样品全部溶解,再加入过量的氯化钙溶液,得到11g沉淀,对样品中的杂质,合理的判断是()A.肯定含有碳酸钠,可能含有硝酸钾B。肯定含有碳酸钠,可能含有硝酸钡C.不含硝酸钾和硝酸钡,只含碳酸钠D。不含碳酸钠和硝酸钡,只含硝酸钾3.某研究小组测定Cu—Fe合金和Fe—Al合金中铁的质量分数。向5.6g其中一种合金粉末中加入100g某溶质质量分数的硫酸,恰好完全反应,并产生ag氢气。则下列说法正确的是(08齐市-15)()A.当粉末为Fe—Al合金时,a可能为0.2gB.当粉末为Cu—Fe合金时,反应完全后,生成物溶液里一定含有Fe2+、Cu2+C.当粉末为Cu—Fe合金时,若a为0.1g,则该种合金中含铁的质量分数为50%D.当粉末为Fe—Al合金时,所需稀硫酸溶质的质量分数一定大于9.8%4.某研究小组测定Cu—Zn合金和Zn—Mg合金中铁的质量分数。向6.5g其中一种合金粉末中加入100g某溶质质量分数的硫酸,恰好完全反应,并产生ag氢气。则下列说法正确的是()A.当粉末为Zn—Mg合金时,a可能为0.2gB.当粉末为Cu—Zn合金时,反应完全后,生成物溶液里一定含有Zn2+、Cu2+C.当粉末为Cu—Zn合金时,若a为0.1g,则该种合金中含铁的质量分数为50%D.当粉末为Zn—Mg合金时,所需稀硫酸溶质的质量分数一定大于9.8%5.课外活动小组测CaCO3—Na2CO3混合物和Na2CO3—NaCl混合物中Na2CO3的质量分数。向10.6g其中一种混合物中加入100g某溶质质量分数的稀盐酸恰好完全反应,并产生ag气体,则下列说法正确的是()A.当混合物为CaCO3—Na2CO3时,a可能为4.4gB.当混合物为Na2CO3—NaCl时,反应后所得溶液中溶质只有NaClC.当混合物为Na2CO3—NaCl时,若a为2.2g,则混合物中含Na2CO3的质量分数为50%D.当混合物为CaCO3—Na2CO3时,所需稀盐酸溶质的质量分数一定小于7.3%6.课外活动小组测MgCO3—Na2CO3混合物和Na2CO3—NaCl混合物中Na2CO3的质量分数。向10.6g其中一种混合物中加入100g某溶质质量分数的稀盐酸恰好完全反应,并产生ag气体,则下列说法正确的是()A.当混合物为MgCO3—Na2CO3时,a可能为4.4gB.当混合物为Na2CO3—NaCl时,反应后所得溶液中溶质只有NaClC.当混合物为Na2CO3—NaCl时,若a为2.2g,则混合物中含Na2CO3的质量分数为50%D.当混合物为MgCO3—Na2CO3时,所需稀盐酸溶质的质量分数一定小于7.3%7.课外活动小组测CaCO3—Na2CO3混合物和CaCO3—MgCO3混合物中CaCO3的质量分数。向10g其中一种混合物中加入100g某溶质质量分数的稀盐酸恰好完全反应,并产生ag气体,则下列说法正确的是()A.当混合物为CaCO3—Na2CO3时,a可能为4.4gB.当混合物为CaCO3—MgCO3时,a可能为4.4gC.当混合物为CaCO3—MgCO3时,所需稀盐酸溶质的质量分数一定小于7.3%D.当混合物为CaCO3—Na2CO3时,所需稀盐酸溶质的质量分数一定小于7.3%8.有一种不纯的碳酸钾固体,可能含有碳酸钠、碳酸镁、硫酸铜、氯化钠中的一种或几种。取该样品13.8g加入100g稀盐酸,恰好完全反应得到无色溶液,同时产生气体4.4g。下列判断正确的是(09齐-15)()A.完全反应得到无色溶液,样品中一定没有硫酸铜B.氯化钠不与盐酸反应,样品中一定没有氯化钠C.所加稀盐酸中溶质的质量分数为7.3%D.碳酸钠和碳酸镁都能和盐酸反应生成气体,样品中一定有碳酸钠和碳酸镁9.某同学利用一黑色粉末(含氧化铜、碳粉、铁粉中的一种或多种)和未知溶质质量分数的稀硫酸,做如下探究:将ag黑色粉末加入到盛有50g该硫酸的烧杯中,充分反应后称得烧杯内物质的质量为(49.8+a)g,他对实验推理正确的是(06齐-15)A.反应后不可能得到红色固体B.黑色粉末中...

1、当您付费下载文档后,您只拥有了使用权限,并不意味着购买了版权,文档只能用于自身使用,不得用于其他商业用途(如 [转卖]进行直接盈利或[编辑后售卖]进行间接盈利)。
2、本站所有内容均由合作方或网友上传,本站不对文档的完整性、权威性及其观点立场正确性做任何保证或承诺!文档内容仅供研究参考,付费前请自行鉴别。
3、如文档内容存在违规,或者侵犯商业秘密、侵犯著作权等,请点击“违规举报”。

碎片内容

九年级化学上册 第15题专项训练酸与金属单质、金属氧化物、碳酸盐的反应专项训练 人教新课标版试卷

确认删除?
VIP
微信客服
  • 扫码咨询
会员Q群
  • 会员专属群点击这里加入QQ群
客服邮箱
回到顶部