电脑桌面
添加小米粒文库到电脑桌面
安装后可以在桌面快捷访问

二次装修工程施工组织设计VIP免费

二次装修工程施工组织设计_第1页
1/21
二次装修工程施工组织设计_第2页
2/21
二次装修工程施工组织设计_第3页
3/21
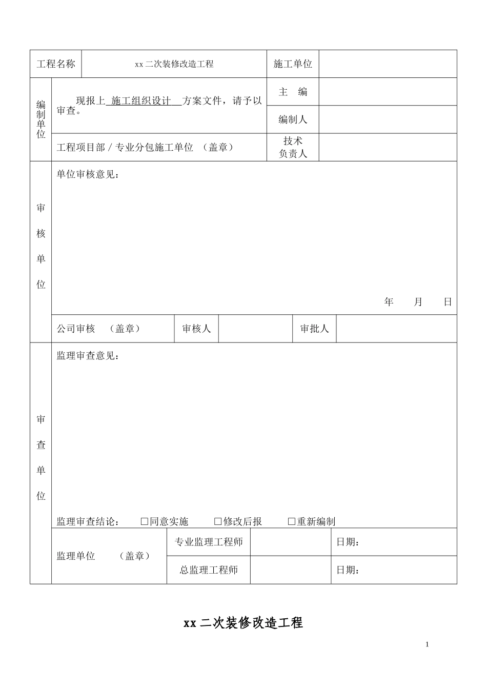
xx二次装修改造工程施工组织设计XXXX建设工程有限公司施工组织设计(施工方案)报审表施表7.1共页第页工程名称xx二次装修改造工程施工单位编制单位现报上施工组织设计方案文件,请予以审查。主编编制人工程项目部/专业分包施工单位(盖章)技术负责人审核单位单位审核意见:年月日公司审核(盖章)审核人审批人审查单位监理审查意见:监理审查结论:□同意实施□修改后报□重新编制监理单位(盖章)专业监理工程师日期:总监理工程师日期:xx二次装修改造工程1施工组织设计第一部分施工方案一、工程概况本工程为xx二次装修改造工程,工程地点位于XX学校内。该工程为砖混结构、二层,总建筑面积约1689.43m2,其中一层1214.49㎡,二层474.94㎡。一层层高为4.9米和3.1m,二层层高3.5m。二、装修改造工程项目1、地面:一层原地面300*300瓷砖铲除,办公室1刷银灰色地坪漆;茶艺室、校园记者站、志愿者之家、学生会、摄影室铺贴600*600防滑砖;实训室铺贴800*800玻化砖,无尘车间刷地坪漆;扶梯实训技能教室刷无尘地坪漆;二柱举升机预留空间空调工作位刷地坪漆;升降电梯实训室刷无尘地坪漆;二层活动室水泥砂浆抹面,走廊天井做银灰色地坪漆。2、内墙:实训室与无尘车间原墙面铲除,水泥砂浆打底,腻子三道,水泥漆一底二面;其余墙面腻子三道,水泥漆一底二面。抹水泥砂浆、面刷米黄色外墙涂料;3、天棚:办公室1、茶艺室、校园记者站、志愿者之家、学生会、摄影室、升降电梯实训室、二层活动室天棚刷腻子三道,水泥漆一底二面;实训室、无尘车间、扶梯实训技能教室、二柱举升机预留空间空调工作位天棚采用轻钢龙骨,600*600铝扣板吊顶。4、墙裙:同内墙面做法。5、踢脚板:一层办公室1用120mm银灰色水泥漆踢脚线;茶艺室、校园记者站、志愿者之家、学生会、摄影室、实训室用120mm瓷砖踢脚线;无尘车间、扶梯实训技能教室、二柱举升机预留空间空调工作位、升降电梯实训室、天井走廊用120mm无尘地坪漆踢脚线;6、外墙:A-A轴,7-7轴、2-3轴原外墙面铲除,刷丙烯酸涂料。7、屋面:树脂瓦屋面。8、门窗:原有门拆除,更换不锈钢门与卷帘门;办公室一原有门窗水泥漆,其余门窗拆除更换为铝合金窗(奋安牌铝合金,厚度为1.4mm)。9、重新布线和重新安装电器、灯具;强、弱电线穿阻燃PVC管沿吊顶内及在砖墙上开槽暗敷。开关、插座在墙面暗装,灯具主要为LEDT830W单管荧光灯、吸顶灯、600*600嵌入式荧光灯、节能灯、LED65W球泡灯。10、安装给排水管道、洗手池给水管采用PP-R管热熔连接,排水采用PVC管胶接。茗韵茶艺室与升降电梯办公室安装陶瓷洗手盆。三、施工工艺要求1、施工过程不得破坏原建筑结构,如本设计施工图中与原建筑设计有不相符之处,经施工单位提出后由装饰设计单位另行修改。2、新加结构实施前要对原建筑进行细致观察,施工过程中若发现与实际情况不符,要及时通知设计监理单位研究处理。3、在施工过程中要求设置可靠的支撑系统,在加固砼强度未达到100%前不得拆除,在拆除墙体及开凿原有砼梁时不得破坏原有结构。4、所有开关、插座的安装高度均需保持一致,安装平整、牢固。四、施工条件及施工特点1、工期要求:本工程总工期为60天。22、质量要求:符合国家及行业现行质量验收标准,符合设计图纸及施工验收规范要求。3、施工用电、用水按招标人提供的连接点装表计量使用。4、本工程位于三明工贸学校内,交通方便,所需各种材料、设备可直接运进场内。5、本工程装饰精细、种类较多、质量要求高、工期短。6、本工程为旧楼改造,要特别注意不破坏原有结构,确保结构安全。7、施工过程中交叉施工多、必须做好上下工序的配合,同时要做好已完成成品的保护工作。五、施工部署1、组织机构部署我公司在施工现场设立项目经理部,选派技术全面、精干得力的技术力量充实项目经理部和生产班组,健全项目管理机构,完善制度,明确职责和权限,对项目建设进行全过程、全方位的科学管理。2、施工管理目标⑴质量目标确保合格工程,争取优良工程。⑵进度目标承诺在规定的60天工期内保证实现竣工验收。⑶安全生产目标a、杜绝出现重大人身伤亡事故。b、杜绝出现重大设备损坏事故以及与生产相关...

1、当您付费下载文档后,您只拥有了使用权限,并不意味着购买了版权,文档只能用于自身使用,不得用于其他商业用途(如 [转卖]进行直接盈利或[编辑后售卖]进行间接盈利)。
2、本站所有内容均由合作方或网友上传,本站不对文档的完整性、权威性及其观点立场正确性做任何保证或承诺!文档内容仅供研究参考,付费前请自行鉴别。
3、如文档内容存在违规,或者侵犯商业秘密、侵犯著作权等,请点击“违规举报”。

碎片内容

二次装修工程施工组织设计

您可能关注的文档

确认删除?
VIP
微信客服
  • 扫码咨询
会员Q群
  • 会员专属群点击这里加入QQ群
客服邮箱
回到顶部