电脑桌面
添加小米粒文库到电脑桌面
安装后可以在桌面快捷访问

行政综合部绩效考核方案VIP免费

行政综合部绩效考核方案_第1页
1/10
行政综合部绩效考核方案_第2页
2/10
行政综合部绩效考核方案_第3页
3/10
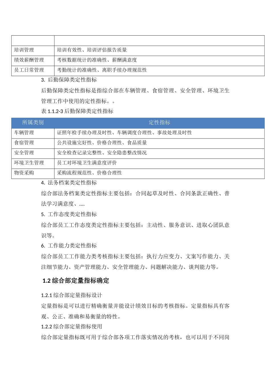
行政综合部绩效考核方案1.1综合部定性指标确定1.1.1综合部定性指标设计定性指标是指需要对评价对象进行客观描述和分析来反映评价结果的指标,当考核指标无法量化,或量化成本过高时,可采用定性指标进行评价。综合部作为企业的综合管理部门,主要负责企业日常行政管理、人力资源、后勤服务及法务等工作。综合部性质决定部门内部并非所有的考核项目都能用数据来衡量,也需要部分定性指标予以配合。1.1.2综合部定性指标的使用综合部定性指标根据性质不同,可分为行政事务类定性指标、人力资源类定性指标、后勤保障类定性指标、法务档案类定性指标、工作态度类定性指标、工作能力类定性指标等。1.行政事务类定性指标行政事务类定性指标是指综合部在会议管理、办公用品管理、固定资产管理、客人来访接待、文件资料管理、印章管理等工作中所使用的定性指标。表1.1.2-1行政事务类定性指标所属类别定性指标会议管理会议组织有效、会议筹备充分性、会议笔录质量办公用品管理办公用品采购成本控制、领用限额标准执行情况、办公用品发放登记准确性固定资产管理固定资产核查情况、固定资产台帐完整性客人来访接待接待服务满意度、信息记录完整性、信息记录准确性文件资料管理文件资料归档情况、档案保密控制情况、档案保管情况印章管理印章使用流程执行力、安全性2.人力资源类定性指标人力资源类定性指标是指综合部在招聘管理、培训管理、绩效薪酬管理、员工日常管理等工作中使用的定性指标。表1.1.2-2人力资源类定性指标所属类别定性指标招聘管理招聘计划完善性、入职手续办理及时性、用人部门对新进人员满意度评价培训管理培训有效性、培训评估报告质量绩效薪酬管理考核数据统计的准确性、薪酬满意度员工日常管理考勤统计的准确性、离职手续办理规范性3.后勤保障类定性指标后勤保障类定性指标是指综合部在车辆管理、食宿管理、安全管理、环境卫生管理工作中使用的定性指标。。表1.1.2-3后勤保障类定性指标所属类别定性指标车辆管理证照年检手续办理及时性、车辆调度合理性、事故处理及时性食宿管理公共设施完好性、价格合理性、食品质量安全管理安全检查记录完整性、安全隐患整改情况环境卫生管理员工对环境卫生满意度评价物资采购采购流程规范性、价格合理性4.法务档案类定性指标综合部法务档案类定性指标主要包括:合同起草及时性、合同条款正确性、普法学习满意度、....5.工作态度类定性指标综合部员工工作态度类定性指标主要包括:主动性、服务意识、进取心团队意识等。6.工作能力类定性指标综合部员工工作能力类考核指标主要包括:执行力应变力、文案写作能力、关注细节能力、资产管理能力、安全管理能力、问题解决能力、谈判能力等。1.2综合部定量指标确定1.2.1综合部定量指标设计定量指标是可以进行精确衡量并能设计绩效目标的考核指标。定量指标具有客观、公正、准确和易衡量的特性。1.2.2综合部定量指标使用综合部定量指标既可用于综合部各项工作落实情况的考核,也可以用于不同岗位人员业绩水平的考核,可在实施过程中进行适当改进。1.定量指标使用范围主要业务包括:资产管理、客人来访接待、公文管理、资料管理、人事管理、环境卫生管理、食宿管理、法务档案管理、安全管理、出差管理等。表1.2.1-1各项业务考核所涉及的定量指标所属类别定性指标资产管理办公用品采购及时率、采购物资合格率、办公用品发放及时率客人来访接待接待服务方案提交及时率、接待费用控制率、接待服务满意度评分、信息传递及时率公文管理行政公文起草及时率、准确率资料管理文书档案归档率人事管理招聘计划完成率、招聘人员适岗率、招聘空缺职务平均时间、招聘成本、培训参与率、培训计划完成率、人均培训成本车辆管理车辆完好率、车辆调度正确率法务档案管理法务纠纷次数、普法学习次数环境卫生管理环境卫生达标率、绿化完好率食宿管理宿舍卫生检查合格率、宿舍安全事故发生次数、食物中毒事件发生次数安全管理火灾事件发生次数、消防设备完好率、治安事件发生次数、突发事件处理及时率出差管理差旅成本降低率、差旅费超支额1.3绩效考核方案1.3.1行政管理考核方案制度名称综合部行政管理考核办法执行部...

1、当您付费下载文档后,您只拥有了使用权限,并不意味着购买了版权,文档只能用于自身使用,不得用于其他商业用途(如 [转卖]进行直接盈利或[编辑后售卖]进行间接盈利)。
2、本站所有内容均由合作方或网友上传,本站不对文档的完整性、权威性及其观点立场正确性做任何保证或承诺!文档内容仅供研究参考,付费前请自行鉴别。
3、如文档内容存在违规,或者侵犯商业秘密、侵犯著作权等,请点击“违规举报”。

碎片内容

行政综合部绩效考核方案

您可能关注的文档

确认删除?
VIP
微信客服
  • 扫码咨询
会员Q群
  • 会员专属群点击这里加入QQ群
客服邮箱
回到顶部