电脑桌面
添加小米粒文库到电脑桌面
安装后可以在桌面快捷访问

上海医院消毒灭菌大纲VIP免费

上海医院消毒灭菌大纲_第1页
1/10
上海医院消毒灭菌大纲_第2页
2/10
上海医院消毒灭菌大纲_第3页
3/10
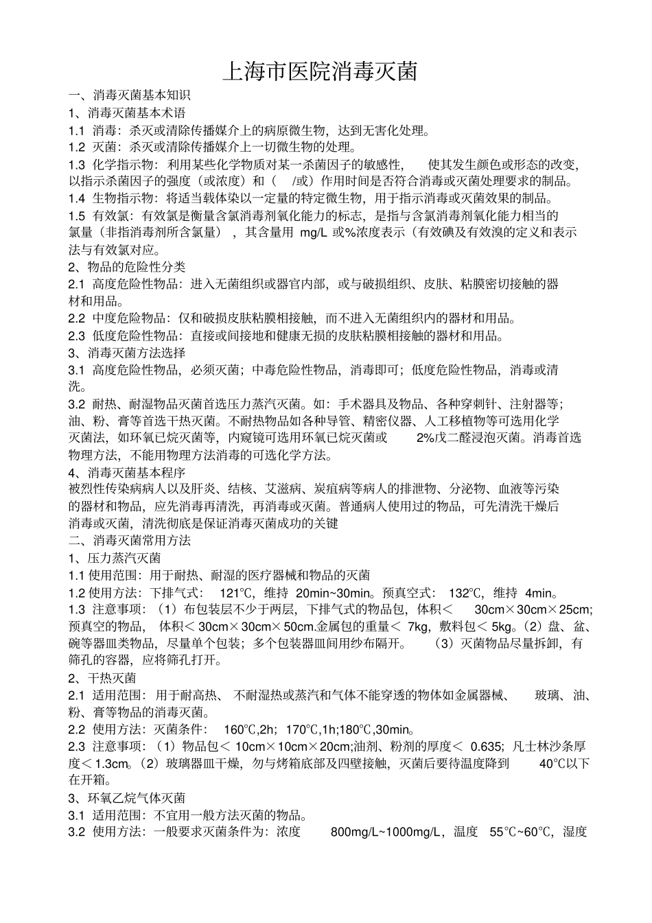
上海市医院消毒灭菌一、消毒灭菌基本知识1、消毒灭菌基本术语1.1消毒:杀灭或清除传播媒介上的病原微生物,达到无害化处理。1.2灭菌:杀灭或清除传播媒介上一切微生物的处理。1.3化学指示物:利用某些化学物质对某一杀菌因子的敏感性,使其发生颜色或形态的改变,以指示杀菌因子的强度(或浓度)和(/或)作用时间是否符合消毒或灭菌处理要求的制品。1.4生物指示物:将适当载体染以一定量的特定微生物,用于指示消毒或灭菌效果的制品。1.5有效氯:有效氯是衡量含氯消毒剂氧化能力的标志,是指与含氯消毒剂氧化能力相当的氯量(非指消毒剂所含氯量),其含量用mg/L或%浓度表示(有效碘及有效溴的定义和表示法与有效氯对应。2、物品的危险性分类2.1高度危险性物品:进入无菌组织或器官内部,或与破损组织、皮肤、粘膜密切接触的器材和用品。2.2中度危险物品:仅和破损皮肤粘膜相接触,而不进入无菌组织内的器材和用品。2.3低度危险性物品:直接或间接地和健康无损的皮肤粘膜相接触的器材和用品。3、消毒灭菌方法选择3.1高度危险性物品,必须灭菌;中毒危险性物品,消毒即可;低度危险性物品,消毒或清洗。3.2耐热、耐湿物品灭菌首选压力蒸汽灭菌。如:手术器具及物品、各种穿刺针、注射器等;油、粉、膏等首选干热灭菌。不耐热物品如各种导管、精密仪器、人工移植物等可选用化学灭菌法,如环氧已烷灭菌等,内窥镜可选用环氧已烷灭菌或2%戊二醛浸泡灭菌。消毒首选物理方法,不能用物理方法消毒的可选化学方法。4、消毒灭菌基本程序被烈性传染病病人以及肝炎、结核、艾滋病、炭疽病等病人的排泄物、分泌物、血液等污染的器材和物品,应先消毒再清洗,再消毒或灭菌。普通病人使用过的物品,可先清洗干燥后消毒或灭菌,清洗彻底是保证消毒灭菌成功的关键二、消毒灭菌常用方法1、压力蒸汽灭菌1.1使用范围:用于耐热、耐湿的医疗器械和物品的灭菌1.2使用方法:下排气式:121℃,维持20min~30min。预真空式:132℃,维持4min。1.3注意事项:(1)布包装层不少于两层,下排气式的物品包,体积<30cm×30cm×25cm;预真空的物品,体积<30cm×30cm×50cm.金属包的重量<7kg,敷料包<5kg。(2)盘、盆、碗等器皿类物品,尽量单个包装;多个包装器皿间用纱布隔开。(3)灭菌物品尽量拆卸,有筛孔的容器,应将筛孔打开。2、干热灭菌2.1适用范围:用于耐高热、不耐湿热或蒸汽和气体不能穿透的物体如金属器械、玻璃、油、粉、膏等物品的消毒灭菌。2.2使用方法:灭菌条件:160℃,2h;170℃,1h;180℃,30min。2.3注意事项:(1)物品包<10cm×10cm×20cm;油剂、粉剂的厚度<0.635;凡士林沙条厚度<1.3cm。(2)玻璃器皿干燥,勿与烤箱底部及四壁接触,灭菌后要待温度降到40℃以下在开箱。3、环氧乙烷气体灭菌3.1适用范围:不宜用一般方法灭菌的物品。3.2使用方法:一般要求灭菌条件为:浓度800mg/L~1000mg/L,温度55℃~60℃,湿度60%~80%,时间6小时。3.3注意事项:(1)灭菌前不能用生理盐水清洗,物品上不能有水滴。(2)环氧乙烷灭菌必须在密闭的灭菌器内进行。(3)排出的残余环氧乙烷经无害化处理4、紫外线消毒4.1适用范围:用于室内空气、物体表面的消毒。4.2使用方法:物品表面30W紫外灯在1m处照射强度:≥70μW/cm2,时间30min。室内空气照射强度1.5W/m3,时间30min。4.3注意事项:(1)保持紫外线灯表面清洁。(2)室内应清洁干燥,适意温度20℃~40℃,相对湿度应≤60%,相对湿度>60%时延长照射时间。(3)不得使紫外线光源直接照射到人。5、臭氧消毒5.1适应范围:用于水、物品表面、室内空气的消毒。5.2使用方法:诊疗用水消毒:臭氧量0.5mg/L~1.5mg/L,水中保持0.1mg/L~0.5mg/L,时间5~10min。物体表面消毒:浓度60mg/m3,相对湿度≥70%,时间60min~120min。空气消毒:浓度20mg/m3,时间30min。5.3注意事项(1)空气消毒,在无人条件下进行。(2)臭氧为强氧剂,对多种物品有损坏作用。6、煮沸消毒6.1适用范围:耐热、耐湿物品的消毒。6.2使用方法:水沸开始计时,持续15min~30min。6.3注意事项:煮沸过程中不得加入物品,否则持续加热时间应从重新加入物品再次煮沸时算起。7、化学消毒灭菌种...

1、当您付费下载文档后,您只拥有了使用权限,并不意味着购买了版权,文档只能用于自身使用,不得用于其他商业用途(如 [转卖]进行直接盈利或[编辑后售卖]进行间接盈利)。
2、本站所有内容均由合作方或网友上传,本站不对文档的完整性、权威性及其观点立场正确性做任何保证或承诺!文档内容仅供研究参考,付费前请自行鉴别。
3、如文档内容存在违规,或者侵犯商业秘密、侵犯著作权等,请点击“违规举报”。

碎片内容

上海医院消毒灭菌大纲

确认删除?
VIP
微信客服
  • 扫码咨询
会员Q群
  • 会员专属群点击这里加入QQ群
客服邮箱
回到顶部