电脑桌面
添加小米粒文库到电脑桌面
安装后可以在桌面快捷访问

(完整版)吊顶转换层方案VIP免费

(完整版)吊顶转换层方案_第1页
1/7
(完整版)吊顶转换层方案_第2页
2/7
(完整版)吊顶转换层方案_第3页
3/7
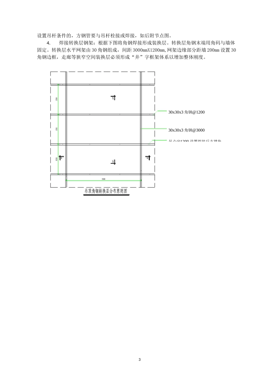
1、编制依据《建筑装饰装修工程质量验收规范》GB50210—2001《建筑钢结构焊接技术规程》JGJ81-2002《施工现场临时用电安全技术规范》JGJ46-2005《建设工程质量验收统一标准》GB50300-2001邯郸文化艺术中心建筑专业蓝图邯郸文化艺术中心建筑专业施工图设计说明二、工程概况邯郸文化艺术中心楼层净空高度为4000mm至6000mm,走廊、房间净空高度为2700mm至3500mm,由此大部分吊顶高度超过1500mm,根据规范要求,此种情况应在吊顶内设置反支撑或转换层以加强吊顶整体刚度。我单位施工范围内吊顶做法主要是双层9.5厚纸面石膏板和15厚矿棉吸音板吊顶,每平米吊顶重量不超过25kg/tf(根据图集07CJ03-1,双层12厚纸面石膏板吊顶每平米重量),30X3等边角钢(Q235)屈服强度为24kg/mm2。因竖向角钢吊点间距为3000mmX1200mm。吊顶重量取最大值25kg。角钢吊杆荷载计算如下:1.每根角钢吊杆与周边4块区域(1200mmX1200mm)相连接,承载每块区域的1/4荷载,由此可得,相当于每根角钢承受1200mmX1200mm范围内的吊顶重量。则每根角钢承受吊顶荷载=1.2X1.2X25=36kg2•角钢及转换层自重由角钢吊杆和水平网架组成,角钢吊杆长度取2m,吊杆承担的水平网架为相连接的4根水平角钢重量的1/2。角钢吊杆及水平网架自重=(1.2+1.2+2)X1.373=6.04kg,取6.0kg(30X3角钢重量为1.373kg/m)3.30X3角钢承载能力二截面面积X角钢抗拉强度=174mm2X24kg/mm2=4176kg。4•角钢吊杆总荷载=转换层自重+吊顶荷载=36+6=42kgV4176kg结论:使用30X3角钢作为转换层吊杆,能够满足荷载要求。三、施工部署(一)进度及劳动力计划1.进度计划(暂定)(1)空调机房、弱电机房、专业控制室等:3月1日至4月30日(2)办公室、化妆间、走廊等:3月10日至5月30日2.劳动力计划(暂定,依工期要求调整)(1)焊工:60人(2)木工:30人(3)小工:20人(二)主要工程量及部位需要安装转换层的吊顶面积约为10000m?。由于房间结构层高度、吊顶高度、现场管线布置等因素制约,为满足吊顶施工,转换层类型分为A、B、C、D四种类型,每种类型构造如下:A类一30X30X3角钢横梁,横纵向间距均为1200,30X30X3角钢吊杆,间距1200,适用于顶板距吊顶高度3000以内,吊顶上部管线较少。B类一50X50X5角钢横梁,横纵向间距分别为3000、1200,30X30X3角钢吊杆,间距1200,用于吊顶内风管宽度大于1200或管线排布过密,吊杆间距大于1200部位。C类一50X5方钢管横梁,横纵向间距3000、1200,50X50X5角钢吊杆,间距1200,用于屋面2钢结构桁架板下吊顶。D类一50X50X5角钢水平桁架,适用于吊顶上部管线已布满,无处安装吊杆或顶板距吊顶高度超高(3m以上)部位。转换层安装部位具体分布如下(按转换层类型):1•使用D类区域:大剧院地下室-9.000m处(18-26轴/L-U轴)有矿棉板、石膏板及铝格片等吊顶做法的房间,如电话网络机房B1O-5907、通道B1O-3712等。2•使用A类、B类区域:(1)博物馆地下一层-6.000m处(1-17轴/A-U轴)有矿棉板、石膏板及铝格片等吊顶做法的房间,如办公室B1M-3302等。(2)图书馆地下一层-6.000m处(27-43轴/A-U轴)FC板吊顶弱电机房等,如电话网络机房B1L-5904、网络机房B1L-5907等。(3)博物馆一层(1-9轴/A-U轴)、大剧院一层(18-28轴/A-U轴)、城规馆图书馆一层(28-34轴/A-U轴),包括宣教办公室1M-3302、普通中化妆间10-2327、消防控制中心10-5601、前室1L-3701等。3•使用C类区域:博物馆图书馆五层、六层(1-9轴/A-U轴、35-43轴/A-U轴),包括办公室5M-3301、空调机房5M-4901、中文过刊开架阅览室5L-1103、工具书开架阅览室6L-1101等。四、施工准备(一)技术准备:1.施工现场轴线、标高控制线已交接并完成校核复测。2.吊顶排版、深化、节点图纸齐全,具备指导施工条件。3.将吊顶图纸与机电专业图纸核对,及时发现相互影响的部位并协商解决。4.分析前后工序对转换层施工的影响,如出现问题则对工序进行适当调整。(二)材料准备:1.30X30X3角钢、50X50X5角钢、50X5方钢管2.胀栓3.防锈漆4.©10吊杆(三)机具准备1.电焊机2.切割机3.电缆五、主要施工方法及措施(一)施工工序测量放线一打孔埋胀栓一安装角钢吊杆一焊接转换层钢架一涂刷防锈漆一验收(二)施工方法及...

1、当您付费下载文档后,您只拥有了使用权限,并不意味着购买了版权,文档只能用于自身使用,不得用于其他商业用途(如 [转卖]进行直接盈利或[编辑后售卖]进行间接盈利)。
2、本站所有内容均由合作方或网友上传,本站不对文档的完整性、权威性及其观点立场正确性做任何保证或承诺!文档内容仅供研究参考,付费前请自行鉴别。
3、如文档内容存在违规,或者侵犯商业秘密、侵犯著作权等,请点击“违规举报”。

碎片内容

(完整版)吊顶转换层方案

您可能关注的文档

确认删除?
VIP
微信客服
  • 扫码咨询
会员Q群
  • 会员专属群点击这里加入QQ群
客服邮箱
回到顶部