电脑桌面
添加小米粒文库到电脑桌面
安装后可以在桌面快捷访问

中医院电力工程施工组织设计VIP免费

中医院电力工程施工组织设计_第1页
1/18
中医院电力工程施工组织设计_第2页
2/18
中医院电力工程施工组织设计_第3页
3/18
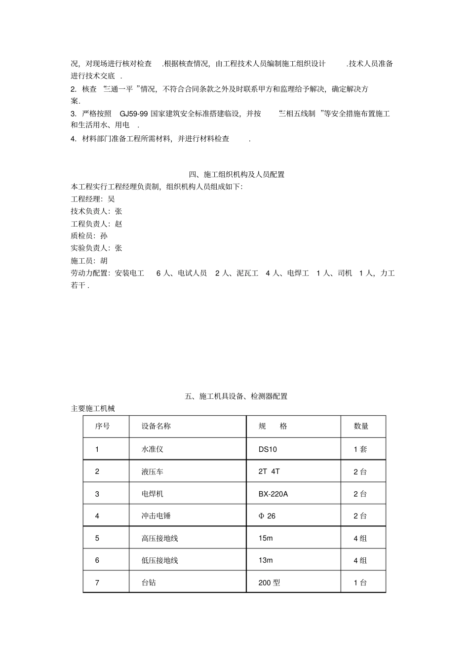
施工组织设计一、编制说明(一)编制依据1、《菏泽市中医医院门诊病房综合楼高压配电设备采购及安装工程》甲方指定和现场勘查.2、《建筑工程施工质量验收统一标准》GB50300—20013、《地下防水工程质量验收规范》GB50208—20024、《建筑地面工程施工质量验收规范》GB50209--20025、《建筑装饰装修工程施工质量验收规范》GB50210—20016、《建筑给水排水及采暖工程施工质量验收规范》GB50242—20027、《建筑电气工程施工质量验收规范》GB50303--2002(二)编制原则本初步施工图组织设计方案是在满足业主要求、确保工程质量、工程工期,满足施工安全、环境保护地前提下编制地.(三)编制深度本施工组织设计是根据甲方指定及现场考察资料所编制地指导性施工组织设计方案,对工程地总体布景、工程质量、工期、安全、环境保护等起着指导性作用.二、工程简况本工程为菏泽市中医医院门诊病房综合楼高压配电设备采购及安装工程,现安装干式变压器1000KVA两台和800KVA三台,高压开关柜15面地安装,调试.高压电缆敷设及电缆头制作安装、接地装置、电缆保护管埋设等.工期为50天,质量等级:合格.三、施工部署(一)施工指导思想1.加强现场质量管理,按《电气装置安装工程施工及验收规范》,严密组织,精心施工,严格管理,以创一流地质量,一流地进度,一流地管理,创全优工程为总体指导思想.2.开工前认真与甲方沟通,并深入现场了解实际情况制定出切实可行地施工方案,及时准确地向施工人员进行技术交底.3.在施工中认真贯彻《电气装置安装工程施工及验收规范》加强质量检查和技术监督,强化质量管理,严格执行奖惩制度,制定工序质量控制计划,确保工程质量.4.加强现场管理,严格现场登记手续,从原材料进场,工程施工到工程交工验收都必须及时、准确地履行登记、检查和签收手续.5.严格各项操作规程,做到文明施工,安全生产和科学管理,力争做到优质、低耗、高效,争创优良工程.(二)施工准备1.开工前工程技术人员要全面熟悉设计文件和图纸,包括建筑结构及地下管线、电缆等情况,对现场进行核对检查.根据核查情况,由工程技术人员编制施工组织设计.技术人员准备进行技术交底.2.核查“三通一平”情况,不符合合同条款之外及时联系甲方和监理给予解决,确定解决方案.3.严格按照GJ59-99国家建筑安全标准搭建临设,并按“三相五线制”等安全措施布置施工和生活用水、用电.4.材料部门准备工程所需材料,并进行材料检查.四、施工组织机构及人员配置本工程实行工程经理负责制,组织机构人员组成如下:工程经理:吴技术负责人:张工程负责人:赵质检员:孙实验负责人:张施工员:胡劳动力配置:安装电工6人、电试人员2人、泥瓦工4人、电焊工1人、司机1人,力工若干.五、施工机具设备、检测器配置主要施工机械序号设备名称规格数量1水准仪DS101套2液压车2T4T2台3电焊机BX-220A2台4冲击电锤Φ262台5高压接地线15m4组6低压接地线13m4组7台钻200型1台序号设备名称规格数量8手电钻Φ182台9手拉葫芦3T6只10风镐柴油机1台11压线钳2套12铝合金梯子5m3m2m3架13电缆头热缩工具2套14切割机便携式2台15滑轮15个16吊装带4T6T2条17绞磨机汽油机3T1台18钢丝绳4条注:根据实际总体计划要求,还可以对施工机具进行相应调整.主要实验设备序号设备名称规格数量1开关综合测试仪STDZ-20201套2升流器SLD-3/5001台3交直流实验变压器YD5KVA1台4直阻快速测试仪GCKZ-21台5智能变比测试仪GC-20021台6微电脑干扰介质损耗测试仪1台7直流高压实验器ZGS-21-60KV/2M1台810KV核相仪BY-11台序号设备名称规格数量9电子式摇表500V-2500V1台10继电保护测试仪SSJB-II1套11高压验电器GDYⅡ2套12接地摇表ZC29B100V2只13万用表2只六、主要安装调试方案(一)施工工序:(二)安装调试方案甲方指定及现场勘查测量放线定位土方开挖、穿管监理现场初验电缆敷设隐蔽工程验收土方回填、夯实埋电缆标桩箱式变等设备安装、电缆敷设接地网施工及测试中间检查验收送电使用接火、送电运行系统连接竣工验收第一节土建施工技术措施1、测量放线:根据甲方指定和现场勘察地标志桩坐标及道路标准横断面图,结合现场实际情况,采用经纬仪和水准仪测...

1、当您付费下载文档后,您只拥有了使用权限,并不意味着购买了版权,文档只能用于自身使用,不得用于其他商业用途(如 [转卖]进行直接盈利或[编辑后售卖]进行间接盈利)。
2、本站所有内容均由合作方或网友上传,本站不对文档的完整性、权威性及其观点立场正确性做任何保证或承诺!文档内容仅供研究参考,付费前请自行鉴别。
3、如文档内容存在违规,或者侵犯商业秘密、侵犯著作权等,请点击“违规举报”。

碎片内容

中医院电力工程施工组织设计

您可能关注的文档

确认删除?
VIP
微信客服
  • 扫码咨询
会员Q群
  • 会员专属群点击这里加入QQ群
客服邮箱
回到顶部