电脑桌面
添加小米粒文库到电脑桌面
安装后可以在桌面快捷访问

便利店商品采购合同VIP免费

便利店商品采购合同_第1页
1/6
便利店商品采购合同_第2页
2/6
便利店商品采购合同_第3页
3/6
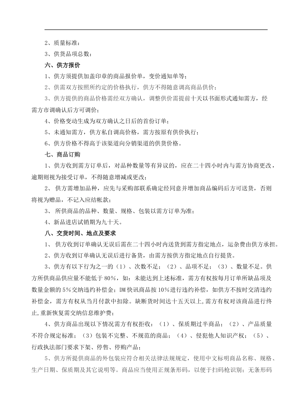
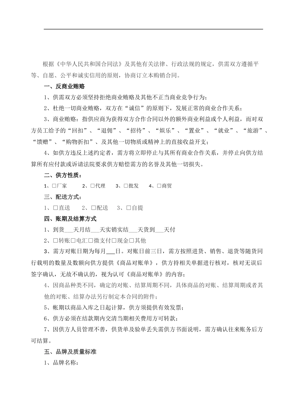
合同编号:2017001商品采购合同需方:__________________________供方:__________________________签订日期:______________________签订地点:______________________根据《中华人民共和国合同法》及其他有关法律、行政法规的规定,供需双方遵循平等、自愿、公平和诚实信用的原则,协商订立本购销合同。一、反商业贿赂1、供需双方必须坚持拒绝商业贿赂及其他不正当商业竞争行为;2、杜绝一切商业贿赂,双方在“诚信”的原则下,发展正常的商业合作关系;3、商业贿赂:指供应商为获得双方合作合同以外的额外商业利益或个人利益,而对双方员工给予的“回扣”、“退佣”、“招待”、“娱乐”、“置业”、“就业”、“旅游”、“馈赠”、“购物折扣”、及其他一切物质或精神上的直接收益开支;4、如供方违反上述约定者,需方将立即停止与其所有商业合作关系,并停止向供方结算所有应付款或诉请法院要求供方赔偿需方的名誉及其他一切损失。二、供方性质:1、□厂家2、□代理3、□批发4、□商贸三、配送方式:1、□直送2、□配送3、□自提四、账期及结算方式1、到货___天月结___天实销实结___天货到___天付2、□转账□电汇□微支付□现金□其他3、需方对账日期为每月___日。对账日前三日,需方按照进货、销售、退货等随货同行载明的数量及数额向供方提供《商品对账单》,供方持相关单据进行核对,核对无误后签字确认,无故不确认的,视为认可《商品对账单》的内容;4、因商品种类不同,确定的对账、结算周期不同,具体商品的对账、结算周期或者其他的对账、结算办法另行制定本合同的附件;5、帐期以商品入库之日起计算,供方须提供有效发票;6、供方必须在结款期内交清当期相关费用方可转款;7、因供方人员管理不善,供货单及验单丢失需供方书面说明,需方确认往来账务后方可结算。五、品牌及质量标准1、品牌名称:2、质量标准:3、供货品项总数:六、供方报价1、供方须提供加盖印章的商品报价单,变价通知单等;2、供需双方按照所约定的价格执行,供方不得随意调高商品供价;3、供方提供的商品价格需经双方确认,调整供价需提前十天以书面形式通知需方,经需方市调确认后方可调价;4、价格变动生成为双方确认之日后的首份订单;5、未通知需方,供方私自调高价格,需方按原有供价执行;6、供方价格不得高于该渠道向分销渠道的供货价格。七、商品订购1、供方收到需方订单后,对品种数量等有异议的,应在二十四小时内与需方协商更改,逾期则视为接受订单,不得随意增减或更改;2、供方需增加品种,应先与采购部联系确定经同意并增加商品编码后方可送货,否则将视为赠品,不记入应结帐款;3、所供商品的品种、数量、规格、包装以需方订单为准;4、新品进店试销期为九十天。八、交货时间、地点及要求1、供方收到订单确认无误后需在二十四小时内送货到需方指定地点,运杂费由供方承担。2、供方收到订单确认无误后进行备货,由需方按供方指定地点自行提货。3、供方有以下行为之一的(1)、次数不足;(2)、品项不足;(3)、数量不足。供方所供商品供应量不能低于80%,如:未能达到上述标准,需方有权按每月订单所缺品项及数量金额的5%交纳违约补偿金;DM快讯商品按10%进行违约补偿,如供方不按时交清违约补偿金,需方有权从当月付款中扣除。缺断货时间达十五天以上,需方有权对该商品进行终止,重新恢复需交纳信息维护费;4、供方商品出现以下情况需方有权拒收:(1)、保质期过半商品;(2)、产品质量不符合规定标准;(3)包装不完整、不规范的商品;(4)、侵犯他人知识产权;(5)、行政执法部门要求下架、停售、停购产品;5、供方所提供商品的外包装应符合相关法律法规规定,使用中文标明商品名称、规格、生产日期、保质期及其它说明等。商品应当使用正规条形码,以便于扫码枪识别;无条形码的商品应提前说明,以便需方在收货后将内部条形码贴于商品外包装上;6、供方必须保证所提供商品质量,不得将假冒伪劣商品销售给需方。供应商须提供每项商品质检报告。如出现假冒伪劣商品,需方有权拒付货款,由此产生后果由供方承担。九、商品退换货1、因季节、停产、换包装等因素,供方需无...

1、当您付费下载文档后,您只拥有了使用权限,并不意味着购买了版权,文档只能用于自身使用,不得用于其他商业用途(如 [转卖]进行直接盈利或[编辑后售卖]进行间接盈利)。
2、本站所有内容均由合作方或网友上传,本站不对文档的完整性、权威性及其观点立场正确性做任何保证或承诺!文档内容仅供研究参考,付费前请自行鉴别。
3、如文档内容存在违规,或者侵犯商业秘密、侵犯著作权等,请点击“违规举报”。

碎片内容

便利店商品采购合同

您可能关注的文档

确认删除?
VIP
微信客服
  • 扫码咨询
会员Q群
  • 会员专属群点击这里加入QQ群
客服邮箱
回到顶部