电脑桌面
添加小米粒文库到电脑桌面
安装后可以在桌面快捷访问

多层施工组织设计VIP免费

多层施工组织设计_第1页
1/119
多层施工组织设计_第2页
2/119
多层施工组织设计_第3页
3/119
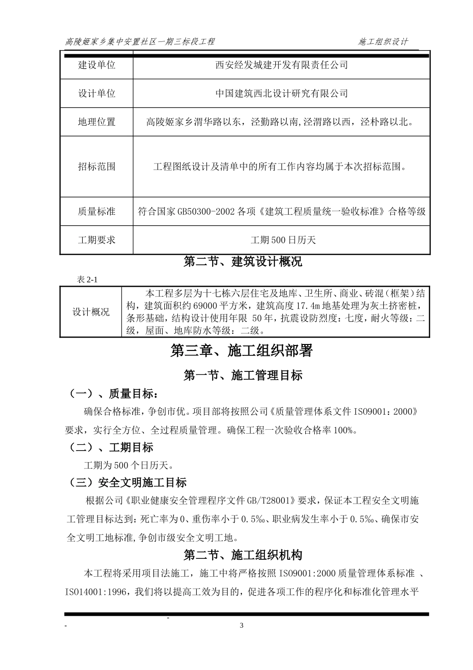
高陵姬家乡集中安置社区一期三标段工程施工组织设计第一章、编制依据1、招投标文件及各类招标答疑会议记要。2、施工图:表1-1图纸名称图号设计单位封面及设计组成高陵姬家乡集中安置社区一期三标段工程施工中国建筑西北设计研究有限公司总平面布置图总施建筑施工图建施结构施工图结施给排水施工图水施暖通施工图暖施电气施工图电施3、现行的国家和地方的有关建筑、安全生产、文明施工的政策法令性文件和相关的法律、法规。4、工程所涉及到的现行的主要图集。5、现行的国家和行业的有关工程建设的主要标准表1-2类别名称编号国家建筑工程施工质量验收统一标准GB50300-2001混凝土质量控制标准GB50164-1992混凝土强度检验评定标准GBJ107-1987建筑施工现场噪声限值GB12523-1990行业建筑施工安全检查标准JGJ159-19996、主要规程、规范,见表1-37、工程勘察报告。高陵姬家乡集中安置社区一期三标段工程施工组织设计表1-3类别名称编号国家工程测量规范GB50026-1993建筑地基基础工程施工质量验收规范GB50202-2002地下工程防水技术规范GB50108-2001地下防水工程质量验收规范GB50208-2002混凝土结构工程施工质量验收规范GB50204-2002砌体工程施工质量验收规范GB50203-2002屋面工程质量验收规范GB50207-2002建筑地面工程施工质量验收规范GB50209-2002建筑装饰装修工程质量验收规范GB50210-2001建设工程项目管理规范GB50326-2001混凝土外加剂应用技术规范GB500119-2003砌体工程现场检测技术标准GB/T50315-2000建筑给排水及采暖工程施工质量验收规范GB50242-2002建筑电气工程施工质量验收规范GB50303-2002电气装置安装工程电气照明装置施工及验收规范GB50259-96电气装置安装工程电气设备交接试验标准GB50150-91建设工程施工现场供用电安全规范GB50194-1993塔式起重机安全规程GB5144-1985行业建筑变形测量规程JGJ/T8-1997建筑地基处理技术规范JGJ79-2002高层建筑混凝土结构技术规程JGJ3-2002普通混凝土泵送施工技术规程JGJ/T10-1995普通混凝土冬期施工技术规程JGJ04-1997钢筋焊接及验收规程JGJ18-96钢筋机械连接通用技术规程JGJ107-96建筑施工高处作业安全技术规范JGJ80-1991建筑机械使用安全技术规程JGJ33-2001施工现场临时用电、安全技术规范JGJ46-1988第二章、工程概况第一节、工程概况表1-1工程名称高陵姬家乡集中安置社区一期三标段工程--2高陵姬家乡集中安置社区一期三标段工程施工组织设计建设单位西安经发城建开发有限责任公司设计单位中国建筑西北设计研究有限公司地理位置高陵姬家乡渭华路以东,泾勤路以南,泾渭路以西,泾朴路以北。招标范围工程图纸设计及清单中的所有工作内容均属于本次招标范围。质量标准符合国家GB50300-2002各项《建筑工程质量统一验收标准》合格等级工期要求工期500日历天第二节、建筑设计概况表2-1设计概况本工程多层为十七栋六层住宅及地库、卫生所、商业、砖混(框架)结构,建筑面积约69000平方米,建筑高度17.4m地基处理为灰土挤密桩,条形基础,结构设计使用年限50年,抗震设防烈度:七度,耐火等级:二级,屋面、地库防水等级:二级。第三章、施工组织部署第一节、施工管理目标(一)、质量目标:确保合格标准,争创市优。项目部将按照公司《质量管理体系文件ISO9001:2000》要求,实行全方位、全过程质量管理。确保工程一次验收合格率100%。(二)、工期目标工期为500个日历天。(三)安全文明施工目标根据公司《职业健康安全管理程序文件GB/T28001》要求,保证本工程安全文明施工管理目标达到:死亡率为0、重伤率小于0.5‰、职业病发生率小于0.5‰、确保市安全文明工地标准,争创市级安全文明工地。第二节、施工组织机构本工程将采用项目法施工,施工中将严格按照ISO9001:2000质量管理体系标准、ISO14001:1996,我们将以提高工效为目的,促进各项工作的程序化和标准化管理水平--3高陵姬家乡集中安置社区一期三标段工程施工组织设计(一)、项目组织机构鉴于本工程的重要性,组建了一个强有力的项目部领导班子,项目部各部门将由我公司内各专业优秀人员组成,充分发挥公司在管理、技术等各方面积累的丰富经验,调动项目部全体人员的积极性和主观能动性,圆...

1、当您付费下载文档后,您只拥有了使用权限,并不意味着购买了版权,文档只能用于自身使用,不得用于其他商业用途(如 [转卖]进行直接盈利或[编辑后售卖]进行间接盈利)。
2、本站所有内容均由合作方或网友上传,本站不对文档的完整性、权威性及其观点立场正确性做任何保证或承诺!文档内容仅供研究参考,付费前请自行鉴别。
3、如文档内容存在违规,或者侵犯商业秘密、侵犯著作权等,请点击“违规举报”。

碎片内容

多层施工组织设计

您可能关注的文档

确认删除?
VIP
微信客服
  • 扫码咨询
会员Q群
  • 会员专属群点击这里加入QQ群
客服邮箱
回到顶部