电脑桌面
添加小米粒文库到电脑桌面
安装后可以在桌面快捷访问

五年级上册图形面积一测试题VIP免费

五年级上册图形面积一测试题_第1页
1/13
五年级上册图形面积一测试题_第2页
2/13
五年级上册图形面积一测试题_第3页
3/13
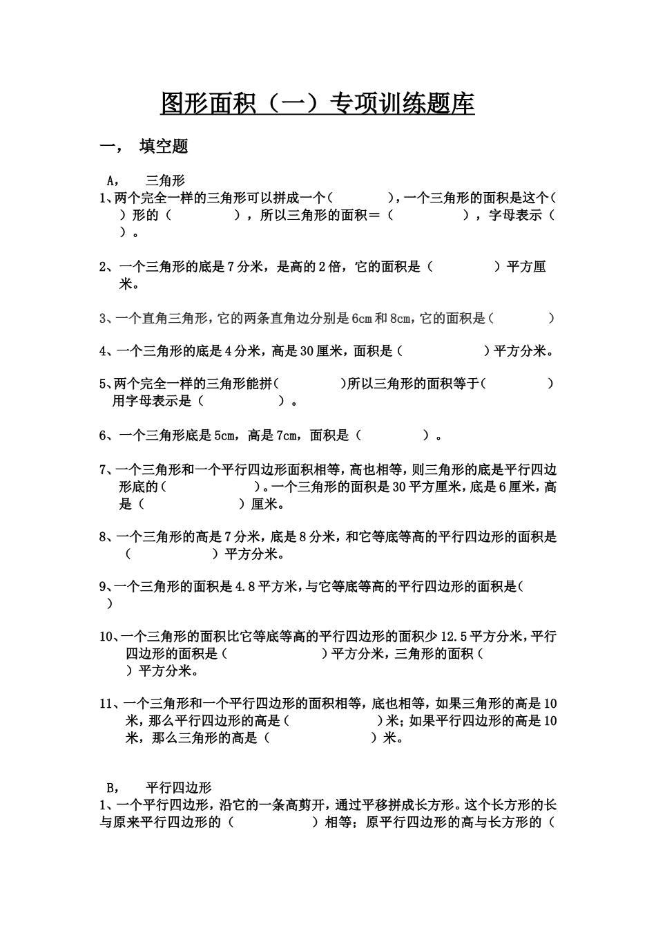
图形面积(一)专项训练题库一,填空题A,三角形1、两个完全一样的三角形可以拼成一个(),一个三角形的面积是这个()形的(),所以三角形的面积=(),字母表示()。2、一个三角形的底是7分米,是高的2倍,它的面积是()平方厘米。3、一个直角三角形,它的两条直角边分别是6cm和8cm,它的面积是()4、一个三角形的底是4分米,高是30厘米,面积是()平方分米。5、两个完全一样的三角形能拼()所以三角形的面积等于()用字母表示是()。6、一个三角形底是5cm,高是7cm,面积是()。7、一个三角形和一个平行四边形面积相等,高也相等,则三角形的底是平行四边形底的()。一个三角形的面积是30平方厘米,底是6厘米,高是()厘米。8、一个三角形的高是7分米,底是8分米,和它等底等高的平行四边形的面积是()平方分米。9、一个三角形的面积是4.8平方米,与它等底等高的平行四边形的面积是()10、一个三角形的面积比它等底等高的平行四边形的面积少12.5平方分米,平行四边形的面积是()平方分米,三角形的面积()平方分米。11、一个三角形和一个平行四边形的面积相等,底也相等,如果三角形的高是10米,那么平行四边形的高是()米;如果平行四边形的高是10米,那么三角形的高是()米。B,平行四边形1、一个平行四边形,沿它的一条高剪开,通过平移拼成长方形。这个长方形的长与原来平行四边形的()相等;原平行四边形的高与长方形的()相等。2、一个平行四边形的面积是20平方米,高是4米,它的底是(),与它等底等高的三角形面积是()平方米。3、一个平行四边形的面积是48厘米2,高是6厘米,底是()厘米。4、一个平行四边形的面积是48平方分米,与它等底等高的三角形的面积是()平方分米。5、两个完全一样的三角形可以拼成一个平行四边形,这个平行四边形的底就是(),这个平行四边形的高也就是(),因为平行四边形的面积等于(),所以三角形的面积等于()。6、一个平行四边形的底5dm,高4bm,面积是()dm2。7、一个三角形面积是3.5dm2,与它等底等高的平行四边形面积是()。8、右图平行四边形的面积是15cm2,阴影部分的面积是()。9、一个平行四边形的面积是60cm2,如果它的高缩小3倍,底不变,面积是()。10、一个平行四边形的底是21分米,高是底的2倍,平行四边形的面积是()11、一个平行四边形面积60平方厘米,底10厘米,高()厘米。12,平行四边形的底是2分米5厘米,高是底的1.2倍,它的面积是()平方厘米。13、平行四边形的底是2分米5厘米,高是底的1.2倍,它的面积是()平方厘米。14、一个三角形的面积是4.8m2,与它等底等高的平行四边形的面积是()15、一个平行四边形的底不变,高扩大15倍,这个平行四边形的面积()。C、梯形1、一块梯形麦田上底36米,下底54米,高30米,这块麦田的面积是()2、用字母表示下面各图形的面积公式:三角形(),平行四边形(),梯形()。3、一块梯形地,上底和下底分别为50米和100米,高80米,它的面积是()平方米,合()公顷。4、一个梯形的上底是24cm,下底16cm,高1dm,面积是()。5、一个梯形的上底是6厘米,下底是10厘米,高是0.4分米,它的面积是()平方厘米。平方米。6、一个等腰梯形的面积是20平方米,高是4米,下底是3米,上底是()米。与它等底等高的三角形的()平方厘米。7,两个完全一样的梯形可以拼成一个()形。8,一个梯形上底与下底的和是15厘米,高是8.8厘米,面积是()9,梯形的上底增加3厘米,下底减少3厘米,高不变,面积()。10、两个完全一样的梯形一定可以拼成一个()。11、两个完全一样的梯形可以拼成一个()形。12、一个梯形上底与下底的和是15厘米,高是8.8厘米,面积是()平方厘米。13、梯形的上底增加3厘米,下底减少3厘米,高不变,面积()。14、有一堆圆木堆成梯形,最上面一层有3根,最下面一层有7根,一共堆了5层,这堆圆木共有()根。15、有一堆圆木堆成梯形,最上面一层有3根,最下面一层有7根,一共堆了5层,这堆圆木共有()根。D、换算1、4.2平方分米=()平方分米=()平方厘米3.5时=()时()分0.5公顷=()平方米2吨30千克=()吨2、把7.05公...

1、当您付费下载文档后,您只拥有了使用权限,并不意味着购买了版权,文档只能用于自身使用,不得用于其他商业用途(如 [转卖]进行直接盈利或[编辑后售卖]进行间接盈利)。
2、本站所有内容均由合作方或网友上传,本站不对文档的完整性、权威性及其观点立场正确性做任何保证或承诺!文档内容仅供研究参考,付费前请自行鉴别。
3、如文档内容存在违规,或者侵犯商业秘密、侵犯著作权等,请点击“违规举报”。

碎片内容

五年级上册图形面积一测试题

确认删除?
VIP
微信客服
  • 扫码咨询
会员Q群
  • 会员专属群点击这里加入QQ群
客服邮箱
回到顶部