电脑桌面
添加小米粒文库到电脑桌面
安装后可以在桌面快捷访问

传染病学笔记VIP免费

传染病学笔记_第1页
1/27
传染病学笔记_第2页
2/27
传染病学笔记_第3页
3/27
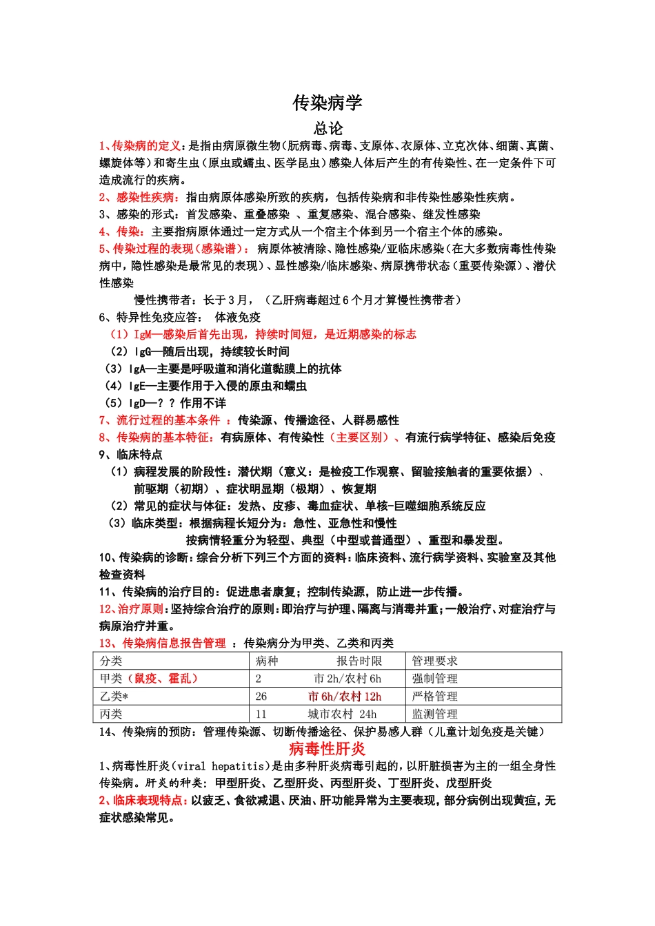
传染病学总论1、传染病的定义:是指由病原微生物(朊病毒、病毒、支原体、衣原体、立克次体、细菌、真菌、螺旋体等)和寄生虫(原虫或蠕虫、医学昆虫)感染人体后产生的有传染性、在一定条件下可造成流行的疾病。2、感染性疾病:指由病原体感染所致的疾病,包括传染病和非传染性感染性疾病。3、感染的形式:首发感染、重叠感染、重复感染、混合感染、继发性感染4、传染:主要指病原体通过一定方式从一个宿主个体到另一个宿主个体的感染。5、传染过程的表现(感染谱):病原体被清除、隐性感染/亚临床感染(在大多数病毒性传染病中,隐性感染是最常见的表现)、显性感染/临床感染、病原携带状态(重要传染源)、潜伏性感染慢性携带者:长于3月,(乙肝病毒超过6个月才算慢性携带者)6、特异性免疫应答:体液免疫(1)IgM—感染后首先出现,持续时间短,是近期感染的标志(2)IgG—随后出现,持续较长时间(3)IgA—主要是呼吸道和消化道黏膜上的抗体(4)IgE—主要作用于入侵的原虫和蠕虫(5)IgD—??作用不详7、流行过程的基本条件:传染源、传播途径、人群易感性8、传染病的基本特征:有病原体、有传染性(主要区别)、有流行病学特征、感染后免疫9、临床特点(1)病程发展的阶段性:潜伏期(意义:是检疫工作观察、留验接触者的重要依据)、前驱期(初期)、症状明显期(极期)、恢复期(2)常见的症状与体征:发热、皮疹、毒血症状、单核-巨噬细胞系统反应(3)临床类型:根据病程长短分为:急性、亚急性和慢性按病情轻重分为轻型、典型(中型或普通型)、重型和暴发型。10、传染病的诊断:综合分析下列三个方面的资料:临床资料、流行病学资料、实验室及其他检查资料11、传染病的治疗目的:促进患者康复;控制传染源,防止进一步传播。12、治疗原则:坚持综合治疗的原则:即治疗与护理、隔离与消毒并重;一般治疗、对症治疗与病原治疗并重。13、传染病信息报告管理:传染病分为甲类、乙类和丙类分类分类病种报告时限病种报告时限管理要求管理要求甲类甲类((鼠疫、霍乱)22市市2h/2h/农村农村6h6h强制管理强制管理乙类乙类**2626市市6h/6h/农村农村12h12h严格管理严格管理丙类丙类1111城市农村城市农村24h24h监测管理监测管理14、传染病的预防:管理传染源、切断传播途径、保护易感人群(儿童计划免疫是关键)病毒性肝炎1、病毒性肝炎(viralhepatitis)是由多种肝炎病毒引起的,以肝脏损害为主的一组全身性传染病。肝炎的种类:甲型肝炎、乙型肝炎、丙型肝炎、丁型肝炎、戊型肝炎2、临床表现特点:以疲乏、食欲减退、厌油、肝功能异常为主要表现,部分病例出现黄疸,无症状感染常见。甲型和戊型肝炎病毒主要引起急性感染,经粪-口途径传播,有季节性,可引起暴发流行乙、丙、丁型肝炎常表现为慢性经过,主要经血液传播,无季节性,多为散发,并可发展为肝硬化和肝细胞癌。3、病原学:HAVHBVHCVHDVHEV基因组RNADNARNARNARNA抗原抗体系统13111(1)抗HAVIgM、抗HEVIgM阳性是近期感染的标志;IgG型抗体可保存多年,是既往感染的标志。(2)乙型肝炎病人或携带者的血清中有3种颗粒:大球形颗粒(大球形颗粒是完整的乙型肝炎病毒(HBV)颗粒,又称Dane颗粒)、小球形颗粒、管形颗粒。(3)抗HCV不是保护性抗体,是HCV感染的标志,HCVRNA阳性是病毒感染和复制的直接标志,但不作为常规检测项目。(4)HDV是一种缺陷病毒:需有HBV或其他嗜肝DNA病毒(如WHV)的辅助才能复制、表达抗原及引起肝损害,抗HDV不是保护性抗体。4、流行病学(甲、戊类似,乙、丙、丁类似)(1)甲肝:传染源:急性期患者和隐性感染者(起病前2周到ALT高峰期后1周为传染性最强)传播途径:粪-口途径是主要传播途径易感人群:普遍易感(2)乙肝传染源:急性、慢性患者、亚临床患者和病毒携带者(慢性患者和病毒携带者最为重要)传播途径:血液传播(最主要的传播途径)、母婴传播、密切接触传播(唾液、精液和阴道分泌物)易感人群:抗HBs阴性者均易感高危人群:新生儿、医务人员、反复输血及血制品者(3)丙肝传染源:主要为急、慢性患者、无症状病毒携带者传播途径:血液传播、密切生活接触传播、母婴...

1、当您付费下载文档后,您只拥有了使用权限,并不意味着购买了版权,文档只能用于自身使用,不得用于其他商业用途(如 [转卖]进行直接盈利或[编辑后售卖]进行间接盈利)。
2、本站所有内容均由合作方或网友上传,本站不对文档的完整性、权威性及其观点立场正确性做任何保证或承诺!文档内容仅供研究参考,付费前请自行鉴别。
3、如文档内容存在违规,或者侵犯商业秘密、侵犯著作权等,请点击“违规举报”。

碎片内容

传染病学笔记

确认删除?
VIP
微信客服
  • 扫码咨询
会员Q群
  • 会员专属群点击这里加入QQ群
客服邮箱
回到顶部