电脑桌面
添加小米粒文库到电脑桌面
安装后可以在桌面快捷访问

高中高三教学质量检测(一)化学试题(定)VIP免费

高中高三教学质量检测(一)化学试题(定)_第1页
1/11
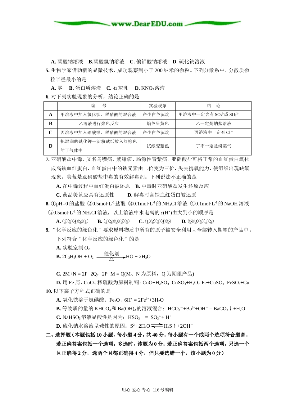
高中高三教学质量检测(一)化学试题(定)_第2页
2/11
高中高三教学质量检测(一)化学试题(定)_第3页
3/11
2008届佛山市普通高中高三教学质量检测(一)化学试题本试卷分选择题和非选择题两部分,共11页,满分150分;考试用时120分钟。注意事项:1.答卷前,考生务必用黑色字迹的钢笔或签字笔将自己的姓名和考生号填写在答题卡上。用2B铅笔将答题卡试卷类型(A)涂黑,并在答题卡右上角的“试室号”和“座位号”栏填写试室号、座位号,将相应的试室号、座位号信息点涂黑。2.选择题每小题选出答案后,用2B铅笔把答题卡上对应题目的答案标号涂黑,如需改动,用橡皮擦干净后,再选涂其他答案,答案不能答在试卷上。3.非选择题必须用黑色字迹钢笔或签字笔作答。答案必须写在答题卡各题目指定区域内相应位置上;如需改动,先划掉原来的答案,然后再写上新的答案;不准使用铅笔和涂改液。不按以上要求作答的答案无效。4.考生必须保持答题卡的整洁,考试结束后,将试卷和答题卡一并交回。可能用到的相对原子质量:H1C12N14O16Na23Mg24Al27Si28S32Cl35.5Mn55Fe56Zn65第一部分选择题(共70分)一、选择题(本题包括10小题,每小题3分,共30分。每小题只有一个答案正确)1.下列有关钋(Po)的说法正确的是A.钋原子的核外电子数是126B.钋原子核内中子数与质子数之差是42C.钋是金属元素,最外层电子数小于4D.钋元素的相对原子质量是2102.某地有“天明得晚黑得快,洗脸快不如脸脏得快”一说,这是因为该地从早到晚一直处于红棕色烟雾中,附近居民深受其害。你估计这一空气污染物中可能含有A.煤炭粉尘B.P2O5粉尘C.SiO2粉尘D.Fe2O3粉尘3.以下人体日常补水的观点中,你认为科学的是A.长期饮用碳酸饮料,有利于补充人体CO2B.因为自来水都是用氯气、漂白粉或二氧化氯消毒过,所以可直接饮用C.最好喝纯净水,因为纯净水不含任何化学物质D.运动员大量运动出了很多汗,最好喝含有氯化钠的水,这样可以补充必需的盐分4.过氧化氢是一种很弱的酸,酸性比碳酸还要弱,为了验证其酸性,请选择一种最合适的盐溶液与其反应用心爱心专心116号编辑试卷类型:AA.碳酸钠溶液B.碳酸氢钠溶液C.偏铝酸钠溶液D.硫化钠溶液5.生物学家借助新的显微技术,成功观察到小于200纳米的微粒。下列分散系中,分散质微粒半径最小的是A.雾B.蛋白质溶液C.石灰乳D.KNO3溶液6.对下列实验现象的分析,结论正确的是编号实验现象结论A甲溶液中加入氯化钡、稀硝酸的混合液产生白色沉淀甲溶液中一定含有SO42-或SO32-B乙溶液进行焰色反应焰色呈黄色乙一定是钠盐溶液C丙溶液中加入硝酸银、稀硝酸的混合液产生白色沉淀丙溶液中一定有Cl-D把湿润的碘化钾—淀粉试纸放入红棕色的丁气体中试纸变蓝色丁不一定是溴蒸气7.亚硝酸盐中毒,又名乌嘴病、紫绀病、肠源性青紫病。亚硝酸盐可将正常的血红蛋白氧化成高铁血红蛋白,血红蛋白中的铁元素由二价变为三价,失去携氧能力,使组织出现缺氧现象。美蓝是亚硝酸盐中毒的有效解毒剂。下列说法不正确的是A.在中毒过程中血红蛋白被还原B.中毒时亚硝酸盐发生还原反应C.药品美蓝应具有还原性D.解毒时高铁血红蛋白被还原8.①pH=0的盐酸②0.5mol·L-1盐酸③0.1mol·L-1的NH4Cl溶液④0.1mol·L-1的NaOH溶液⑤0.5mol·L-1的NH4Cl溶液,以上溶液中水电离的c(H+)由大到小的顺序是A.⑤③④②①B.①②③⑤④C.①②③④⑤D.⑤③④①②9.“化学反应的绿色化”要求原料物质中所有的原子被安全利用且全部转入期望的产品中。下列符合“化学反应的绿色化”的是A.实验室制O2B.2C2H5OH+O22CH3CHO+2H2OC.2M+N=2P+2Q,2P+M=Q(M、N为原料,Q为期望产品)D.用Fe屑、CuO、稀硫酸为原料制铜:CuO+H2SO4=CuSO4+H2O,Fe+CuSO4=FeSO4+Cu10.以下离子方程式正确的是A.氧化铁溶于氢碘酸:Fe2O3+6H+=2Fe3++3H2OB.等物质的量的KHCO3和Ba(OH)2的溶液混合:HCO3-+Ba2++OH-=BaCO3↓+H2OC.NaHSO3溶液显酸性是因为:HSO3-=SO32-+H+D.硫化钠水溶液呈碱性的原因:S2-+2H2OH2S↑+2OH-二、选择题(本题包括10小题,每小题4分,共40分。每小题有一个或两个选项符合题意。若正确答案包括一个选项,多选时,该题为0分;若正确答案包括两个选项,只选一个且正确得2分,选两个且都正确得4分,但只要选错一个,该小题为0分)用心爱心专心116号编辑催化剂△11....

1、当您付费下载文档后,您只拥有了使用权限,并不意味着购买了版权,文档只能用于自身使用,不得用于其他商业用途(如 [转卖]进行直接盈利或[编辑后售卖]进行间接盈利)。
2、本站所有内容均由合作方或网友上传,本站不对文档的完整性、权威性及其观点立场正确性做任何保证或承诺!文档内容仅供研究参考,付费前请自行鉴别。
3、如文档内容存在违规,或者侵犯商业秘密、侵犯著作权等,请点击“违规举报”。

碎片内容

高中高三教学质量检测(一)化学试题(定)

确认删除?
VIP
微信客服
  • 扫码咨询
会员Q群
  • 会员专属群点击这里加入QQ群
客服邮箱
回到顶部