电脑桌面
添加小米粒文库到电脑桌面
安装后可以在桌面快捷访问

高中历史 第五单元 马克思主义的产生、发展与中国新民主主义革命单元综合检测 岳麓版必修1-岳麓版高一必修1历史试题VIP免费

高中历史 第五单元 马克思主义的产生、发展与中国新民主主义革命单元综合检测 岳麓版必修1-岳麓版高一必修1历史试题_第1页
1/11
高中历史 第五单元 马克思主义的产生、发展与中国新民主主义革命单元综合检测 岳麓版必修1-岳麓版高一必修1历史试题_第2页
2/11
高中历史 第五单元 马克思主义的产生、发展与中国新民主主义革命单元综合检测 岳麓版必修1-岳麓版高一必修1历史试题_第3页
3/11
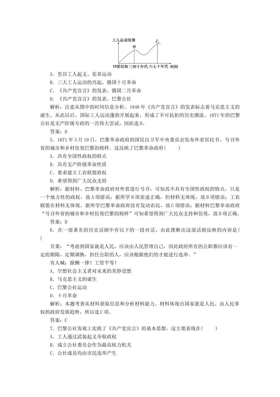
2017-2018学年高中历史第五单元马克思主义的产生、发展与中国新民主主义革命单元综合检测岳麓版必修1(时间:90分钟分值:100分)一、选择题(每小题2分,共50分)1.19世纪的欧洲出现了一种“批判”的“主义”,对资本主义的矛盾和弊端作了广泛深刻的揭露和批判,倡导建立一个符合理性和正义要求的新社会,以宣传和示范方法来实现其主张。这种“批判”的“主义”是()A.人文主义B.自由主义C.空想社会主义D.科学社会主义解析:本题考查知识再现和材料解读能力。根据信息“19世纪的欧洲……对资本主义的矛盾和弊端作了广泛深刻的揭露和批判”可知是社会主义思想;科学社会主义主张采用阶级斗争手段实现其理想,这与信息“宣传和示范方法来实现其主张”不符,故选C项。答案:C2.“工人革命的第一步就是使无产阶级上升为统治阶级,争得民主。无产阶级将利用自己的政治统治,一步一步地夺取资产阶级的全部资本,把一切生产工具集中在国家即组织成为统治阶级的无产阶级手里,并且尽可能快地增加生产力的总量。”这则材料认为,无产阶级的根本使命是()A.武装斗争夺取政权B.建立无产阶级专政C.夺取资产阶级资本D.大力发展社会生产力解析:从材料可以看出,工人革命第一步是夺取政权,使自己成为统治阶级,而后是发展生产力,为“尽可能快地增加生产力的总量”创造条件。因此无产阶级的根本使命是D项。答案:D3.1863年的《英国工人致法兰西工人书》中指出:“每逢我们试图缩短劳动时间,或者要求提高工资,以改善我们的社会条件,我们的雇主就以低价运入法兰西、德意志、比利时和其他国家工人来代替我们做工,借此来威胁我们。”这种现象可以印证()A.资产阶级靠剥削无产者致富B.英国掌握了世界殖民霸权C.全球化伤害了下层劳动者利益D.全世界无产者联合起来解析:“资产阶级靠剥削无产者致富”的信息在材料中无从体现,故A项错误;“英国掌握了世界殖民霸权”的时间是18世纪,时间与内容均与题干不符合,故B项错误;“全球化伤害了下层劳动者利益”不是材料反映的内涵,故C项错误;从“《英国工人致法兰西工人书》”以及材料反映出信息可知是英国工人想联合他国工人抵制资本家剥削,故D项正确。答案:D4.下图中甲、乙所指的是国际共产主义运动的两个顶点,其涉及的事件分别是()A.里昂工人起义、宪章运动B.三大工人运动的兴起、俄国十月革命C.《共产党宣言》的发表、俄国二月革命D.《共产党宣言》的发表、巴黎公社解析:注意从图中的时间信息分析。1848年《共产党宣言》的发表标志着马克思主义的诞生。从此以后,国际工人运动蓬勃开展起来,形成了不可抗拒的历史潮流。1871年的巴黎公社是无产阶级专政的一次伟大尝试。因此选D。答案:D5.1871年3月19日,巴黎革命政府的国民自卫军中央委员会发布外省居民书,号召外省的城市和乡村仿效巴黎的榜样。这反映了巴黎革命政府()A.具有全国性政权的特点B.具有无产阶级革命性质C.要求建立工农联盟政权D.希望得到广大民众支持解析:据材料,巴黎革命政府对外省进行号召,可知其不具有全国性政权的特点,只是一个地方性的政权,故A项错误;据所学B项表述正确,但材料无体现,故B项错误;工农联盟在材料无体现,据所学巴黎革命政府没有发动农民,故C项错误;据材料巴黎革命政府“号召外省的城市和乡村仿效巴黎的榜样”可知希望得到广大民众支持和仿效,故D项正确。答案:D6.在一部著名的历史话剧中有以下的一段对话,由此推断出这部话剧反映的内容是()贝莱:“考虑到国家就是人民,应该由人民管理自己,因此政府所有的公职都应该有一定的期限,定期调换,担任公职的人,应该根据他们的才能进行选举。”有人喊:报酬一律!工资平等!A.空想社会主义者对未来的美妙设想B.马克思主义的诞生C.巴黎公社运动D.十月革命解析:本题考查从材料获取信息和分析材料能力。材料体现出国家就是人民、由人民掌权的政府发展趋势,所以选C项。答案:C7.巴黎公社客观上实践了《共产党宣言》的基本思想,这主要表现在()A.工人通过武装起义夺取政权B.成立公社委员会作为最高权力机关C.公社成员均由市民选举产生D.以国民自卫军取代资产阶级旧军队...

1、当您付费下载文档后,您只拥有了使用权限,并不意味着购买了版权,文档只能用于自身使用,不得用于其他商业用途(如 [转卖]进行直接盈利或[编辑后售卖]进行间接盈利)。
2、本站所有内容均由合作方或网友上传,本站不对文档的完整性、权威性及其观点立场正确性做任何保证或承诺!文档内容仅供研究参考,付费前请自行鉴别。
3、如文档内容存在违规,或者侵犯商业秘密、侵犯著作权等,请点击“违规举报”。

碎片内容

高中历史 第五单元 马克思主义的产生、发展与中国新民主主义革命单元综合检测 岳麓版必修1-岳麓版高一必修1历史试题

确认删除?
VIP
微信客服
  • 扫码咨询
会员Q群
  • 会员专属群点击这里加入QQ群
客服邮箱
回到顶部