电脑桌面
添加小米粒文库到电脑桌面
安装后可以在桌面快捷访问

高中化学 第二章 化学物质及其变化章末知识整合 新人教版必修1-新人教版高一必修1化学试题VIP免费

高中化学 第二章 化学物质及其变化章末知识整合 新人教版必修1-新人教版高一必修1化学试题_第1页
1/8
高中化学 第二章 化学物质及其变化章末知识整合 新人教版必修1-新人教版高一必修1化学试题_第2页
2/8
高中化学 第二章 化学物质及其变化章末知识整合 新人教版必修1-新人教版高一必修1化学试题_第3页
3/8
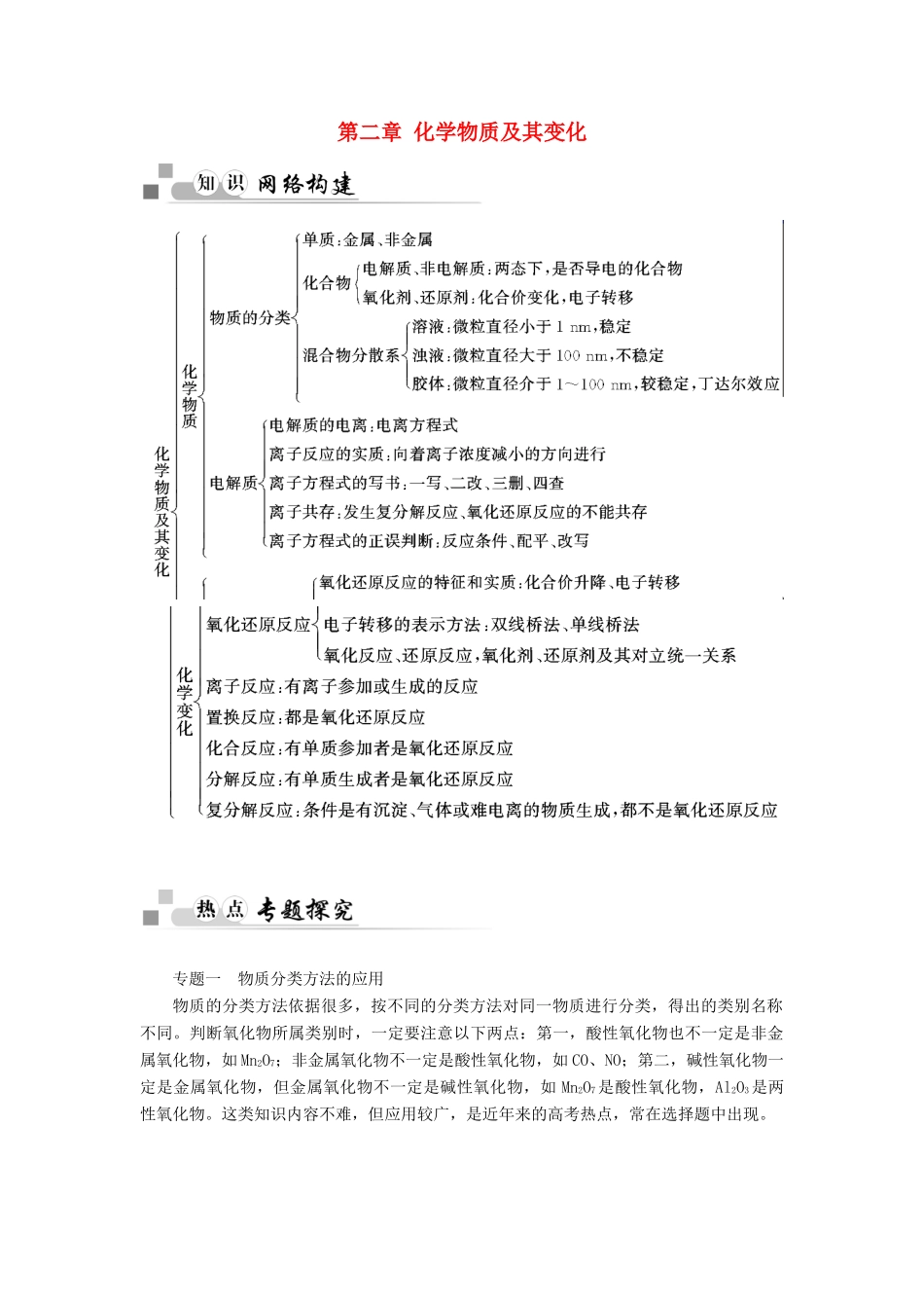
第二章化学物质及其变化专题一物质分类方法的应用物质的分类方法依据很多,按不同的分类方法对同一物质进行分类,得出的类别名称不同。判断氧化物所属类别时,一定要注意以下两点:第一,酸性氧化物也不一定是非金属氧化物,如Mn2O7;非金属氧化物不一定是酸性氧化物,如CO、NO;第二,碱性氧化物一定是金属氧化物,但金属氧化物不一定是碱性氧化物,如Mn2O7是酸性氧化物,Al2O3是两性氧化物。这类知识内容不难,但应用较广,是近年来的高考热点,常在选择题中出现。1.化合物可分为酸、碱、盐、氧化物,也可分为电解质、非电解质。2.混合物分为溶液、浊液和胶体。3.掌握酸、碱、盐、氧化物之间的关系。某合作学习小组讨论辨析以下说法:①粗盐和酸雨都是混合物;②沼气和水煤气都是可再生能源;③冰和干冰既是纯净物又是化合物;④不锈钢和目前流通的硬币都是合金;⑤盐酸和食醋既是化合物又是酸;⑥纯碱和熟石灰都是碱;⑦豆浆和雾都是胶体上述说法正确的是()A.①②③④B.①②⑤⑥C.③⑤⑥⑦D.①③④⑦解析:②沼气属于可再生能源,水煤气是由炽热的煤与水蒸气反应制得的CO和H2的混合物,因为煤为不可再生能源,所以水煤气也为不可再生能源,错误;③冰为固态水,干冰为固态CO2,两者均既是纯净物又是化合物,正确;⑤盐酸和食醋不是化合物,而是混合物,错误;⑥纯碱为Na2CO3,不是碱而是盐,错误;⑦豆浆和雾都能产生丁达尔效应,均属于胶体,正确。答案:D►变式应用1.下列物质与常用危险化学品的类别不对应的是()A.H2SO4、NaOH——腐蚀品B.CH4——易燃液体C.CaC2、Na——遇湿易燃物品D.KMnO4、K2Cr2O7——氧化剂解析:H2SO4、NaOH都具有强腐蚀性,故A项正确;CH4、C2H4属于烃类,都是易燃气体,故B项错误;CaC2、Na遇水会发生反应生成易燃的C2H2、H2,故C项正确;KMnO4、K2Cr2O7都具有强氧化性,故D项正确。答案:B2.物质分类是化学研究的重要方法之一。化学工作者经常根据物质的组成对物质进行分类研究。近年来发现,在金星大气层中存在三氧化二碳。下列物质与它属于同类的是()A.H2、O3B.H2SO4、H2CO3C.SO2、NOD.Na2SO3、KClO3解析:C2O3属于氧化物,故C项正确。A项属于单质;B项属于含氧酸盐;D项属于金属含氧酸盐,故A、B、D三项均错误。答案:C专题二离子方程式的书写及正误判断离子反应是中学化学的核心内容,离子方程式书写正误的判断是考查离子反应的重要题型。准确熟练掌握离子方程式书写应满足的条件,是解答此类题目的基础。1.离子方程式的书写要点。(1)抓住“两易”、“两等”、“两查”。“两易”:即易溶、易电离的物质(可溶性的强电解质包括强酸、强碱、大多数可溶性盐)以实际参加反应的离子符号表示,非电解质、弱电解质、难溶物、气体、氧化物等用化学式表示。“两等”:离子方程式两边的原子个数、电荷总数均应相等。“两查”:检查各项是否都有公约数,是否漏写必要的反应条件。(2)记住以下能“拆”的物质,其余均写成化学式。①强酸:HCl、H2SO4、HNO3、HBr、HI、HClO4。②强碱:NaOH、KOH、Ba(OH)2、Ca(OH)2(微溶、澄清溶液拆)。③易溶于水的盐记忆口诀:钾钠铵硝盐溶,盐酸盐中除银亚汞,硫酸盐中除钡铅,其他盐只溶钾、钠、铵。④微溶于水的物质Ca(OH)2、CaSO4、Ag2SO4、MgCO3。2.离子方程式正误判断——“七看”。(1)看离子反应是否符合客观事实,不可主观臆造产物及反应。(2)看“===”、“”、“↑”、“↓”等是否正确。(3)看表示各物质的化学式拆写是否正确。(4)看是否漏写离子反应。(5)看原子个数、电荷和电子得失是否守恒(待学)。(6)看反应物或产物的配比是否正确。(7)看是否符合题设条件及要求。下列离子方程式正确的是(Fe3+能氧化I-生成I2)()A.向盐酸中滴加氨水:H++OH-===H2OB.Fe(OH)3溶于氢碘酸:Fe(OH)3+3H+===Fe3++3H2OC.过量的CO2气体通入澄清石灰水中:CO2+OH-===HCOD.铜溶于稀硝酸:Cu+8H++2NO===Cu2++4H2O+2NO↑解析:NH3·H2O是弱电解质,不能改写成OH-形式,故A项错;Fe3+与I-会发生氧化还原反应:2Fe3++2I-===2Fe2++I2,故B项错;从电荷守恒角度分析可知D项是错误的。答案:C...

1、当您付费下载文档后,您只拥有了使用权限,并不意味着购买了版权,文档只能用于自身使用,不得用于其他商业用途(如 [转卖]进行直接盈利或[编辑后售卖]进行间接盈利)。
2、本站所有内容均由合作方或网友上传,本站不对文档的完整性、权威性及其观点立场正确性做任何保证或承诺!文档内容仅供研究参考,付费前请自行鉴别。
3、如文档内容存在违规,或者侵犯商业秘密、侵犯著作权等,请点击“违规举报”。

碎片内容

高中化学 第二章 化学物质及其变化章末知识整合 新人教版必修1-新人教版高一必修1化学试题

确认删除?
VIP
微信客服
  • 扫码咨询
会员Q群
  • 会员专属群点击这里加入QQ群
客服邮箱
回到顶部