电脑桌面
添加小米粒文库到电脑桌面
安装后可以在桌面快捷访问

高中化学 第二章 第2节 化学能与电能 第一课时练习 新人教版必修2-新人教版高一必修2化学试题VIP免费

高中化学 第二章 第2节 化学能与电能 第一课时练习 新人教版必修2-新人教版高一必修2化学试题_第1页
1/6
高中化学 第二章 第2节 化学能与电能 第一课时练习 新人教版必修2-新人教版高一必修2化学试题_第2页
2/6
高中化学 第二章 第2节 化学能与电能 第一课时练习 新人教版必修2-新人教版高一必修2化学试题_第3页
3/6
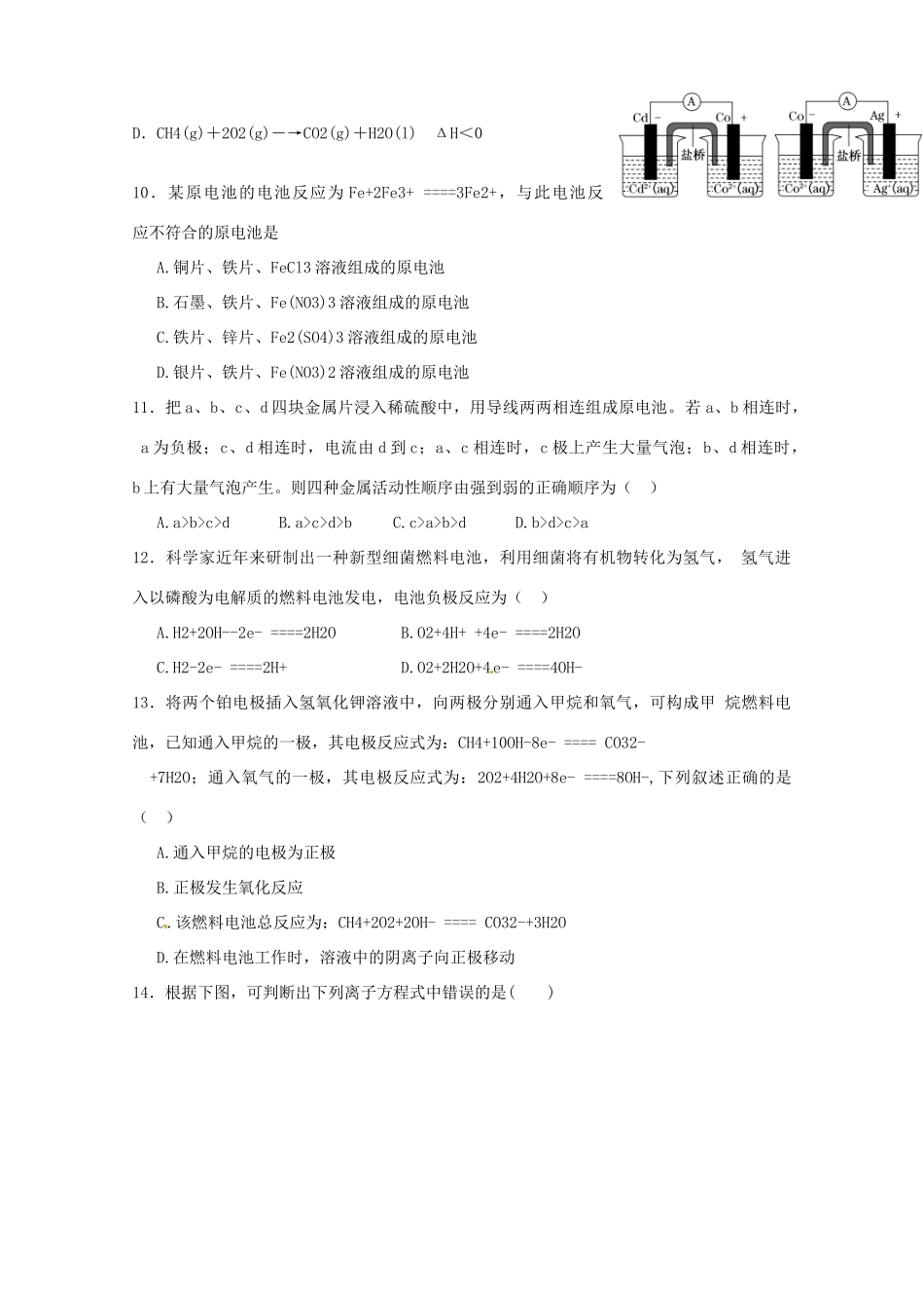
第二节化学能与电能第一课时一、选择题1.下列叙述不正确的是()A.根据一次能源和二次能源的划分,氢气为二次能源B.电能是现代社会中应用最广泛、使用最方便、污染最小的一种二次能源C.火电是将燃料中的化学能直接转化为电能的过程D.在火力发电时,化学能转化为热能的过程实际上是氧化还原反应发生的过程,伴随着能量的变化2.原电池产生电流的本质原因是()A.原电池中溶液能电离出自由移动的离子B.有两根导线将两个活泼性不同的电极连接C.电极上进行的氧化还原反应的生成物为电子D.电极上进行的氧化还原反应中会有电子的转移3.为探究原电池的形成条件和反应原理,某同学设计了如下实验,并记录了实验现象:①向一定浓度的稀硫酸中插入锌片,看到有气泡生成;②向上述浓度的稀硫酸中插入铜片,没有气泡生成;③将锌片与铜片上端接触并捏住,一起插入上述浓度的稀硫酸中,看到铜片上有气泡生成,且生成气泡的速率比实验①中快;④在锌片和铜片中间接上电流计,再将锌片和铜片插入上述浓度的稀硫酸中,发现电流计指针偏转.下列关于以上实验设计及现象的分析,不正确的是()A.实验①、②说明锌能与稀硫酸反应而铜不能B.实验③说明发生原电池反应时会加快化学反应速率C.实验③说明在该条件下铜可以与稀硫酸反应生成氢气D.实验③、④说明该原电池中铜为正极、锌为负极4.原电池电极的“正”与“负”不仅与电极材料的性质有关,也与电解质溶液有关.下列说法中正确的是()A.由Fe、Cu和FeCl3溶液组成的原电池中,负极反应式为:Cu-2e-===Cu2+B.由Al、Cu和稀硫酸组成的原电池中,负极反应式为:Cu-2e-===Cu2+C.由Al、Mg和NaOH溶液组成的原电池中,负极反应式为:Al+4OH--3e-===AlO+2H2OD.由Al、Cu和浓HNO3溶液组成的原电池中,负极反应式为:Al-3e-===Al3+5.如图所示能够组成原电池,并且产生明显的电流的是()6.下列有关电池的说法不正确的是()A.手机上用的锂离子电池属于二次电池B.铜锌原电池工作时,电子沿外电路从铜电极流向锌电极C.甲醇燃料电池可把化学能转化为电能D.锌锰干电池中,锌电极是负极7.用铜片、银片、Cu(NO3)2溶液、AgNO3溶液、导线和盐桥(装有琼脂-KNO3的U形管)构成一个原电池。以下有关该原电池的叙述正确的是①在外电路中,电流由铜电极流向银电极②正极反应为:Ag++e-====Ag③实验过程中取出盐桥,原电池仍继续工作④将铜片浸入AgNO3溶液中发生的化学反应与该原电池反应相同A.①②B.②③C.②④D.③④8.银锌电池广泛用作各种电子仪器的电源,它的充电和放电过程可以表示为2Ag+Zn(OH)2Ag2O+Zn+H2O。在此电池放电时,负极上发生反应的物质是A.AgB.Zn(OH)2C.Ag2OD.Zn9.在理论上可设计成原电池的化学反应是()A.C(s)+H2O(g)===CO(g)+H2(g)ΔH>0B.Ba(OH)2·8H2O(s)+2NH4Cl(s)===BaCl2(aq)+2NH3·H2O(l)+8H2O(l)ΔH>0C.CaC2(s)+2H2O(l)―→Ca(OH)2(s)+C2H2(g)ΔH<0D.CH4(g)+2O2(g)―→CO2(g)+H2O(l)ΔH<010.某原电池的电池反应为Fe+2Fe3+====3Fe2+,与此电池反应不符合的原电池是A.铜片、铁片、FeCl3溶液组成的原电池B.石墨、铁片、Fe(NO3)3溶液组成的原电池C.铁片、锌片、Fe2(SO4)3溶液组成的原电池D.银片、铁片、Fe(NO3)2溶液组成的原电池11.把a、b、c、d四块金属片浸入稀硫酸中,用导线两两相连组成原电池。若a、b相连时,a为负极;c、d相连时,电流由d到c;a、c相连时,c极上产生大量气泡;b、d相连时,b上有大量气泡产生。则四种金属活动性顺序由强到弱的正确顺序为()A.a>b>c>dB.a>c>d>bC.c>a>b>dD.b>d>c>a12.科学家近年来研制出一种新型细菌燃料电池,利用细菌将有机物转化为氢气,氢气进入以磷酸为电解质的燃料电池发电,电池负极反应为()A.H2+2OH--2e-====2H2OB.O2+4H++4e-====2H2OC.H2-2e-====2H+D.O2+2H2O+4e-====4OH-13.将两个铂电极插入氢氧化钾溶液中,向两极分别通入甲烷和氧气,可构成甲烷燃料电池,已知通入甲烷的一极,其电极反应式为:CH4+10OH-8e-====CO32-+7H2O;通入氧气的一极,其电极反应式为:2O2+4H2O+8e-====8OH-,下列叙述正确的是()A.通入甲烷的电极为正极B.正极发生氧化反...

1、当您付费下载文档后,您只拥有了使用权限,并不意味着购买了版权,文档只能用于自身使用,不得用于其他商业用途(如 [转卖]进行直接盈利或[编辑后售卖]进行间接盈利)。
2、本站所有内容均由合作方或网友上传,本站不对文档的完整性、权威性及其观点立场正确性做任何保证或承诺!文档内容仅供研究参考,付费前请自行鉴别。
3、如文档内容存在违规,或者侵犯商业秘密、侵犯著作权等,请点击“违规举报”。

碎片内容

高中化学 第二章 第2节 化学能与电能 第一课时练习 新人教版必修2-新人教版高一必修2化学试题

确认删除?
VIP
微信客服
  • 扫码咨询
会员Q群
  • 会员专属群点击这里加入QQ群
客服邮箱
回到顶部