电脑桌面
添加小米粒文库到电脑桌面
安装后可以在桌面快捷访问

浙江省杭州市五县七校高一化学上学期期中联考试题-人教版高一全册化学试题VIP免费

浙江省杭州市五县七校高一化学上学期期中联考试题-人教版高一全册化学试题_第1页
1/8
浙江省杭州市五县七校高一化学上学期期中联考试题-人教版高一全册化学试题_第2页
2/8
浙江省杭州市五县七校高一化学上学期期中联考试题-人教版高一全册化学试题_第3页
3/8
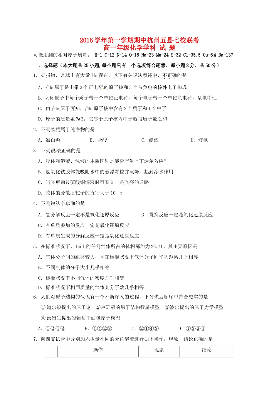
2016学年第一学期期中杭州五县七校联考高一年级化学学科试题可能用到的相对原子质量:H-1C-12N-14O-16Na-23Mg-24S-32Cl-35.5Cu-64Ba-137一.选择题(本大题共25小题,每小题只有一个选项符合题意,每小题2分,共50分)1.据报道,月球上有大量3He存在,以下有关说法叙述中,不正确的是A.23He原子是由带3个正电荷的原子核和3个带负电的核外电子构成B.23He原子中每个质子带一个单位正电荷,每个电子带一个单位负电荷,呈电中性C.由23He原子可知,23He原子核中含有2个质子和1个中子D.原子的质量数为3,它等于原子核内中子数与质子数之和2.下列物质属于纯净物的是A.漂白粉B.盐酸C.碘酒D.液氯3.下列说法正确的是A.胶体和溶液、浊液的本质区别是能否产生“丁达尔效应”B.氢氧化铁胶体能吸附水中的悬浮颗粒并沉降,起到净水作用C.当光束通过硫酸铜溶液时可看见一条光亮的通路D.胶体的分散质粒子的直径大于10﹣7m4.下列说法不正确的是A.复分解反应一定不是氧化还原反应B.置换反应一定是氧化还原反应C.有单质参加的反应一定是氧化还原反应D.有单质生成的分解反应一定是氧化还原反应5.在标准状况下,1mol的任何气体所占的体积都约为22.4L,其主要原因是A.气体分子间的距离较大,且在标准状况下气体分子间平均距离几乎相等B.不同气体的分子大小几乎相等C.标准状况下不同气体的密度几乎相等D.标准状况下相同质量的气体其分子数几乎相等6.人们对原子结构的认识有一个不断深入的过程,下列先后顺序中符合史实的是①道尔顿提出的原子论②卢瑟福的原子结构行星模型③波尔提出的原子力学模型④汤姆生提出的葡萄干面包原子模型A.①②④③B.①④②③C.②①④③D.①③②④7.向四支试管中分别加入少量不同的无色溶液进行如下操作,现象、结论正确的是操作现象结论A滴加NaOH溶液,将湿润红色石蕊试纸置于试管口试纸不变蓝原溶液中一定无NH4+B滴加氯水和CCl4,振荡、静置分层,下层溶液显紫红色原溶液中一定有I-C]滴加氯化钡溶液,再加盐酸白色沉淀产生一定有SO42—D用洁净铁丝蘸取溶液进行焰色反应火焰呈黄色原溶液中一定没有K+8.下列实验操作完全正确的是A.分液时,先从分液漏斗下口放出下层液体,更换烧杯后再从下口放出上层液体B.蒸馏时,温度计水银球需靠近蒸馏烧瓶支管口,冷凝水的流向应上口进下口流出C.萃取操作时,应选择有机萃取剂,且萃取剂的密度必须比水大D.使用容量瓶配溶液时,实验开始前容量瓶中有残留的蒸馏水,这对实验结果无影响9.以下说法正确的是A.1molO的质量为16gB.1mol氮的质量为28g/molC.1molC的质量为12g/molD.1mol氢的质量为1g10.下列叙述正确的是A.N2的摩尔质量为18gB.等物质的量的O2和O3中所含的氧原子数相同C.44gCO2的体积为22.4LD.4.9gH2SO4中含0.05NA个H2SO4分子11.下列溶液中的Cl-浓度与150mL1mol·L-1AlCl3溶液中Cl-浓度相等的是A.150mL1mol·L-1NaCl溶液B.75mL1mol·L-1MgCl2溶液C.50mL3mol·L-1NaClO溶液D.150mL3mol·L-1KCl溶液12.下列物质中,含有自由氯离子的是①食盐溶液②氯化氢溶液③氯酸钾④液态氯化氢⑤新制氯水A.①②③B.②③④C.③④⑤D.①②⑤13.用玻棒蘸取新制氯水滴在pH试纸中部,观察到的现象是14.下列说法中不正确的是①质子数相同的粒子一定属于同种元素②同位素的物理性质完全相同③质子数相同,电子数也相同的粒子,不可能是一种分子和一种离子④电子数相同的粒子不一定是同一种元素⑤一种元素只能有一种质量数⑥某种元素的相对原子质量取整数,就是其质量数A.①②④⑤B.③④⑤⑥C.②③⑤⑥D.①②⑤⑥15.实验室实验时也可用推拉注射器活塞的方法检查右图中装置的气密性。当向外拉活塞时,如果装置气密性良好,可能观察到A.瓶中液面明显上升B.长颈漏斗下端口产生气泡C.长颈漏斗内的液面上升D.注射器内有液体16.下列说法正确的是A.工业上用氯气与澄清石灰水反应制取漂白粉B.氯气能与铁反应,液氯不宜贮存在钢瓶中C.“氯碱工业”中,“氯”指的是氯气,“碱”指的是烧碱D.新制氯水能杀菌消毒是因为Cl2有毒,能毒杀细菌17.下列实验装置图所示的实验操作,正确的是A.干燥Cl...

1、当您付费下载文档后,您只拥有了使用权限,并不意味着购买了版权,文档只能用于自身使用,不得用于其他商业用途(如 [转卖]进行直接盈利或[编辑后售卖]进行间接盈利)。
2、本站所有内容均由合作方或网友上传,本站不对文档的完整性、权威性及其观点立场正确性做任何保证或承诺!文档内容仅供研究参考,付费前请自行鉴别。
3、如文档内容存在违规,或者侵犯商业秘密、侵犯著作权等,请点击“违规举报”。

碎片内容

浙江省杭州市五县七校高一化学上学期期中联考试题-人教版高一全册化学试题

您可能关注的文档

慧源书店+ 关注
实名认证
内容提供者

从事历史教学,热爱教育,高度负责。

相关文档

确认删除?
VIP
微信客服
  • 扫码咨询
会员Q群
  • 会员专属群点击这里加入QQ群
客服邮箱
回到顶部