电脑桌面
添加小米粒文库到电脑桌面
安装后可以在桌面快捷访问

(初升高)高一化学衔接班第8讲——化学计算初步VIP免费

(初升高)高一化学衔接班第8讲——化学计算初步_第1页
1/10
(初升高)高一化学衔接班第8讲——化学计算初步_第2页
2/10
(初升高)高一化学衔接班第8讲——化学计算初步_第3页
3/10
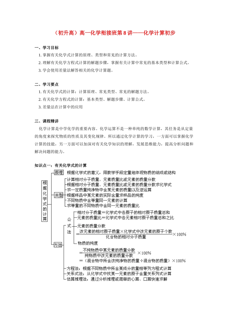
(初升高)高一化学衔接班第8讲——化学计算初步一、学习目标1.掌握有关化学式计算的原理、类型和常见的计算方法。2.理解有关化学方程式计算的解题步骤,掌握有关计算中常见的基本类型和计算公式。3.学会使用差量法解答相关的化学计算题。二、学习要点1.有关化学式的计算:计算原理、常见类型、常见的解题方法。2.有关化学方程式的计算:基本类型、解题步骤、计算公式。3.差量法在计算中的应用三、课程精讲化学计算是中学化学的重要内容。化学运算不是一种单纯的数学计算,其任务是从定量的角度来探究物质的性质及其变化规律。所以通过化学计算的学习,一方面可以掌握化学计算的技能,另一方面可以加深对有关化学知识的理解,发展思维能力,提高分析问题和解决问题的能力。知识点一:有关化学式的计算【典型例题】例1.某铁的氧化物中,铁元素和氧元素的质量比为7:2,试确定该氧化物的化学式。思路导航:这是一道根据元素质量比求算化学式的题目。铁的氧化物由铁、氧两种元素组成,确定其化学式的关键在于确定化学式中铁、氧元素的原子个数,可利用计算化合物中各元素质量比的逆向运算求解。解答:解法1:设该氧化物的化学式为FexOy,则56x:16y=7:2x:y=1:1即该氧化物的化学式为FeO。解法2:原子个数=铁原子个数:氧原子个数=即其化学式为FeO。仿练:吸入“笑气”会使人发笑,该气体是由氮、氧两种元素组成的化合物,氮、氧元素的质量比为7:4,则它的化学式(分子式)为________。答案:N2O点津:求化学式是化学计算中的常见题目,要学会从不同角度去解答,加深对知识的理解。例2.计算158千克碳酸氢铵(NH4HCO3)与多少千克尿素中所含氮元素的质量相当。思路导航:这是一道不同物质中含有等量同种元素的题目,常规解法是先根据化学式计算出两种化合物各自的含氮元素的质量分数,再由两种化合物中含氮元素的质量相当建立等量关系进行求解。我们用常规方法和关系式法两种方法求解。解答:解法1:常规解法碳酸氢铵中氮元素的质量分数为:尿素中氮元素的质量分数为:设158kg碳酸氢铵与x千克尿素中所含氮元素的质量相当则158千克×17.72%=x·46.67%x=60千克解法2:关系式法设158千克碳酸氢铵与x千克尿素中所含氮元素的质量相当2NH4HCO3~2N~CO(NH2)215860158kgxx=60kg答:158千克碳酸氢铵与60千克尿素中所含氮元素的质量相当。仿练:要使N2O3和NO2含有相同质量的氮元素,则N2O3和NO2的质量比为()A.2:3B.3:2C.19:23D.23:19答案:C点津:质量守恒是列关系式的依据,使用关系式法解题能够简化解题过程。例3.某赤铁矿中含铁元素为56%,求其中Fe2O3的纯度。思路导航:本题是根据样品中某元素的含量求样品的纯度的题目,依据公式:物质的纯度=×100%,本题求Fe2O3的纯度,即求Fe2O3的质量在整个赤铁矿质量中的百分数。解答:设赤铁矿的质量为x,其中所含Fe2O3的质量为y,则Fe2O3中铁元素的质量分数为依题意得y=0.8x所以Fe2O3的纯度为:仿练:某硝酸铵样品(杂质不含氮)中氮元素的质量分数为28%,则其中硝酸铵的质量分数为()A.80%B.20%C.70%D.无法计算答案:A点津:有关样品纯度的计算是化学计算中的常见题目,在工农业生产中有重要的应用。知识点二:有关化学方程式的计算注意事项:(1)要正确书写化学方程式,准确列出有关反应物或生成物的质量比;(2)列式时,各物质的质量单位必须统一,对应关系要正确;(3)反应物、生成物必须是纯净物,如果不是纯净物,应将不纯物质的质量按题意换算成纯净物的质量;(4)在溶液中进行的反应,应用溶质的质量代入化学方程式进行计算,而不能用溶液的质量代入计算;(5)解题过程要完整规范。【典型例题】例1.在标准状况下,6.2g磷在氧气中充分燃烧,需要氧气多少克?这些氧气的体积是多少升?能生成P2O5多少克?(已知标况下,氧气的密度ρ=1.43g/L)思路导航:根据化学方程式的计算要求单位一致,初中阶段只涉及反应物和生成物的质量比计算,所以本题不能直接求出O2的体积,只能先求出生成的O2的质量,再根据V=进行换算。解答:设需要氧气的质量为x,生成P2O5的质量为y。4P+5O22P2O54×315×322×1426.2gxy∴x=8gy...

1、当您付费下载文档后,您只拥有了使用权限,并不意味着购买了版权,文档只能用于自身使用,不得用于其他商业用途(如 [转卖]进行直接盈利或[编辑后售卖]进行间接盈利)。
2、本站所有内容均由合作方或网友上传,本站不对文档的完整性、权威性及其观点立场正确性做任何保证或承诺!文档内容仅供研究参考,付费前请自行鉴别。
3、如文档内容存在违规,或者侵犯商业秘密、侵犯著作权等,请点击“违规举报”。

碎片内容

(初升高)高一化学衔接班第8讲——化学计算初步

您可能关注的文档

远洋启航书店+ 关注
实名认证
内容提供者

从事历史教学,热爱教育,高度负责。

确认删除?
VIP
微信客服
  • 扫码咨询
会员Q群
  • 会员专属群点击这里加入QQ群
客服邮箱
回到顶部