电脑桌面
添加小米粒文库到电脑桌面
安装后可以在桌面快捷访问

《房地产估价》复习题及答案VIP免费

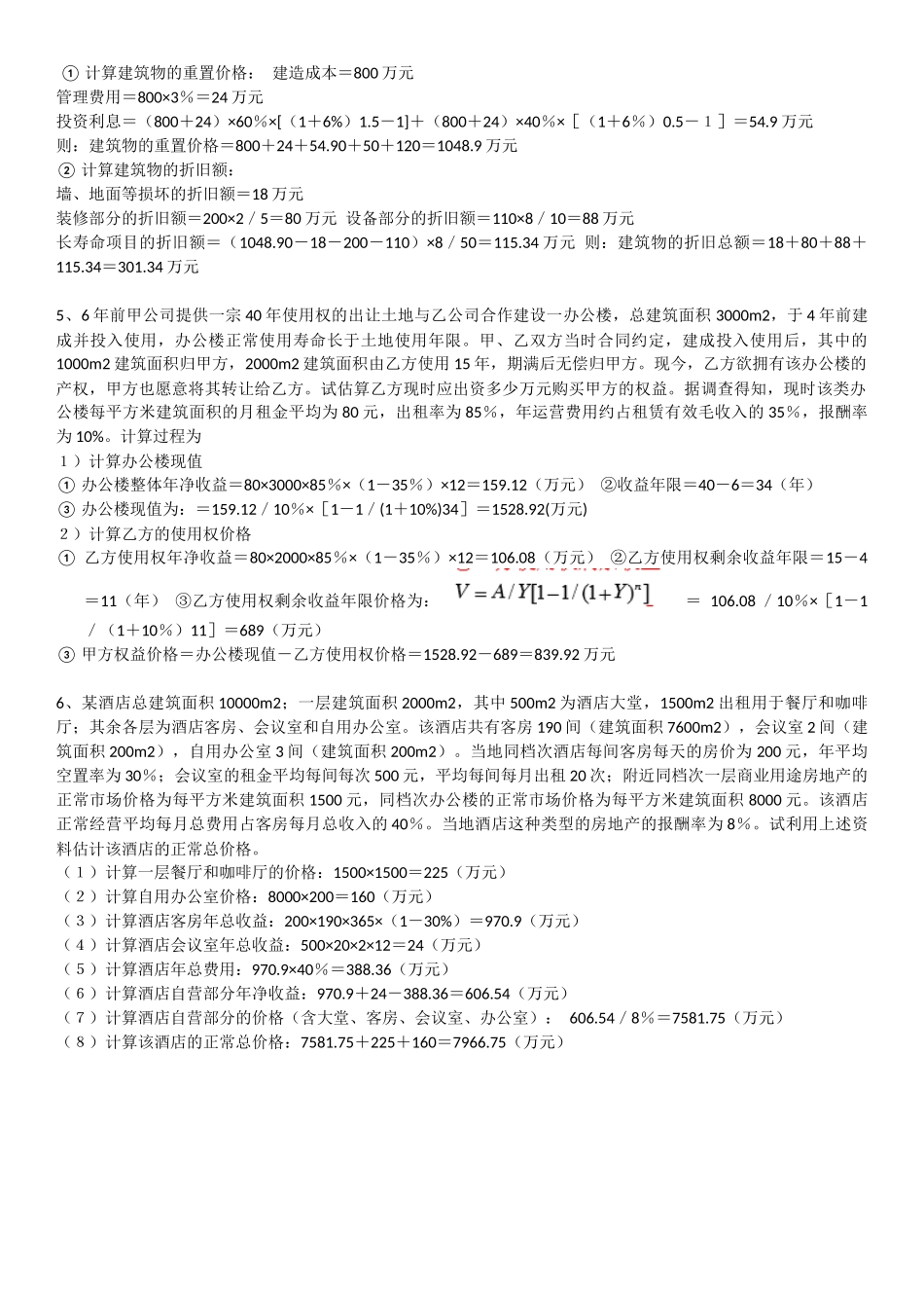
《房地产估价》复习题及答案_第1页
1/5
《房地产估价》复习题及答案_第2页
2/5
《房地产估价》复习题及答案_第3页
3/5
《房地产估价》复习题及答案(供参考)三、简答题1、从房地产估价的角度对建筑物的基本认识主要包括哪些方面?从房地产估价的角度对建筑物的基本认识主要包括:(1)名称。(2)坐落。(3)面积。(4)层数和高度;(5)建筑结构,一般分为钢结构,钢筋混凝土结构,砖混结构,砖木结构,简易结构。(6)装修。(7)建筑设备,包括给排水、通风、采暖等。(8)平面位置。(9)工程质量。(10)建成年月。(11)维护、保养、使用情况。(13)利用现状。(14)权属状况。2、房地产价格的特征主要有哪8方面?其来源于房地产的哪些特性?(1)房地产价格具有区位性,受区位的影响很大。(2)房地产价格实体具有双重性,即房地产价格在其内涵上具有双重的双实体性基础。(3)房地产价格实体具有收益性,即房地产价格实质上是房地产权益的价格。(4)房地产价格形式具有双重性,既有交换代价的价格,也有使用和收益代价的租金。(5)房地产价格形成具有长期性,即房地产价格是在长时期内各种因素综合作用下形成的。(6)房地产价格具有个别性,即房地产价格通常是一宗房地产一个价格。(7)房地产价格具有敏感性,即房地产价格关系到国计民生,是一个十分敏感的价格。(8)房地产价格具有增值性,即房地产价格呈现较明显的增值趋势。3、什么是市场比较法?其理论依据和适用条件是什么?市场比较法是将估价对象与估价时点近期有过交易的类似房地产进行比较,对这些类似房地产的已知价格作适当的修正,以此估算估价对象的客观合理价格或价值的方法。市场比较法的理论依据是经济学中的替代原理。适用于房地产市场发达、活跃和完善的地区,而且有广泛市场交易的房地产类型。4、房地产估价上的建筑物折旧包括哪几个方面?求取建筑物折旧的方法有哪几种?最常用的是哪种?建筑物折旧包括物质折旧、功能折旧、经济折旧。求取方法主要有:(1)耐用年限法;(2)实际观察法;(3)成新折扣法。(4)综合法。最常用的是耐用年限法(特别是其中的直线折旧法)和成新折扣法。5、收益法的含义及其理论依据是什么?收益法适用的对象和条件是什么?收益法是将预测的估价对象未来收益,通过报酬率或资本化率、收益乘数往回折到估价时点,以此求取估价对象价值的方法。收益法是以预期原理为基础的,即是基于未来收益权利的现在价值的。预期原理说明,决定房地产当前价值的,重要的不是过去的因素而是未来的因素。收益法适用的对象:适用于有收益或有潜在收益的房地产。它不限于估价对象本身现在是否有收益,只要估价对象所属的这类房地产有获取收益的能力即可。收益法适用的条件:收益法完全建立在数学模型的基础上,所以要求房地产的收益和风险必须都能够较准确地量化。6、什么是假设开发法?其理论依据、前提条件、适应对象是什么?假设开发法(Thehypotheticaldevelopmentmethod),是在估算开发完成后房地产正常交易价格的基础上,扣除预测的未来房地产正常的开发成本、利息、利润、税收等费用,根据剩余之数来确定估价对象房地产价格的一种方法。其理论依据是预期原理。前提条件:(1)必须假设土地或房地产的利用为最佳开发利用方式。(2)售价的预测和成本的测算必须符合合法原则,符合国家有关政策,包括税收政策。(3)正确分析房地产市场行情。(4)假设在开发期间各项成本的投入是均匀投入或分段投入。(5)开发商的利润和开发成本为社会正常平均水来。假设开发法适用于具有投资开发或再开发潜力的房地产的估价。7、什么是房地产估价原则?如何理解在理论上估价原则与估价要求是有区别的?合法原则、房地结合原则、最高最佳使用原则、估价时点原则和替代原则从理论上说,估价原则与估价要求有区别,估价原则反映的是房地产价格运动内在的规律,而独立、科学、客观、公正的总要求及以依法估价等,是社会对房地产估价者提出的要求,是估价的前提条件。8、什么是资本化率?资本化率有哪些种类?求取资本化率的基本方法有哪些?资本化率(capitalizationrate)是将房地产的净收益转换成价值的比率。主要有三种:综合资本化率,建筑物资本化率和土地资本化率。求取资本化率的方法主有:(1)市场提取法;(2)安全利率...

1、当您付费下载文档后,您只拥有了使用权限,并不意味着购买了版权,文档只能用于自身使用,不得用于其他商业用途(如 [转卖]进行直接盈利或[编辑后售卖]进行间接盈利)。
2、本站所有内容均由合作方或网友上传,本站不对文档的完整性、权威性及其观点立场正确性做任何保证或承诺!文档内容仅供研究参考,付费前请自行鉴别。
3、如文档内容存在违规,或者侵犯商业秘密、侵犯著作权等,请点击“违规举报”。

碎片内容

《房地产估价》复习题及答案

确认删除?
VIP
微信客服
  • 扫码咨询
会员Q群
  • 会员专属群点击这里加入QQ群
客服邮箱
回到顶部