电脑桌面
添加小米粒文库到电脑桌面
安装后可以在桌面快捷访问

HL线切割使用说明书VIP免费

HL线切割使用说明书_第1页
1/37
HL线切割使用说明书_第2页
2/37
HL线切割使用说明书_第3页
3/37
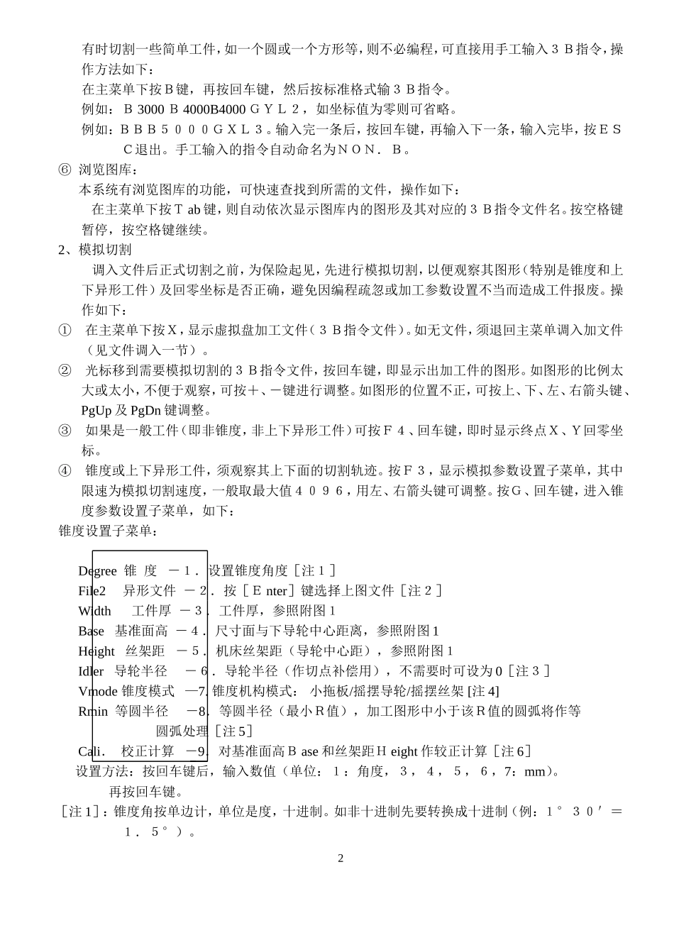
HL线切割控制编程系统说明书第四版作者:邓浩林《HL线切割控制编程系统》、《Towedm线切割编程系统》、《HL线切割控制卡》、《HL线切割控制卡产品设计》和《HL商标》分别取得中华人民共和国国家知识产权局发明专利、中华人民共和国国家版权局著作权和国家工商行政管理总局商标登记。任何单位或个人未经许可,均不得进行复制、翻版,或部分复制、翻版专利登记保护的内容。任何单位或个人销售或者使用复制、翻版或假冒HL产品,都将会受到法律的制裁。中华人民共和国国家版权号:2004SR06657中华人民共和国国家知识产权专利号:ZL200320116897.1一、系统简介:HL系统是目前国内最广受欢迎的线切割机床控制系统之一,它的强大功能、高可靠性和高稳定性已得到行内广泛认同。HL-PCI版本将原HL卡的ISA接口改进为更先进的PCI接口,因为PCI接口的先进特性,使得HL-PCI卡的总线部份与机床控制部分能更好地分隔,从而进一步提高HL系统的抗干扰能力和稳定性。而且安装接线更加简单、明了,维修方便。HL-PCI卡对电脑配置的要求不高,而且兼容性比ISA卡更好。不需硬盘、软盘也能启动运行。二、主要功能:1、一控多功能,可在一部电脑上同时控制多达四部机床切割不同的工件,并可一边加工一边编程。2、锥度加工采用四轴/五轴联动控制技术。上下异形和简单输入角度两种锥度加工方式,使锥度加工变得快捷、容易。可作变锥及等圆弧加工。3、模拟加工,可快速显示加工轨迹特别是锥度及上下异形工件的上下面加工轨迹,并显示终点坐标结果。4、实时显示加工图形进程,通过切换画面,可同时监视四台机床的加工状态,并显示相对坐标X、Y、J和绝对坐标X、Y、U、V等变化数值。5、断电保护,如加工过程中突然断电,复电后,自动恢复各台机床的加工状态。系统内储存的文件可长期保留。6、可对基准面和丝架距作精确的校正计算,对导轮切点偏移作U向和V向的补偿,从而提高锥度加工的精度,大锥度切割的精度大大优于同类软件。7、浏览图库,可快速查找所需的文件。8、钼丝偏移补偿(无须加过渡圆),加工比例调整,坐标变换,循环加工,步进电机限速,自动短路回退等多种功能。9、可从任意段开始加工,到任意段结束。可正向/逆向加工。10、可随时设置(或取消)加完工当段指令后暂停。11、暂停、结束、短路自动回退及长时间短路(1分钟)报警。12、可将AUTOCAD的DXF格式及ISOG格式作数据转换。13、系统接入客户的网络系统、可在网络系统中进行数据交换和监视各加工进程(选项)。14、加工插补半径最大可达1000米。15、机床加工工时自动积累,便于生产管理。16、机床加光栅尺后,可实现闭环控制。三、操作使用:上电后,电脑即可快速进入本系统,选择1.RUN运行,按回车键即进入主菜单。在主菜单下,可移动光标或按相应菜单上红色的字母键进行相应的作业。1、文件调入:切割工件之前,都必须把该工件的3B指令文件调入虚拟盘加工文件区。所谓虚拟盘加工文件区,实际上是加工指令暂时存放区。操作如下:首先,在主菜单下按F键,然后再根据调入途径分别作下列操作:①从图库WS-C调入:按回车键,光标移到所需文件,按回车键、按ESC退出。注:图库WS-C是系统存放文件的地方,最多可存放约300个文件。更换集成度更高的存储集成块可扩充至约1200个文件。存入图库的文件长期保留,存放在虚拟盘的文件在关机或按复位键后自动清除。②从硬盘调入:按F4、再按D,把光标移到所需文件,按F3,把光标移到虚拟盘,按回车,再按ESC退出。③从软盘调入:按F4,插入软盘,按A,把光标移到所需文件,按F3,把光标移到虚拟盘,按回车键,再按ESC退出。注:运用F3键可以使文件在图库、硬盘、软盘三者之间互相转存。本系统不用硬盘、软盘,单用图库WS-C也能正常工作。④修改3B指令:有时需临时修改某段3B指令。操作方法如下:在主菜单下,按F键,光标移到需修改的3B文件,按回车键,显示3B指令,按INSERT键后,用上、下、左、右箭头键、PgUp及PgDn键即可对3B指令进行检查和修改,修改完毕,按ESC退出。⑤手工输入3B...

1、当您付费下载文档后,您只拥有了使用权限,并不意味着购买了版权,文档只能用于自身使用,不得用于其他商业用途(如 [转卖]进行直接盈利或[编辑后售卖]进行间接盈利)。
2、本站所有内容均由合作方或网友上传,本站不对文档的完整性、权威性及其观点立场正确性做任何保证或承诺!文档内容仅供研究参考,付费前请自行鉴别。
3、如文档内容存在违规,或者侵犯商业秘密、侵犯著作权等,请点击“违规举报”。

碎片内容

HL线切割使用说明书

确认删除?
VIP
微信客服
  • 扫码咨询
会员Q群
  • 会员专属群点击这里加入QQ群
客服邮箱
回到顶部