电脑桌面
添加小米粒文库到电脑桌面
安装后可以在桌面快捷访问

印刷厂VOCs有害气体治理方案VIP免费

印刷厂VOCs有害气体治理方案_第1页
1/5
印刷厂VOCs有害气体治理方案_第2页
2/5
印刷厂VOCs有害气体治理方案_第3页
3/5
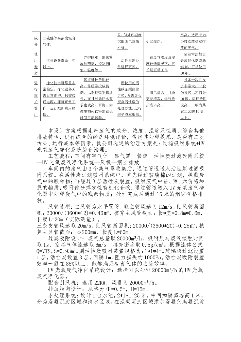
印刷厂有害气体治理设计方案一、工程概括印刷厂在印刷过程中采用油墨、甲苯、二甲苯、汽油、酒精等有机溶剂,尤其是印品干燥过程中油墨所散发的挥发性组分的总含量占70%-80%,会有大量乙醇、乙酸乙酯、乙酸丁酯、乙酸丙酯以及甲苯、二甲苯等有机气体挥发排放。这些气体在生产环境中以挥发气体状态存在,不仅污染大气,还会通过呼吸道进入人体,极易积蓄于神经系统和造血系统,从而造成中毒。以上污染物质均属控制排放的污染物。这些废气如果不经过处理而直接排放将对周围的环境空气质量产生明显的不利影响,为落实国家有关政策,改善厂区周围环境,减少对大气环境的污染。我公司为其生产工序所产生的废气进行治理方案设计。二、设计依据1、印刷厂实地收集的原始资料。2、《中华人民共和国环境保护法》3、《工业场所有害因素职业接触限值》(GBZ2-2002)4、《大气污染物综合排放标准》GB16297-19965、《恶臭污染物排放标准》(GB14554-93)6、《工业管道工程施工及验收规范》GBJ235-827、《通风与空调工程施工及验收规范》GBJ243-828、《建筑安装工程质量检验评定标准》通用机械设备安装工程TJ305—759、《低压、配电装臵及线路设计规范》GBJ54-8310、《通用用电设备配电规范》GBJ50055-93三、工程设计原则、设计目标1、工程设计原则:符合国家环境保护法有关标准规定采用成熟可靠、技术先进的工艺,在保证废气排放达标的前提下,尽可能减少投资、降低成本,外购设备选用国内知名品牌的优良产品,非标设备应符合国家或行业相关规范、并保证性能稳定、外表美观,设备应采用必要的防腐措,延长使用寿命。2.工程设计目标整体设计优化、合理、简洁、美观。治理系统持续稳定运行、操作简便、设备完好率高、故障率低、能耗低、物耗少、运行费用少、管理成本低、劳动强度低、操作环境好。四、工程设计范围1.有机废气处理工艺流程的选择和设计。2.有机废气处理系统工艺平面布置设计。3.有机废气处理系统设备的选型。4.工程设备的运输、安装、调试及操作人员的培训。5.管网、电器、自控的设计与安装。6.有机废气处理系统工程投资概算。五、设计条件1.废气量1.1经生产方提供生产情况可知该印刷厂生产线有3个VOCs排放点,已收集并引到车间顶部,VOCs废气排放量为17350m/h³。1.2综上所诉,设计处理风量为20000m/h³的废气处理设施一套。2.污染物参数及标准六、工艺设计有机废气的处理方法一般有两类:回收技术和销毁技术。回收技术是通过物理的方法,改变温度、压力或采用选择性吸附剂和选择性渗透膜等方法来富集分离有机污染物的方法,主要包括吸附技术、吸收技术、冷凝技术及膜分离技术等。销毁技术是通过化学或生化反应,用热、光、催化剂或微生物等将有机化合物转变为二氧化碳和水等的方法,主要包括高温焚烧、催化燃烧、生物氧化、低温等离子体破坏和多相(光)催化氧化技术等。VOCs处理技术对比表多相混合催化氧化法生物分解法活性炭吸附法等离子法燃烧法VOC净化技术原理通过高能紫外线激发催化剂产生的超强氧化活性自由基,将污染物质彻底分解氧化生成无害物质,如水和二氧化碳等。利用循环水流,将VOC气体中污染物质溶入水中,再由水中培养床培养出微生物,将水中的污染物质降解为低害物质。利用活性炭内部孔隙结构发达,有巨大比表面积原理,来吸附通过活性炭塔的VOC废气分子。利用高压电极发射离子及电子,破坏VOC分子结构的原理,轰击废气中VOC分子,从而裂解VOC分子,达到脱臭净化的目的。废气中污染物质在贵金属催化剂作用下燃烧或直接燃烧生成无害或低的污染物的方式。净化效率VOC去除效果可达90%以上,能长时间稳定运行,不受外界温度等因素影响。微生物活性好时除VOC可达70%,微生物活性降低,净化VOC效率亦大大降低,净化效果极不稳定。初期净化效率可达65%,但极易饱和,通常数日即失效,需要经常更换。适合低浓度的恶臭气体净化,正常运行情况下净化效率可达80%左右。适用于中高浓度废气,处理效率可达90%以上,催化剂容易失活。处理气体能处理氨、硫化氢、甲硫醇、甲硫醚、苯、苯乙烯、二硫化碳、三甲胺、二甲基需要培养专门微生物处理一种或几种性质...

1、当您付费下载文档后,您只拥有了使用权限,并不意味着购买了版权,文档只能用于自身使用,不得用于其他商业用途(如 [转卖]进行直接盈利或[编辑后售卖]进行间接盈利)。
2、本站所有内容均由合作方或网友上传,本站不对文档的完整性、权威性及其观点立场正确性做任何保证或承诺!文档内容仅供研究参考,付费前请自行鉴别。
3、如文档内容存在违规,或者侵犯商业秘密、侵犯著作权等,请点击“违规举报”。

碎片内容

印刷厂VOCs有害气体治理方案

您可能关注的文档

确认删除?
VIP
微信客服
  • 扫码咨询
会员Q群
  • 会员专属群点击这里加入QQ群
客服邮箱
回到顶部