电脑桌面
添加小米粒文库到电脑桌面
安装后可以在桌面快捷访问

公司财务会计制度VIP专享VIP免费

公司财务会计制度_第1页
1/6
公司财务会计制度_第2页
2/6
公司财务会计制度_第3页
3/6
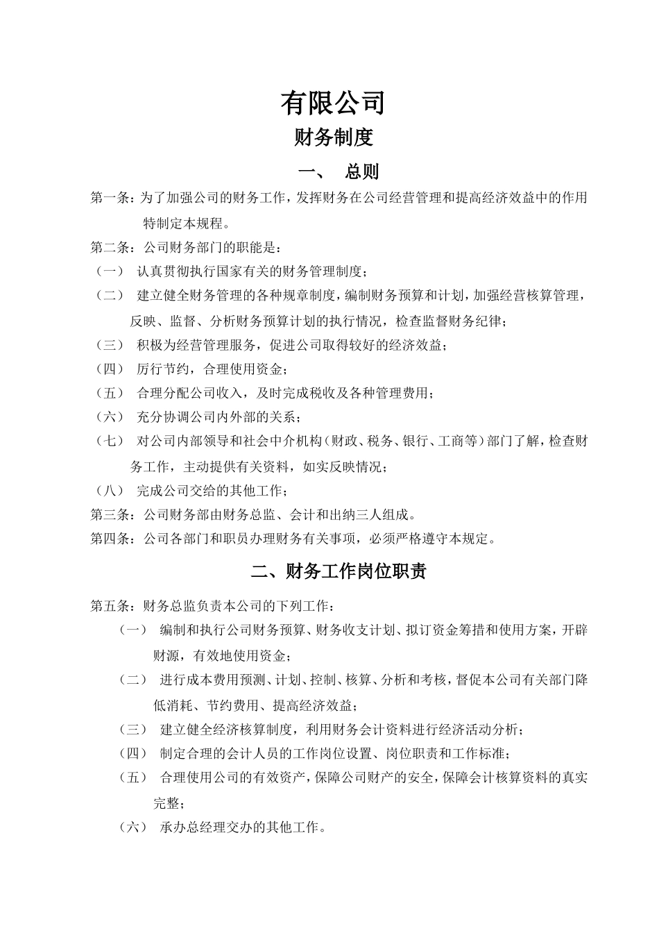
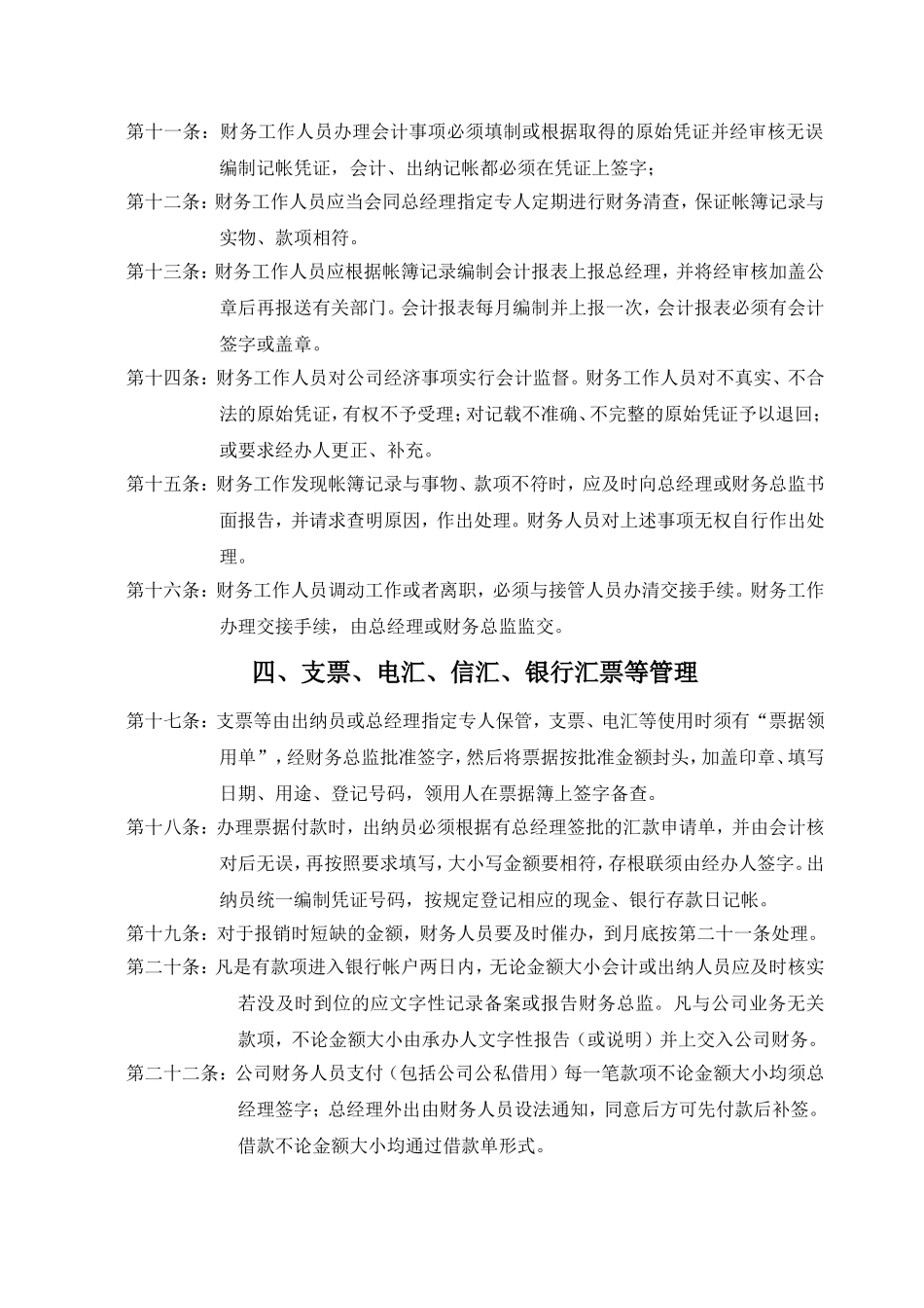
有限公司财务制度一、总则第一条:为了加强公司的财务工作,发挥财务在公司经营管理和提高经济效益中的作用特制定本规程。第二条:公司财务部门的职能是:(一)认真贯彻执行国家有关的财务管理制度;(二)建立健全财务管理的各种规章制度,编制财务预算和计划,加强经营核算管理,反映、监督、分析财务预算计划的执行情况,检查监督财务纪律;(三)积极为经营管理服务,促进公司取得较好的经济效益;(四)厉行节约,合理使用资金;(五)合理分配公司收入,及时完成税收及各种管理费用;(六)充分协调公司内外部的关系;(七)对公司内部领导和社会中介机构(财政、税务、银行、工商等)部门了解,检查财务工作,主动提供有关资料,如实反映情况;(八)完成公司交给的其他工作;第三条:公司财务部由财务总监、会计和出纳三人组成。第四条:公司各部门和职员办理财务有关事项,必须严格遵守本规定。二、财务工作岗位职责第五条:财务总监负责本公司的下列工作:(一)编制和执行公司财务预算、财务收支计划、拟订资金筹措和使用方案,开辟财源,有效地使用资金;(二)进行成本费用预测、计划、控制、核算、分析和考核,督促本公司有关部门降低消耗、节约费用、提高经济效益;(三)建立健全经济核算制度,利用财务会计资料进行经济活动分析;(四)制定合理的会计人员的工作岗位设置、岗位职责和工作标准;(五)合理使用公司的有效资产,保障公司财产的安全,保障会计核算资料的真实完整;(六)承办总经理交办的其他工作。(七)针对公司财务工作中出现问题产生的原因提出改进建议和措施;第六条:会计的主要工作职责是:(一)严格按照国家会计制度的规定进行记帐、复帐,报帐做到手续完备,数字准确,帐目清楚,按期结帐;(二)按照经济核算原则,定期检查、分析公司财务、成本和利润的执行情况,挖掘增收节支潜力,考核资金使用效果,及时向财务总监提出合理化建议,当好公司的参谋;(三)监督产品销售价格的执行;(四)严格审核报销的原始凭证,控制不合理的费用支出;(五)妥善保管会计凭证、会计帐簿、会计报表和其他资料;(六)按期完成记帐、登帐过程,及时核对总帐与明细帐,做到帐帐相符、帐实相符;(七)完成总经理或财务总监交付的其他工作。第七条:出纳的主要工作职责是:(一)认真执行现金管理制度;(二)严格执行库存现金限额,超过部分必须及时送存银行,不得坐支现金,不得以白条抵押现金;(三)建立健全现金出纳各种帐目,严格审核现金收付凭证;(四)严格支票管理制度,编制支票使用手续,一切付款须经总经理签字后方可生效;(五)积极配合银行做好对帐及公司内部员工报帐工作,配合其他会计做好各种帐务处理;(六)认真登记现金、银行存款日记帐,现金做到日清月结,银行存款余额每月同银行对帐单核对,编制好银行存款余额调节表;(七)按期编制工资表及支付员工的工资(八)完成总经理或财务总监交付的其他工作;三、财务工作管理第八条:会计核算年度自公历1月1日起至12月31日止。第九条:会计凭证、会计帐簿、会计报表和其他会计资料必须真实、准确、完整。第十条:会计报表应符合《企业会计制度》(或〈小企业会计制度〉〉的规定。第十一条:财务工作人员办理会计事项必须填制或根据取得的原始凭证并经审核无误编制记帐凭证,会计、出纳记帐都必须在凭证上签字;第十二条:财务工作人员应当会同总经理指定专人定期进行财务清查,保证帐簿记录与实物、款项相符。第十三条:财务工作人员应根据帐簿记录编制会计报表上报总经理,并将经审核加盖公章后再报送有关部门。会计报表每月编制并上报一次,会计报表必须有会计签字或盖章。第十四条:财务工作人员对公司经济事项实行会计监督。财务工作人员对不真实、不合法的原始凭证,有权不予受理;对记载不准确、不完整的原始凭证予以退回;或要求经办人更正、补充。第十五条:财务工作发现帐簿记录与事物、款项不符时,应及时向总经理或财务总监书面报告,并请求查明原因,作出处理。财务人员对上述事项无权自行作出处理。第十六条:财务工作人员调动工作或者离职,必须与接管人员办清交接...

1、当您付费下载文档后,您只拥有了使用权限,并不意味着购买了版权,文档只能用于自身使用,不得用于其他商业用途(如 [转卖]进行直接盈利或[编辑后售卖]进行间接盈利)。
2、本站所有内容均由合作方或网友上传,本站不对文档的完整性、权威性及其观点立场正确性做任何保证或承诺!文档内容仅供研究参考,付费前请自行鉴别。
3、如文档内容存在违规,或者侵犯商业秘密、侵犯著作权等,请点击“违规举报”。

碎片内容

公司财务会计制度

您可能关注的文档

确认删除?
VIP
微信客服
  • 扫码咨询
会员Q群
  • 会员专属群点击这里加入QQ群
客服邮箱
回到顶部