电脑桌面
添加小米粒文库到电脑桌面
安装后可以在桌面快捷访问

2018电大西方经济学形成性考核册答案 形考任务4VIP免费

2018电大西方经济学形成性考核册答案 形考任务4_第1页
1/5
2018电大西方经济学形成性考核册答案 形考任务4_第2页
2/5
2018电大西方经济学形成性考核册答案 形考任务4_第3页
3/5
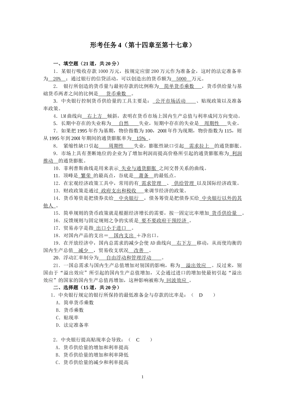
形考任务4(第十四章至第十七章)一、填空题(21道,共20分)1.某银行吸收存款1000万元,按规定应留200万元作为准备金,这时的法定准备率为20%;通过银行的信贷活动,可以创造出的货币额为5000万元。2.银行所创造的货币量与最初存款的比例称为简单货币乘数,货币供给量与基础货币两者之间的比例是货币乘数。3.中央银行控制货币供给量的工具主要是:公开市场活动、贴现政策以及准备率政策。4.LM曲线向右上方倾斜,表明在货币市场上国内生产总值与利率成同方向变动。5.长期中存在的失业称为自然失业,短期中存在的失业是周期性失业。7.如果把1995年作为基期,物价指数为100,200l年作为现期,物价指数为115,则从1995年到200l年期间的通货膨胀率为15%。8.紧缩性缺口引起周期性失业,膨胀性缺口引起需求拉上的通货膨胀。9.市场上具有垄断地位的企业为了增加利润而提高价格所引起的通货膨胀称为利润推动的通货膨胀。10.菲利普斯曲线是用来表示失业与通货膨胀之间交替关系的曲线。11.顶峰是繁荣的最高点,谷底是萧条的最低点。12.在宏观经济政策工具中,常用的有需求管理、供给管理以及国际经济政策。13.财政政策是通过政府支出和税收来调节经济的政策。14.货币筹资是把债券卖给中央银行,债务筹资是把债券买给中央银行以外的其他人。15.简单规则的货币政策就是根据经济增长的需要,按一固定比率增加货币供给量。16.反馈规则与固定规则之争的实质是要不要政府干预经济。17.贸易赤字是指出口小于进口。18.对国内产品的支出=国内支出+净出口。19.在开放经济中,国内总需求的减少会使AD曲线向右下方移动,从而使均衡的国内生产总值减少,贸易收支状况改善。20.浮动汇率制分为自由浮动和管理浮动。21.一国总需求与国内生产总值增加对别国的影响,称为溢出效应。反过来,别国由于“溢出效应”所引起的国内生产总值增加,又会通过进口的增加使最初引起“溢出效应”的国家的国内生产总值再增加,这种影响被称为回波效应。二、选择题(15道,共20分)1.中央银行规定的银行所保持的最低准备金与存款的比率是:(D)A.简单货币乘数B.货币乘数C.贴现率D.法定准备率2.中央银行提高贴现率会导致:(C)A.货币供给量的增加和利率提高B.货币供给量的增加和利率降低C.货币供给量的减少和利率提高1D.货币供给量的减少和利率降低3.在LM曲线不变的情况下,自发总支出减少会引起:(D)A.国内生产总值增加,利率上升B.国内生产总值减少,利率上升C.国内生产总值增加,利率下降D.国内生产总值减少,利率下降4.由于总需求不足而形成的失业属于:(C)A.摩擦性失业B.结构性失业C.周期性失业D.自然失业5.如果经济中发生了未预期到的通货膨胀,那么:(C)A.债务人和债权人都受益B.债务人和债权人都受损失C.债务人受益而债权人受损失D.债务人受损失而债权人受益6.供给推动的通货膨胀可以用总需求-总供给模型来说明:(C)A.在总供给不变的情况下,总需求曲线向右下方移动从而使价格水平上升B.在总供给不变的情况下,总需求曲线向右上方移动从而使价格水平上升C.在总需求不变的情况下,总供给曲线向左上方移动从而使价格水平上升D.在总需求不变的情况下,总供给曲线向右下方移动从而使价格水平上升7.认为在长期与短期中都不存在菲利蒲斯曲线所表示的失业率与通货膨胀率之间交替关系的经济学流派是:(C)A.新古典综合派B.货币主义学派C.理性预期学派D.新凯恩斯主义8.乘数一加速模型,引起经济周期的原因是:(A)A.投资的变动B.边际消费倾向的变动C.平均消费倾向的变动D.政府支出的变动9.宏观经济政策的目标是:(C)A.经济中没有失业B.通货膨胀率为零C.充分就业、物价稳定、减少经济波动和实现经济增长D.充分就业、物价稳定、经济增长,分配平等210.在西方国家,运用货币政策调节经济的是:(A)A.中央银行B.商业银行C.财政部D.金融中介机构11.当经济中存在通货膨胀时,应该采取的财政政策工具是:(B)A.减少政府支出和减少税收B.减少政府支出和增加税收C.增加政府支出和减少税收D.增加政府支出和增加税收12.货币主义货币政策的...

1、当您付费下载文档后,您只拥有了使用权限,并不意味着购买了版权,文档只能用于自身使用,不得用于其他商业用途(如 [转卖]进行直接盈利或[编辑后售卖]进行间接盈利)。
2、本站所有内容均由合作方或网友上传,本站不对文档的完整性、权威性及其观点立场正确性做任何保证或承诺!文档内容仅供研究参考,付费前请自行鉴别。
3、如文档内容存在违规,或者侵犯商业秘密、侵犯著作权等,请点击“违规举报”。

碎片内容

2018电大西方经济学形成性考核册答案 形考任务4

学海无涯书城+ 关注
实名认证
内容提供者

热爱教育事业,爱好互联网行业

确认删除?
VIP
微信客服
  • 扫码咨询
会员Q群
  • 会员专属群点击这里加入QQ群
客服邮箱
回到顶部