电脑桌面
添加小米粒文库到电脑桌面
安装后可以在桌面快捷访问

公司差旅及业务招待管理规定VIP免费

公司差旅及业务招待管理规定_第1页
1/7
公司差旅及业务招待管理规定_第2页
2/7
公司差旅及业务招待管理规定_第3页
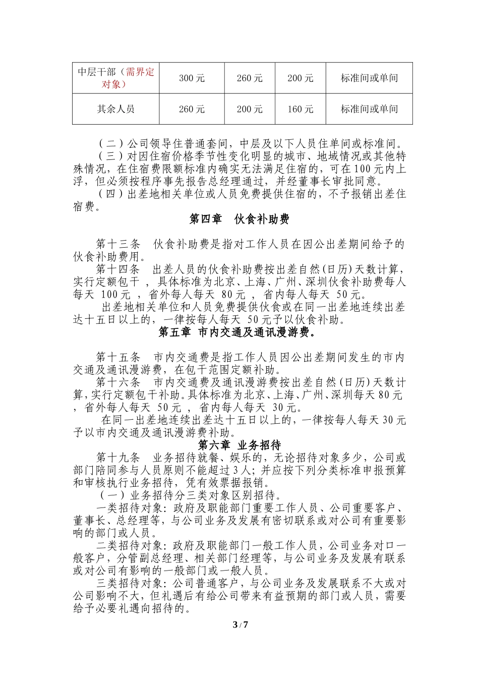
3/7
公司差旅及业务招待管理规定第一章总则第一条为加强和规范经营公司差旅费管理,推进厉行节约反对浪费,进一步控制和压缩差旅费用的支出,特制定本规定。第二条本办法适用于公司各部门及公司员工。第三条出差是指公司人员因公临时到常驻地以外地区履行公务的行为;差旅费系出差所发生的城市间交通费、住宿费、伙食补助费和市内交通及通讯漫游费。业务招待是指出差期间因业务需要,对与公司业务有紧密关联的人员或部门给予必要的餐饮、娱乐或礼品待遇的事务;业务招待费系进行业务招待所发生的餐饮、娱乐、礼品费用。城市间交通费和住宿费在规定标准内凭有效票据报销,伙食补助费和市内交通费实行定额包干;业务招待费规定标准内凭有效票据报销,娱乐、礼品费按批准额分次定额包干。第四条出差必须按规定报经单位有关领导批准,从严控制出差人数和天数;严格差旅费预算管理,控制差旅费支出规模;严禁无实质内容、无明确公务目的的差旅活动,严禁以任何出差名义和方式变相旅游。本着态度热忱积极,费用从简,可招待可不招待的一律不招待,可发生可不发生的费用一律不发生及餐饮、娱乐、礼品不可同时发生的原则,从严控制业务招待的次数、人员和数额。每次业务招待的方式、人员及额度都必须事先由部门负责人向总经理报告,经总经理初核通过后,报董事长终审同意后,方可按董事长确定的意见实施,否则,不予认可和报销。第五条出差人员必须事先填写《出差申请单》,注明出差地点、事由、天数、所需资金,经部门负责人审核、分管领导及总经理批准后方可借款出差。原则是差额非足借支,前账不清结,后账不借出。业务招待必须由部门负责人填写《业务招待审批单》,注明招待的时间、地点、原因、对象、人数、方式、与公司业务的关联、预算费用,报总经理初核通过后,报董事长终审。第六条《出差申请单》、《业务招待审批单》是费用报销的必备凭证。出差在外,因特殊情况临时需要延长出差时间或临时决定招待的,均必须按相应程序通讯报告得到批准后方可实施,且在报销前按相应程序补办《出差申请单》、《业务招待审批单》后方可报销相补贴应费用。否则,其相应费用不予报销补贴。第七条员工出差完毕后应立即返回公司,并于3日内凭相关票据到财务部办理费用报销、差旅补贴等手续。第二章城市间交通费第八条城市间交通费是指工作人员因公到常驻地以外地区出1/7差乘坐火车、轮船、飞机等交通工具所发生的费用。第九条到出差目的地有多种交通工具可选择时,出差人员在不影响公务、确保安全的前提下,应当选乘经济便捷的交通工具。第十条出差人员要按照规定等级乘坐交通工具,凭据报销城市间交通费。未按规定等级乘坐交通工具的,超出部分费用自理。(一)出差人员乘坐交通工具的等级见下表:级别火车(含高铁、动车)轮船飞机其他交通工具(不含出租车)公司领导(这里需界定对象)软席(软座、软卧)二等舱公务舱凭据报销中层(部门负责人及其余人员硬席(硬座、硬卧)三等舱普通舱(经济舱)凭据报销(二)出差人员乘坐飞机、火车软卧的要从严控制,出差路途较远或出差任务紧急的,经董事长批准方可乘坐飞机或火车软卧。(三)乘坐火车,从当日晚8时至次日晨7时乘车6小时以上的,或连续乘车超过12小时的,可按规定等级购买同席卧铺票;从当日晚8时至次日晨7时乘车6小时以下的,或连续乘车未超过12小时的,可按规定等级购买同席座位票。(四)乘坐飞机,往返机场的专线客车费用和航空旅客人身意外伤害保险费(限每人每次一份),凭据报销。(五)公司配备出差交通工具的,不予报销城市间交通费。第三章住宿费第十一条住宿费是指工作人员因公出差期间入住宾馆(包括饭店、招待所)发生的房租费用。第十二条出差人员应当在职务级别对应的住宿费标准限额内,选择安全、经济、便捷的宾馆住宿。(一)出差人员住宿标准见下表:级别省会城市、直辖市及特区城市标准地市州市(县)公司领导(需界定对象)360元300元260元普通套间或商务间2/7中层干部(需界定对象)300元260元200元标准间或单间其余人员260元200元160元标准间或单间(二)公司领导住普通套间,中层及以下人员住单间或标准间。(三)对因住...

1、当您付费下载文档后,您只拥有了使用权限,并不意味着购买了版权,文档只能用于自身使用,不得用于其他商业用途(如 [转卖]进行直接盈利或[编辑后售卖]进行间接盈利)。
2、本站所有内容均由合作方或网友上传,本站不对文档的完整性、权威性及其观点立场正确性做任何保证或承诺!文档内容仅供研究参考,付费前请自行鉴别。
3、如文档内容存在违规,或者侵犯商业秘密、侵犯著作权等,请点击“违规举报”。

碎片内容

公司差旅及业务招待管理规定

确认删除?
VIP
微信客服
  • 扫码咨询
会员Q群
  • 会员专属群点击这里加入QQ群
客服邮箱
回到顶部