电脑桌面
添加小米粒文库到电脑桌面
安装后可以在桌面快捷访问

中级财务会计VIP免费

中级财务会计_第1页
1/18
中级财务会计_第2页
2/18
中级财务会计_第3页
3/18
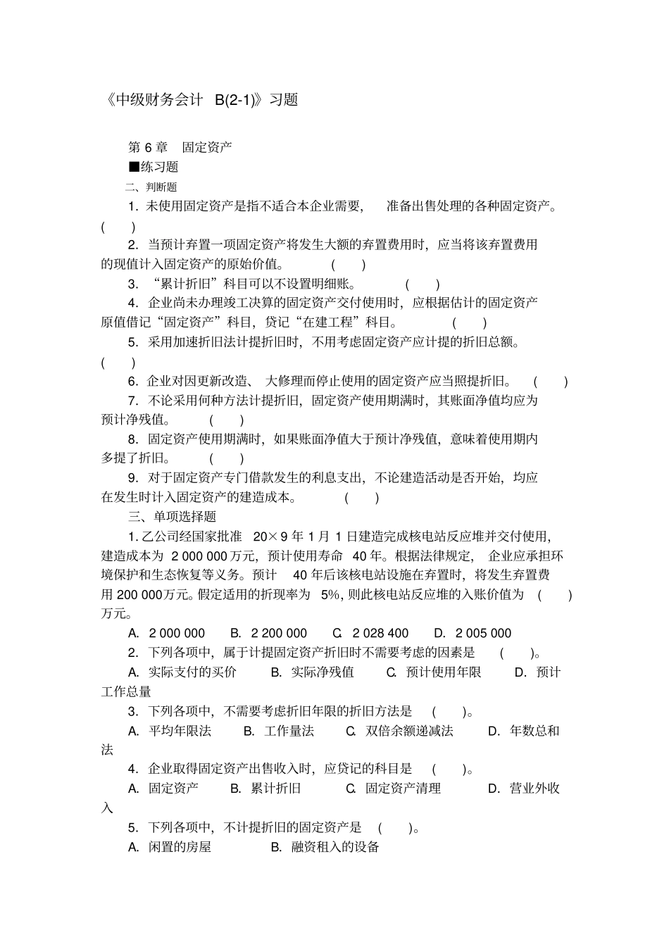
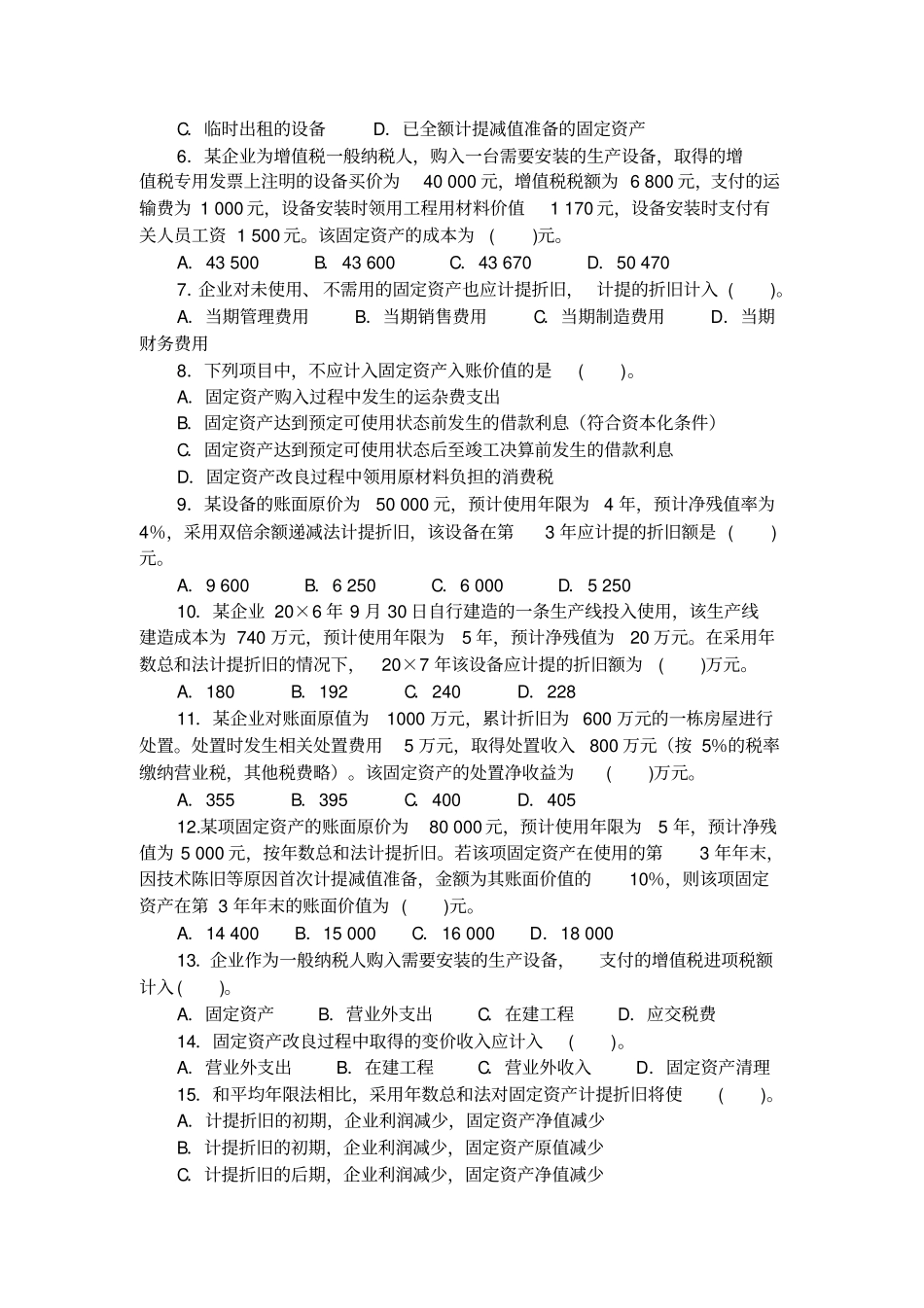
《中级财务会计B(2-1)》习题第6章固定资产■练习题二、判断题1.未使用固定资产是指不适合本企业需要,准备出售处理的各种固定资产。()2.当预计弃置一项固定资产将发生大额的弃置费用时,应当将该弃置费用的现值计入固定资产的原始价值。()3.“累计折旧”科目可以不设置明细账。()4.企业尚未办理竣工决算的固定资产交付使用时,应根据估计的固定资产原值借记“固定资产”科目,贷记“在建工程”科目。()5.采用加速折旧法计提折旧时,不用考虑固定资产应计提的折旧总额。()6.企业对因更新改造、大修理而停止使用的固定资产应当照提折旧。()7.不论采用何种方法计提折旧,固定资产使用期满时,其账面净值均应为预计净残值。()8.固定资产使用期满时,如果账面净值大于预计净残值,意味着使用期内多提了折旧。()9.对于固定资产专门借款发生的利息支出,不论建造活动是否开始,均应在发生时计入固定资产的建造成本。()三、单项选择题1.乙公司经国家批准20×9年1月1日建造完成核电站反应堆并交付使用,建造成本为2000000万元,预计使用寿命40年。根据法律规定,企业应承担环境保护和生态恢复等义务。预计40年后该核电站设施在弃置时,将发生弃置费用200000万元。假定适用的折现率为5%,则此核电站反应堆的入账价值为()万元。A.2000000B.2200000C.2028400D.20050002.下列各项中,属于计提固定资产折旧时不需要考虑的因素是()。A.实际支付的买价B.实际净残值C.预计使用年限D.预计工作总量3.下列各项中,不需要考虑折旧年限的折旧方法是()。A.平均年限法B.工作量法C.双倍余额递减法D.年数总和法4.企业取得固定资产出售收入时,应贷记的科目是()。A.固定资产B.累计折旧C.固定资产清理D.营业外收入5.下列各项中,不计提折旧的固定资产是()。A.闲置的房屋B.融资租入的设备C.临时出租的设备D.已全额计提减值准备的固定资产6.某企业为增值税一般纳税人,购入一台需要安装的生产设备,取得的增值税专用发票上注明的设备买价为40000元,增值税税额为6800元,支付的运输费为1000元,设备安装时领用工程用材料价值1170元,设备安装时支付有关人员工资1500元。该固定资产的成本为()元。A.43500B.43600C.43670D.504707.企业对未使用、不需用的固定资产也应计提折旧,计提的折旧计入()。A.当期管理费用B.当期销售费用C.当期制造费用D.当期财务费用8.下列项目中,不应计入固定资产入账价值的是()。A.固定资产购入过程中发生的运杂费支出B.固定资产达到预定可使用状态前发生的借款利息(符合资本化条件)C.固定资产达到预定可使用状态后至竣工决算前发生的借款利息D.固定资产改良过程中领用原材料负担的消费税9.某设备的账面原价为50000元,预计使用年限为4年,预计净残值率为4%,采用双倍余额递减法计提折旧,该设备在第3年应计提的折旧额是()元。A.9600B.6250C.6000D.525010.某企业20×6年9月30日自行建造的一条生产线投入使用,该生产线建造成本为740万元,预计使用年限为5年,预计净残值为20万元。在采用年数总和法计提折旧的情况下,20×7年该设备应计提的折旧额为()万元。A.180B.192C.240D.22811.某企业对账面原值为1000万元,累计折旧为600万元的一栋房屋进行处置。处置时发生相关处置费用5万元,取得处置收入800万元(按5%的税率缴纳营业税,其他税费略)。该固定资产的处置净收益为()万元。A.355B.395C.400D.40512.某项固定资产的账面原价为80000元,预计使用年限为5年,预计净残值为5000元,按年数总和法计提折旧。若该项固定资产在使用的第3年年末,因技术陈旧等原因首次计提减值准备,金额为其账面价值的10%,则该项固定资产在第3年年末的账面价值为()元。A.14400B.15000C.16000D.1800013.企业作为一般纳税人购入需要安装的生产设备,支付的增值税进项税额计入()。A.固定资产B.营业外支出C.在建工程D.应交税费14.固定资产改良过程中取得的变价收入应计入()。A.营业外支出B.在建工程C.营业外收入D.固定资产清理15.和平均年限法相比,采用年数总和法对固定资产计提折旧将使()。A.计提折旧的初期,企业利润减...

1、当您付费下载文档后,您只拥有了使用权限,并不意味着购买了版权,文档只能用于自身使用,不得用于其他商业用途(如 [转卖]进行直接盈利或[编辑后售卖]进行间接盈利)。
2、本站所有内容均由合作方或网友上传,本站不对文档的完整性、权威性及其观点立场正确性做任何保证或承诺!文档内容仅供研究参考,付费前请自行鉴别。
3、如文档内容存在违规,或者侵犯商业秘密、侵犯著作权等,请点击“违规举报”。

碎片内容

中级财务会计

您可能关注的文档

确认删除?
VIP
微信客服
  • 扫码咨询
会员Q群
  • 会员专属群点击这里加入QQ群
客服邮箱
回到顶部