电脑桌面
添加小米粒文库到电脑桌面
安装后可以在桌面快捷访问

主体结构验收VIP免费

主体结构验收_第1页
1/18
主体结构验收_第2页
2/18
主体结构验收_第3页
3/18
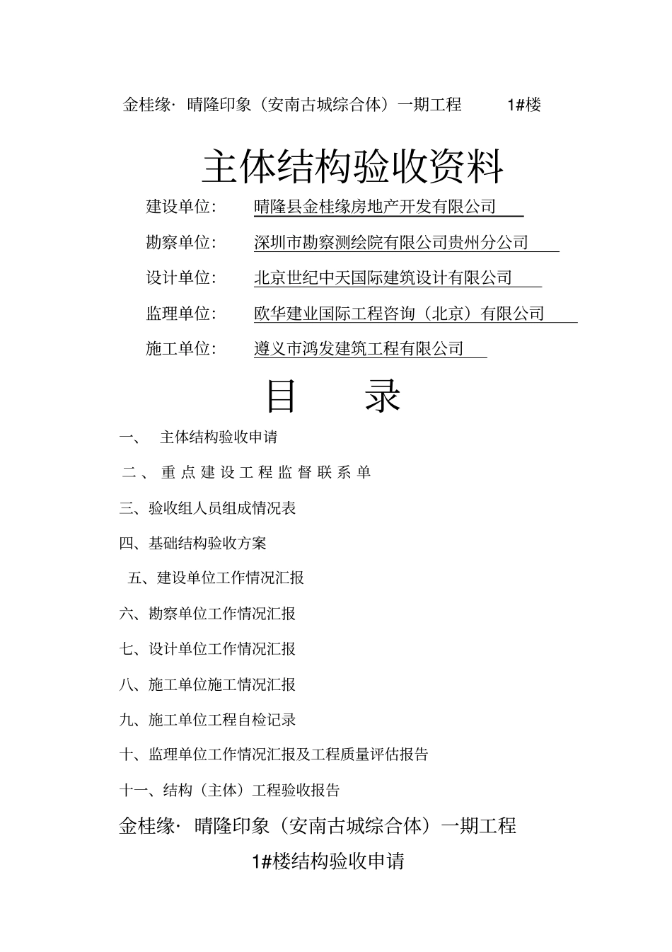
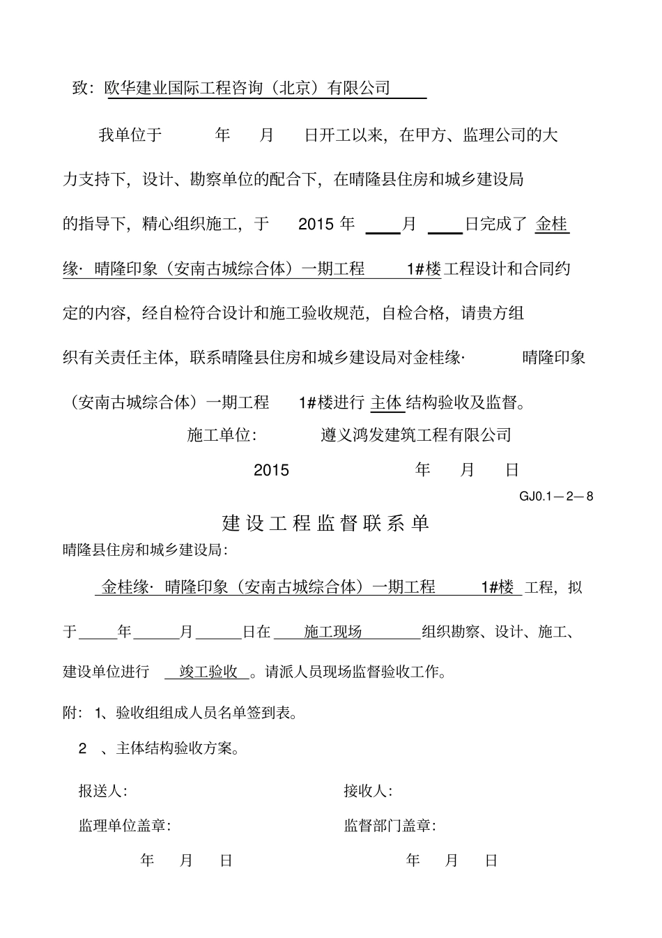
金桂缘·晴隆印象(安南古城综合体)一期工程1#楼主体结构验收资料建设单位:晴隆县金桂缘房地产开发有限公司勘察单位:深圳市勘察测绘院有限公司贵州分公司设计单位:北京世纪中天国际建筑设计有限公司监理单位:欧华建业国际工程咨询(北京)有限公司施工单位:遵义市鸿发建筑工程有限公司目录一、主体结构验收申请二、重点建设工程监督联系单三、验收组人员组成情况表四、基础结构验收方案五、建设单位工作情况汇报六、勘察单位工作情况汇报七、设计单位工作情况汇报八、施工单位施工情况汇报九、施工单位工程自检记录十、监理单位工作情况汇报及工程质量评估报告十一、结构(主体)工程验收报告金桂缘·晴隆印象(安南古城综合体)一期工程1#楼结构验收申请致:欧华建业国际工程咨询(北京)有限公司我单位于年月日开工以来,在甲方、监理公司的大力支持下,设计、勘察单位的配合下,在晴隆县住房和城乡建设局的指导下,精心组织施工,于2015年月日完成了金桂缘·晴隆印象(安南古城综合体)一期工程1#楼工程设计和合同约定的内容,经自检符合设计和施工验收规范,自检合格,请贵方组织有关责任主体,联系晴隆县住房和城乡建设局对金桂缘·晴隆印象(安南古城综合体)一期工程1#楼进行主体结构验收及监督。施工单位:遵义鸿发建筑工程有限公司2015年月日GJ0.1—2—8建设工程监督联系单晴隆县住房和城乡建设局:金桂缘·晴隆印象(安南古城综合体)一期工程1#楼工程,拟于年月日在施工现场组织勘察、设计、施工、建设单位进行竣工验收。请派人员现场监督验收工作。附:1、验收组组成人员名单签到表。2、主体结构验收方案。报送人:接收人:监理单位盖章:监督部门盖章:年月日年月日注:单位工程中的基础结构施工、基础及主体结构验收、防水地面蓄水试验及屋面淋雨试验前均应向质量监督中心报送监督联系单,以便及时监督。金桂缘·晴隆印象(安南古城综合体)一期工程1#楼主体结构分部工程验收方案遵义鸿发建筑工程有限公司工程概况:(略)一、验收时间:本次验收时间定于2015年月日二、验收依据:1、《中华人民共和国建筑法》及《工程建设标准强制性条文》。2、《建筑工程施工质量验收统一标准》GB50300-2001。3、《混凝土结构工程质量验收规范》GB50204-2002。4、《砌体工程质量验收规范》GB50203-2002。5、《建筑工程文件归档整理规范》GB/T50203-2001。6、本工程施工设计图纸,设计变更及图纸会审纪要。三、验收程序内容:(1)会议由欧华建业国际工程咨询(北京)有限公司总监主持。第一项:请与会人员签到。第二项:主持人宣读参加此次结构验收的单位及人员名单。第三项:建设单位介绍金桂缘·晴隆印象(安南古城综合体)一期工程1#楼建设工程概况。第四项:勘察单位介绍本工程主体结构验收质量检查报告。第五项:设计单位介绍主体结构分部工程结构验收质量检查报告。第六项:监理单位宣读主体结构工程质量评估报告。第七项:施工单位汇报主体结构工程施工情况。第八项:分组进行现场工程质量验收和工程质量控制资料核查。第九项:各组组长汇报验收意见,主持人统一验收意见。第十项:形成验收会议意见,各方签字。第十一项:监督单位发表监督意见。(2)验收内容:针对金桂缘·晴隆印象(安南古城综合体)一期工程1#楼工程,主体分部结构工程,进行工程质量控制资料核查和观感质量检查及实测实量检查。1、质量控制资料核查内容:包括图纸会审、设计变更、工程定位测量、放线记录、原材料出厂合格证及进场检验报告、施工试验报告及见证检测报告、隐蔽工程验收记录,施工记录签章是否齐全,整理是否齐全,整理是否符合规范要求。2、现场质量检查内容:主要检查砼结构是否有露筋、蜂窝、麻面、孔洞、砖砌体组砌方法的各种缺陷等。3、实测实量部分将进行砌体的垂直度、表面平整度、组砌方法、灰缝厚度、水平灰缝平直度。砼部分截面尺寸、表面平整度等检查验收。四、验收组织:1、组织形式:由建设单位、勘察单位、设计单位、监理单位及施工单位共同组成三组,第一组是工程资料审查组,第二组是观感质量检查组,第三组是实测实量检查组,由质量中心领导现场对验收工作程序和...

1、当您付费下载文档后,您只拥有了使用权限,并不意味着购买了版权,文档只能用于自身使用,不得用于其他商业用途(如 [转卖]进行直接盈利或[编辑后售卖]进行间接盈利)。
2、本站所有内容均由合作方或网友上传,本站不对文档的完整性、权威性及其观点立场正确性做任何保证或承诺!文档内容仅供研究参考,付费前请自行鉴别。
3、如文档内容存在违规,或者侵犯商业秘密、侵犯著作权等,请点击“违规举报”。

碎片内容

主体结构验收

您可能关注的文档

确认删除?
VIP
微信客服
  • 扫码咨询
会员Q群
  • 会员专属群点击这里加入QQ群
客服邮箱
回到顶部