电脑桌面
添加小米粒文库到电脑桌面
安装后可以在桌面快捷访问

会计学第二章作业答案VIP免费

会计学第二章作业答案_第1页
1/6
会计学第二章作业答案_第2页
2/6
会计学第二章作业答案_第3页
3/6
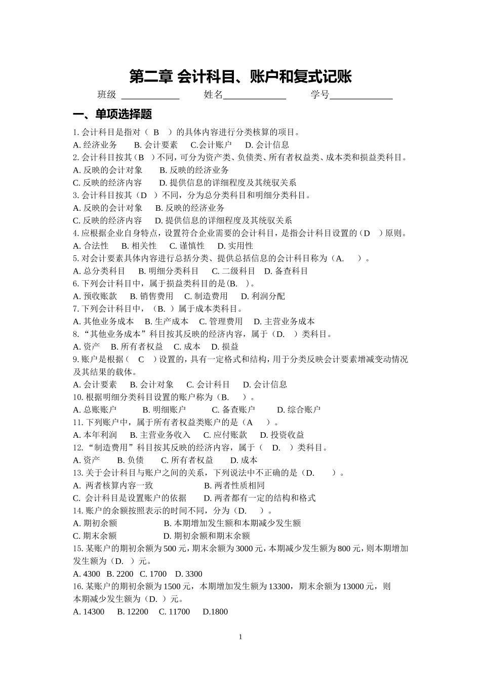
第二章会计科目、账户和复式记账班级姓名学号一、单项选择题1.会计科目是指对(B)的具体内容进行分类核算的项目。A.经济业务B.会计要素C.会计账户D.会计信息2.会计科目按其(B)不同,可分为资产类、负债类、所有者权益类、成本类和损益类科目。A.反映的会计对象B.反映的经济业务C.反映的经济内容D.提供信息的详细程度及其统驭关系3.会计科目按其(D)不同,分为总分类科目和明细分类科目。A.反映的会计对象B.反映的经济业务C.反映的经济内容D.提供信息的详细程度及其统驭关系4.应根据企业自身特点,设置符合企业需要的会计科目,是指会计科目设置的(D)原则。A.合法性B.相关性C.谨慎性D.实用性5.对会计要素具体内容进行总括分类、提供总括信息的会计科目称为(A.)。A.总分类科目B.明细分类科目C.二级科目D.备查科目6.下列会计科目中,属于损益类科目的是(B.)。A.预收账款B.销售费用C.制造费用D.利润分配7.下列会计科目中,(B.)属于成本类科目。A.其他业务成本B.生产成本C.管理费用D.主营业务成本8.“其他业务成本”科目按其反映的经济内容,属于(D.)类科目。A.资产B.所有者权益C.成本D.损益9.账户是根据(C)设置的,具有一定格式和结构,用于分类反映会计要素增减变动情况及其结果的载体。A.会计要素B.会计对象C.会计科目D.会计信息10.根据明细分类科目设置的账户称为(B.)。A.总账账户B.明细账户C.备查账户D.综合账户11.下列账户中,属于所有者权益类账户的是(A)。A.本年利润B.主营业务收入C.应付账款D.投资收益12.“制造费用”科目按其反映的经济内容,属于(D.)类科目。A.资产B.负债C.所有者权益D.成本13.关于会计科目与账户之间的关系,下列说法中不正确的是(D.)。A.两者核算内容一致B.两者性质相同C.会计科目是设置账户的依据D.两者都有一定的结构和格式14.账户的余额按照表示的时间不同,分为(D.)。A.期初余额B.本期增加发生额和本期减少发生额C.期末余额D.期初余额和期末余额15.某账户的期初余额为500元,期末余额为3000元,本期减少发生额为800元,则本期增加发生额为(D.)元。A.4300B.2200C.1700D.330016.某账户的期初余额为1500元,本期增加发生额为13300,期末余额为13000元,则本期减少发生额为(D.)元。A.14300B.12200C.11700D.1800117.下列会计科目中,反映非流动负债的是(C.)。A.应付账款B.应付职工薪酬C.应付债券D.短期借款18.“资本公积”科目按其反映的经济内容,属于(C.)类科目。A.资产B.负债C.所有者权益D.成本19.“主营业务收入”科目按其所归属的会计要素,属于(D.)类科目。A.资产B.负债C.所有者权益D.损益20.对总分类科目作进一步分类、提供更详细更具体会计信息的科目称为(B.)。A.资产类科目B.明细分类科目C.负债类科目D.备查科目21.某公司“盈余公积”账户月初余额50万元,当月借方发生额8万元,当月贷方发生额20万元,则该账户当月期末余额为(D)万元。A.58B.70C.80D.6222.某企业月末在编制的试算平衡表中,全部账户的本月贷方发生额合计为360万,除银行存款外的账户本月借方发生额合计为340万,则银行存款账户的(A)。A.本月借方发生额为20万B.本月贷方发生额为20万C.本月贷方余额为20万D.本月借方余额为20万23.“应收账款”账户的期初借方余额8000元,本期贷方发生额6000元,本期借方发生额10000元,则期末余额为(B.)。A.借方4000元B.借方12000元C.贷方40000元D贷方12000元24.下列账户中,与银行存款账户记账方向相反的是(B.)。A.销售费用B.实收资本C.应收账款D.生产成本25.某公司月末编制的试算平衡表中,全部账户的本月借方发生额合计为200万元,除“长期借款”外的本月贷方发生额合计为150万元,则“长期借款”账户有(D)。A.借方余额50万元B.贷方余额50万元C.借方发生额50万元D.贷方发生额50万元26.各损益类账户于期末应结转至(C.)账户中。A.盈余公积B.资本公积C.本年利润D.利润分配27.下列关于借贷记账法的表述中,正确的是(D)。A.在借贷记账法下,“借”代表增加,“贷”代表减少B.在借贷记账法下,资产增加记借方,负债减少记贷方C.在借贷记账法下,可以利用试算平衡检查出所有记账错误D.借贷记账法是复...

1、当您付费下载文档后,您只拥有了使用权限,并不意味着购买了版权,文档只能用于自身使用,不得用于其他商业用途(如 [转卖]进行直接盈利或[编辑后售卖]进行间接盈利)。
2、本站所有内容均由合作方或网友上传,本站不对文档的完整性、权威性及其观点立场正确性做任何保证或承诺!文档内容仅供研究参考,付费前请自行鉴别。
3、如文档内容存在违规,或者侵犯商业秘密、侵犯著作权等,请点击“违规举报”。

碎片内容

会计学第二章作业答案

确认删除?
VIP
微信客服
  • 扫码咨询
会员Q群
  • 会员专属群点击这里加入QQ群
客服邮箱
回到顶部