电脑桌面
添加小米粒文库到电脑桌面
安装后可以在桌面快捷访问

(通史版)高三历史一轮复习 第二编 中国近现代史 第一板块 第八单元 中国社会主义现代化的探索—新中国时期 课时检测(二十二)社会主义现代化建设新时期 新人教版-新人教版高三全册历史试题VIP免费

(通史版)高三历史一轮复习 第二编 中国近现代史 第一板块 第八单元 中国社会主义现代化的探索—新中国时期 课时检测(二十二)社会主义现代化建设新时期 新人教版-新人教版高三全册历史试题_第1页
1/6
(通史版)高三历史一轮复习 第二编 中国近现代史 第一板块 第八单元 中国社会主义现代化的探索—新中国时期 课时检测(二十二)社会主义现代化建设新时期 新人教版-新人教版高三全册历史试题_第2页
2/6
(通史版)高三历史一轮复习 第二编 中国近现代史 第一板块 第八单元 中国社会主义现代化的探索—新中国时期 课时检测(二十二)社会主义现代化建设新时期 新人教版-新人教版高三全册历史试题_第3页
3/6
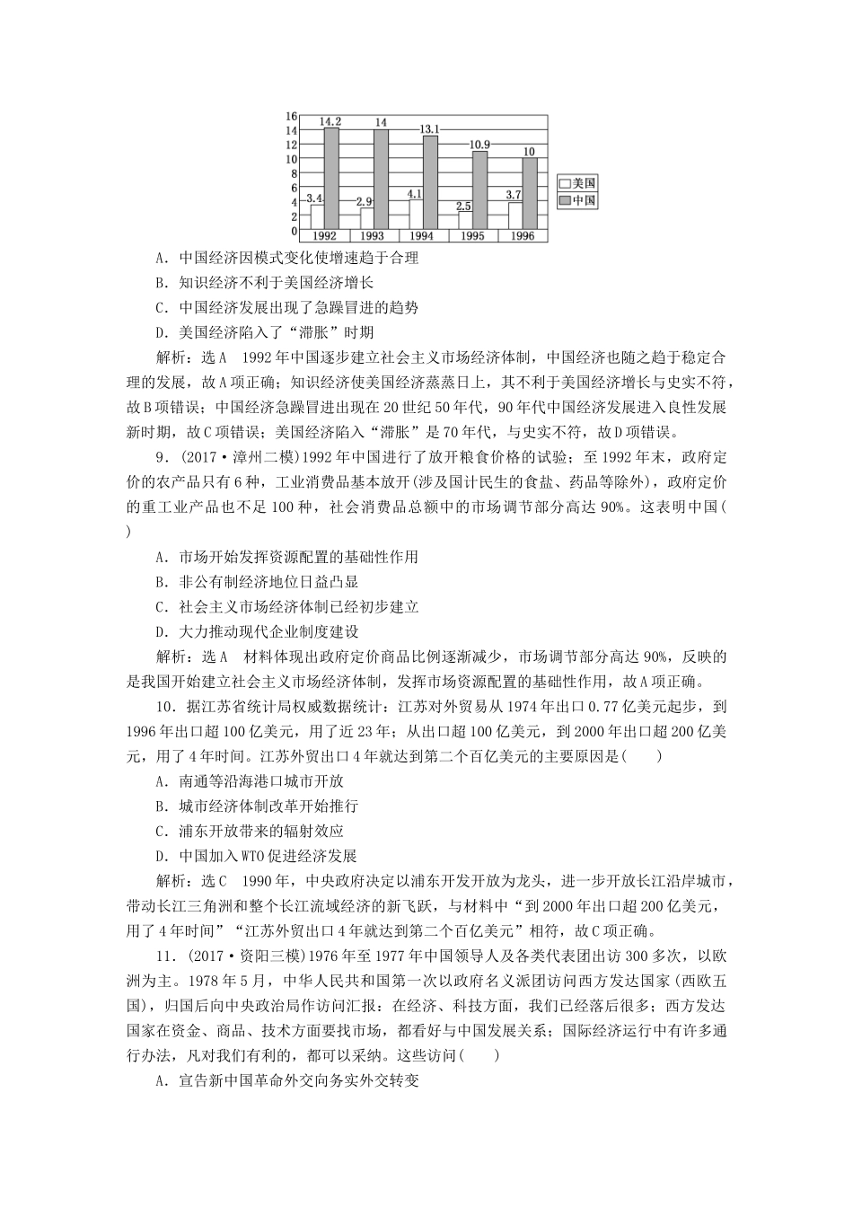
课时检测(二十二)社会主义现代化建设新时期(时间:45分钟满分:85分)一、选择题(每小题4分,共48分)1.(2016·太原一模)1984年中央1号文件提出,在兴办社队企业的同时,鼓励农民个人兴办或联合兴办各类乡镇企业,但大量新兴的私营企业还是称自己为“集体企业”。这反映出()A.私营经济获得法律认可B.农村改革仍未取得突破C.国企改革目标逐步明确D.传统观念困扰体制转型解析:选D根据材料“新兴的私营企业还是称自己为‘集体企业’”,表明人们的思想还没有从旧有的集体经济观念下解放出来,故D项正确。2.(2017·海口一模)美国学者威廉·奥夫霍尔特指出:“邓小平最初的农村改革使中国农民的收入翻了一番,赢得8亿农民的支持,以此为契机,他又为小企业主的崛起提供了方便,刺激了轻工业起飞从而又赢得了几千万工人和管理人员的支持。”材料反映出中国经济体制改革()A.以农村实效推动城市变革B.主要集中于农业和轻工业C.具有比较广泛的群众基础D.是对计划经济模式的否定解析:选A材料“以此为契机,他又为小企业主的崛起提供了方便”,反映出农村改革实效推动城市变革,故A项正确;材料只反映出中国经济体制改革涉及农业和轻工业,并不是说集中于农业和轻工业,故B项错误;C项不是材料主旨,故C项错误;材料没有反映出其内容是对计划经济模式的否定,故D项错误。3.20世纪80年代,我国实行的价格双轨制是指同一产品计划内部分实行国家定价,计划外部分实行市场调节价的制度。这反映了我国()A.劳动分配制度的重大变革B.政府职能部门权限逐步扩大C.经济体制转型的发展趋向D.生产资料所有制结构的调整解析:选C题干中“同一产品计划内部分实行国家定价,计划外部分实行市场调节价”体现出了经济体制从计划经济向市场经济的转型趋势,故C项正确。4.1980年,中共中央“75号文件”指出,在边远山区和贫困落后地区,可以包产到户。在一般地区,集体经济比较稳定,就不要搞包产到户。在生产队领导下实行的包产到户是依存于社会主义经济,不会脱离社会主义轨道,没有复辟资本主义的危险。据此判断当时()A.家庭联产承包责任制全面展开B.中央经济政策难以落实到地方C.经济改革仍然面临着较大阻力D.突破了“姓社姓资”思想束缚解析:选C家庭联产承包责任制只是在边远山区和贫困落后地区实行,“75号文件”特别强调包产到户“不会脱离社会主义轨道,没有复辟资本主义的危险”反映出仍有部分人对家庭联产承包责任制存有疑虑,这些表明改革仍然面临着阻力,故C项正确。5.1979年7月,中国通过了《中外合资经营企业法》,80年代相继颁布《涉外经济合同法》《外资企业法》和《中外合作经营企业法》等。这些文件的发布()A.表明中国已经融入世界经济体系B.主要是为了发展市场经济C.增强了政府对外开放政策的可信度D.巩固了社会主义公有制经济解析:选C解答本题的关键是结合所学知识分析。由时间信息“1979年”“80年代”和颁布的法律文件的名称可知,中国通过法律的形式保障合作双方的权益,增强中国政府对外开放政策的可信度。2001年中国加入世界贸易组织,表明中国融入世界经济体系,故A项错误。1992年中共十四大提出建立社会主义市场经济体制,故B项错误。材料所述与巩固社会主义公有制经济无关,故排除D项。故选C项。6.(2016·焦作一模)下表是根据国际统计年鉴数据“1996年平均每千亩耕地上使用机械台数”绘制的,导致这种现象的主要原因是()机械类型世界亚洲中国拖拉机19.113.95.4收割机3.13.80.9A.我国农业机械制造整体水平较低B.农业家庭联产承包责任制的局限C.国家政策对农业的支持力度不够D.农民对使用机械生产的动力不足解析:选B家庭联产承包责任制的实行即恢复小农经济的单干模式妨碍了机械化和科学技术的大规模推广,故B项正确。7.1986年8月,邓小平在视察天津港时高兴地说:“人还是这些人,地还是这块地,一改革,效率就上来了。这无非是给了你们权……你们有了权,有了钱,情况就发生了很大变化。”其“变化”实际上是基于港口管理体制突破了()A.“以政代企,政企不分”的模式B.“政企分开,简政放权”的模式C.“自主经营,简政放权”的模式D.“政企...

1、当您付费下载文档后,您只拥有了使用权限,并不意味着购买了版权,文档只能用于自身使用,不得用于其他商业用途(如 [转卖]进行直接盈利或[编辑后售卖]进行间接盈利)。
2、本站所有内容均由合作方或网友上传,本站不对文档的完整性、权威性及其观点立场正确性做任何保证或承诺!文档内容仅供研究参考,付费前请自行鉴别。
3、如文档内容存在违规,或者侵犯商业秘密、侵犯著作权等,请点击“违规举报”。

碎片内容

(通史版)高三历史一轮复习 第二编 中国近现代史 第一板块 第八单元 中国社会主义现代化的探索—新中国时期 课时检测(二十二)社会主义现代化建设新时期 新人教版-新人教版高三全册历史试题

您可能关注的文档

确认删除?
VIP
微信客服
  • 扫码咨询
会员Q群
  • 会员专属群点击这里加入QQ群
客服邮箱
回到顶部