电脑桌面
添加小米粒文库到电脑桌面
安装后可以在桌面快捷访问

会考复习材料-《数据管理技术》VIP免费

会考复习材料-《数据管理技术》_第1页
1/18
会考复习材料-《数据管理技术》_第2页
2/18
会考复习材料-《数据管理技术》_第3页
3/18
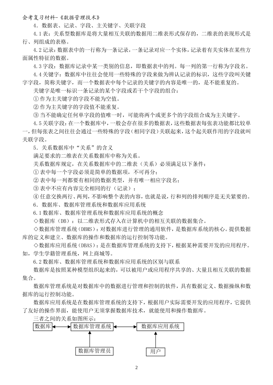
会考复习材料-《数据管理技术》一、数据管理基本知识《数据管理技术》一、数据管理基本知识知识要点1.数据1.1数据的概念数据是一种重要的信息资源,是对现实世界中客观事物的符号化表示,分为数值型数据和非数值型数据。1.2数据与信息的区别和联系数据是信息的具体描述,是信息的载体。信息是数据的内涵,是对数据的语义解释。可以用数字来表示的数据是数值数据,用非数字形式来表示的数据称为非数值数据。1.3数据类型数据类型说明及举例数字纯数字组合,可用于运算例:100,78文本汉字、符号与数字的组合或不用于运算的数字(学号、编号、条形码、身份证号、电话号码、手机号码、邮政编码等)例:A2008,赵明,001备注适用于比较长的文本日期/时间2008-1-13,10:25货币¥25,¥79.50,$230自动编号由电脑自动产生,当记录数发生变化时,自动编号也会随之变化,一般可用来表示该条记录是第几条记录是/否(布尔型)它的值为Yes/No或True/False,一般用来表示只有两种值的数据OLE型图像、声音等超链接电子邮件、网页地址2.数据管理技术发展的三个阶段随着计算机技术的发展,数据管理技术也得到了相应的发展,其发展历程一般可分为三个阶段:人工管理阶段、文件系统阶段、数据库阶段。专用软件独立性共享性冗余度管理性/安全性人工管理无差差高差文件系统有差差高差数据库有好好低好3.数据库3.1什么叫数据库数据库(Database,简称DB):是一个长期存储在计算机内、有组织的、可共享的、统一管理的数据集合。3.2数据库系统的特征①数据结构化。这是数据库与文件系统的根本区别。数据库中的数据组织形式为二维表。②数据共享。数据库中的数据可以通过数据库管理系统为多个用户所共享,冗余度小。③数据具有较高的独立性。④数据的安全性得到保证。1会考复习材料-《数据管理技术》4.数据表、记录、字段、主关键字、关联字段4.1表:关系型数据库是将大量相互关联的数据用二维表形式保存的,二维表的表现形式是行、列组成的表格。4.2记录:数据表中的一行称为一条记录,一条记录对应一个实体,记录着有关实体在某些方面属性特征的数据。4.3字段:数据库记录中某一类别的信息,即数据表中的列。每一列的第一行称为字段名。4.4关键字:数据库中往往会使用一些特殊的字段来做为辨认记录的标识,这些字段叫关键字字段,简称关键字,而一个数据表中每个记录的关键字的内容是唯一的,是不能重复的。关键字是唯一标识一条记录的某个字段或若干个字段的组合:①作为主关键字的字段不能为空值。②作为主关键字的字段值不能重复。③当不能确定任何单字段的值唯一时,可能将两个或更多个的字段组合成为主关键字。4.5关联字段:在一个数据库中,一般会存在很多的数据表,这些数据表每张表功能都比较单一,但每张表之间往往会通过一些特殊的字段(相同字段)关联起来,这个起关联作用的字段就叫关联字段。5.关系数据库中“关系”的含义满足要求的二维表在关系数据库中称为关系。关系数据库规定,在关系数据库中的二维表(关系)必须满足以下条件:①表中每一个字段必须是简单的数据项,不可再分;②表中每一列都要有相同的数据类型,并有唯一相应字段名;③表中不应有内容完全相同的行(记录);④任意交换两行、两列,不影响整个表的内容,也就是说,行和列的排列顺序是无关紧要的。6.数据库、数据库管理系统和数据库应用系统6.1数据库、数据库管理系统和数据库应用系统的概念◇数据库(DB):以二维表形式存入在计算机中的相互关联的数据集合。◇数据库管理系统(DBMS):对数据库进行管理的通用软件,是数据库系统的核心。提供数据库的定义和建立、数据库的操作和数据库的运行控制等功能。◇数据库应用系统(DBAS):是在数据库管理系统的支持下,根据某种需要开发的应用程序。如,学生学籍管理系统,网上商城等。6.2数据库、数据库管理系统和数据库应用系统的区别与联系数据库是按照某种模型组织起来的,可以被用户或应用程序共享的、大量且相互关联的数据集合。数据库管理系统是对数据库中的数据进行管理和控制的软件,具有数据定义、数据操纵和数据库的运行控制功能。数据库应用系统是在数据...

1、当您付费下载文档后,您只拥有了使用权限,并不意味着购买了版权,文档只能用于自身使用,不得用于其他商业用途(如 [转卖]进行直接盈利或[编辑后售卖]进行间接盈利)。
2、本站所有内容均由合作方或网友上传,本站不对文档的完整性、权威性及其观点立场正确性做任何保证或承诺!文档内容仅供研究参考,付费前请自行鉴别。
3、如文档内容存在违规,或者侵犯商业秘密、侵犯著作权等,请点击“违规举报”。

碎片内容

会考复习材料-《数据管理技术》

您可能关注的文档

确认删除?
VIP
微信客服
  • 扫码咨询
会员Q群
  • 会员专属群点击这里加入QQ群
客服邮箱
回到顶部