电脑桌面
添加小米粒文库到电脑桌面
安装后可以在桌面快捷访问

初中化学 化学用语重点归纳 专题辅导 不分版本 试题VIP免费

初中化学 化学用语重点归纳 专题辅导 不分版本 试题_第1页
1/3
初中化学 化学用语重点归纳 专题辅导 不分版本 试题_第2页
2/3
初中化学 化学用语重点归纳 专题辅导 不分版本 试题_第3页
3/3
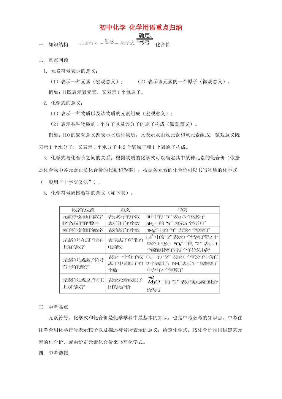
初中化学化学用语重点归纳一.知识结构化合价二.重点回顾1.元素符号表示的意义:(1)表示一种元素(宏观意义);(2)表示该元素的一个原子(微观意义)。例如:H既表示氢元素,又表示1个氢原子。2.化学式的意义:(1)表示一种物质以及该物质的元素组成(宏观意义);(2)表示某种物质的1个分子以及该分子的原子构成(微观意义)。例如:H2O的宏观意义既表示水这种物质,又表示水由氢元素和氧元素组成;微观意义既表示1个水分子,又表示1个水分子由2个氢原子和1个氧原子构成。3.化学式与化合价之间的关系:根据物质的化学式可以确定其中某种元素的化合价(依据是化合物中各元素正负化合价的代数和为零);根据各元素的化合价可以书写物质的化学式(一般用“十字交叉法”)。4.化学符号周围数字的意义(如下表)。三.中考热点元素符号、化学式和化合价是化学学科中最基本的知识,也是中考必考的知识点。中考往往考查用化学符号表示粒子以及描述符号所表示的意义;给定化学式,按化合价规则确定某元素的化合价,或由给定元素化合价来书写化学式。四.中考链接1.根据化学式确定元素(或原子团)的化合价例1.高性能录音磁带中的主要材料之一是化学组成相当于的化合物,又知Co(钴元素)和Fe都有可能为+2和+3价,且在上述化合物中每种元素只具有一种化合价,则Co和Fe的化合价分别为()。A.+2、+3B.+3、+2C.+2、+2D.+3、+3解析:本题以生活中常用的磁带为背景考查化合价的确定,可根据化合价法则进行求解。设Co和Fe的化合价分别为x、y,则有,即,分别将各选项的数值代入,即可求出符合题意的答案。答案:A2.根据化合价确定原子的个数例2.超导材料是具有零电阻及反磁性的物质,以为原料经研磨烧结可合成一种高温超导物质。假设在研磨烧结过程中各元素的化合价无变化,则x的值为()。A.12B.13C.15D.26解析:本题结合高科技成果考查化合价的法则及应用。根据化合价法则,由和可计算出,元素的化合价分别为、-2,因研磨过程中各元素化合价不变,所以由可得出计算式:,则,故选B。3.化合价与离子符号的关系及化学式的书写例3.通过对已学知识的对比和归纳,我们往往可以得出一些十分有趣的规律,这些规律可以帮助我们掌握学习化学的方法。请你仔细阅读下表的内容,并回答相应的问题:(1)由前两行内容对照可得出的规律是:元素或原子团的化合价数值往往与相应离子所带的________________数相等。(2)由后两行内容对照可得出的规律是:通过元素或原子团的____________可以确定相应化合物的化学式。(3)利用表格中所给内容,请你再写出一种盐的化学式:_______________。(4)根据硫酸亚铁的化学式,可推出该物质所含阳离子的符号为_________。解析:本题是一道以离子符号、化合价、化学式、物质的分类为素材设计的情景分析题,旨在考查同学们运用相关知识分析问题,归纳、总结规律的能力。(1)对照前两行内容可得出的规律是:化合价数值与相应离子所带的电荷数相等。(2)根据化合价书写化学式,这是书写化学式的一种方法。(3)按照盐的组成,利用元素(原子团)的化合价采取最小公倍数法或化合价交叉约简法可得到一些盐的化学式,如等,注意不要和已知的化学式重复。(4)根据(1)的结论:(Fe为+2价)中所含阳离子符号为。答案:(1)电荷(2)化合价(3)等(4)

1、当您付费下载文档后,您只拥有了使用权限,并不意味着购买了版权,文档只能用于自身使用,不得用于其他商业用途(如 [转卖]进行直接盈利或[编辑后售卖]进行间接盈利)。
2、本站所有内容均由合作方或网友上传,本站不对文档的完整性、权威性及其观点立场正确性做任何保证或承诺!文档内容仅供研究参考,付费前请自行鉴别。
3、如文档内容存在违规,或者侵犯商业秘密、侵犯著作权等,请点击“违规举报”。

碎片内容

初中化学 化学用语重点归纳 专题辅导 不分版本 试题

您可能关注的文档

确认删除?
VIP
微信客服
  • 扫码咨询
会员Q群
  • 会员专属群点击这里加入QQ群
客服邮箱
回到顶部