电脑桌面
添加小米粒文库到电脑桌面
安装后可以在桌面快捷访问

九年级化学竞赛选拔试卷(9)试卷VIP免费

九年级化学竞赛选拔试卷(9)试卷_第1页
1/10
九年级化学竞赛选拔试卷(9)试卷_第2页
2/10
九年级化学竞赛选拔试卷(9)试卷_第3页
3/10
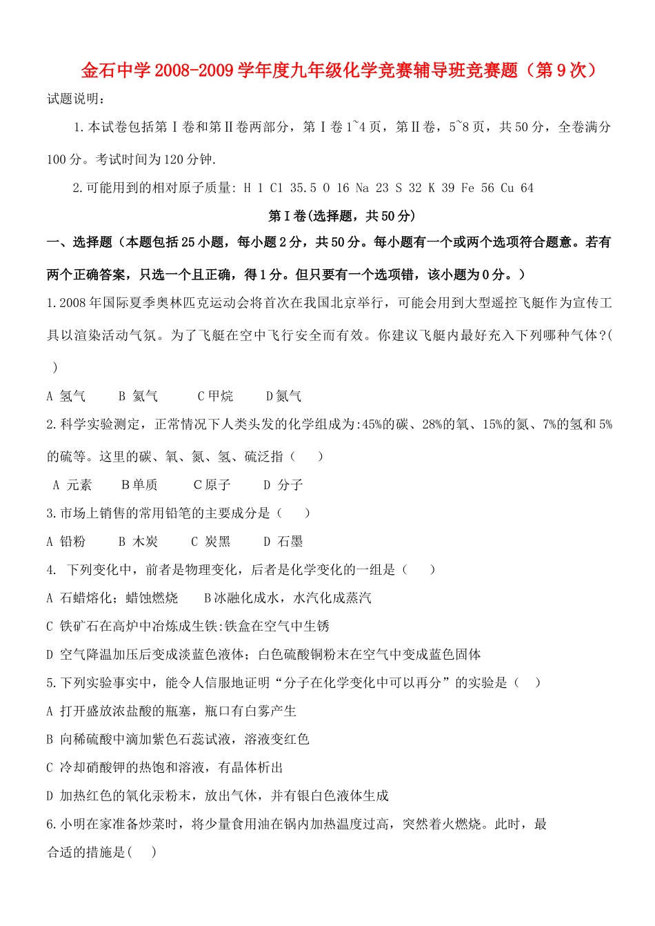
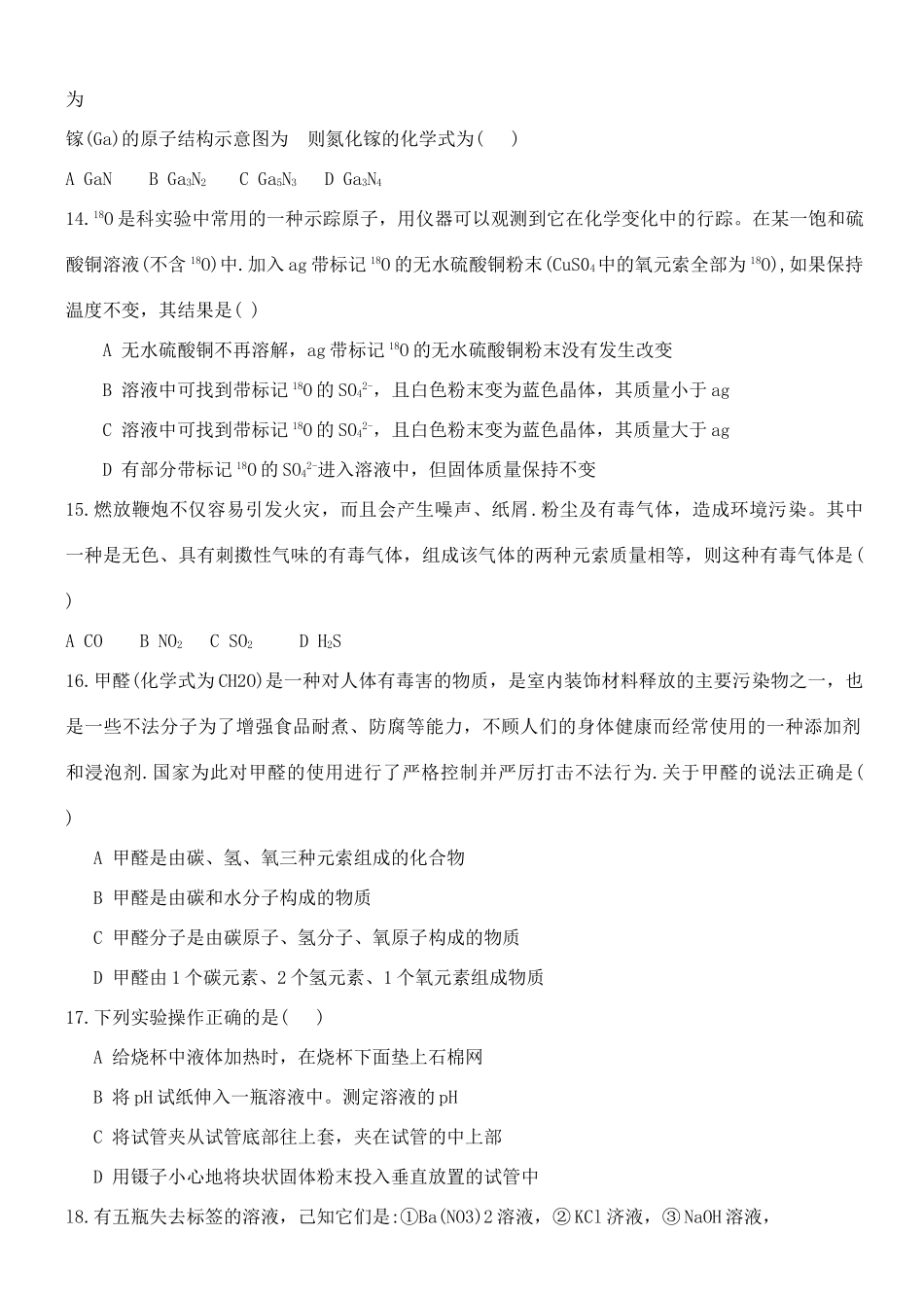
金石中学2008-2009学年度九年级化学竞赛辅导班竞赛题(第9次)试题说明:1.本试卷包括第Ⅰ卷和第Ⅱ卷两部分,第Ⅰ卷1~4页,第Ⅱ卷,5~8页,共50分,全卷满分100分。考试时间为120分钟.2.可能用到的相对原子质量:H1C135.5O16Na23S32K39Fe56Cu64第I卷(选择题,共50分)一、选择题(本题包括25小题,每小题2分,共50分。每小题有一个或两个选项符合题意。若有两个正确答案,只选一个且正确,得1分。但只要有一个选项错,该小题为0分。)1.2008年国际夏季奥林匹克运动会将首次在我国北京举行,可能会用到大型遥控飞艇作为宣传工具以渲染活动气氛。为了飞艇在空中飞行安全而有效。你建议飞艇内最好充入下列哪种气体?()A氢气B氦气C甲烷D氮气2.科学实验测定,正常情况下人类头发的化学组成为:45%的碳、28%的氧、15%的氮、7%的氢和5%的硫等。这里的碳、氧、氮、氢、硫泛指()A元素B单质C原子D分子3.市场上销售的常用铅笔的主要成分是()A铅粉B木炭C炭黑D石墨4.下列变化中,前者是物理变化,后者是化学变化的一组是()A石蜡熔化;蜡蚀燃烧B冰融化成水,水汽化成蒸汽C铁矿石在高炉中冶炼成生铁:铁盒在空气中生锈D空气降温加压后变成淡蓝色液体;白色硫酸铜粉末在空气中变成蓝色固体5.下列实验事实中,能令人信服地证明“分子在化学变化中可以再分”的实验是()A打开盛放浓盐酸的瓶塞,瓶口有白雾产生B向稀硫酸中滴加紫色石蕊试液,溶液变红色C冷却硝酸钾的热饱和溶液,有晶体析出D加热红色的氧化汞粉末,放出气休,并有银白色液体生成6.小明在家准备炒菜时,将少量食用油在锅内加热温度过高,突然着火燃烧。此时,最合适的措施是()A立即向锅内浇水B熄灭火源,立即用锅盖盖严C立即用泡沐灭火器灭火D立即向锅内加入切好的蔬禁7.下列关于原子的叙述正确的是①一切原子都是由质子、中子和电子构成的②原子在不停地运动③原子是化学变化中的最小拉子④原子由原子核和核外电子构成⑤原子中不存在电荷.因而原子不带电A②③④B①②④C①③⑤D①②③④⑤8.“白醋”是食用醋之一,它是醋酸的稀溶液,小强准备在家中用实验的方法验证“白醋”具有酸的性质。请你猜侧:他选择的下列物质中,可能跟“白醋”发生反应的是()(A)食盐B)纯碱(C)木炭(D)铁钉9.右图为M.N两种物质在饱和溶液中溶质的质最分致(a%)随温度(t℃)变化的曲线,现将50gM物质.80gN物质分别溶于150g水中并同时加热,分别蒸发掉50g水,冷却到t℃。下列说法正确的是〔溶液加热时,M、N不挥也不发生反应)()AM、N都从溶液中析出B只有N从溶液中析出CM的溶液为饱和溶液DN的济液为不饱和溶液10.某无色溶液与Bacl2溶液混合后,产生白色沉淀。则该无色溶液不可能是()A氯化钠溶液B稀硫酸Cc硝酸银溶液D硫酸钠溶液11.下列物质中,能与澄清的石灰水发生反应,但反应过程若不加指示剂则观察不到明显现象的是()A硝酸钠溶液B稀盐酸C氯化铁溶液D碳酸钠溶液12.在化学反应3A3B4+8C=9A+4X中,若用ABC来表示X的化学式.则X的化学式可表示为()AC3B2BC2B4CC2B3DA3CB413.合成纳米材料氮化镓是我国1998年十大利技成果之一。已知氮的原子结构示竞图为镓(Ga)的原子结构示意图为则氮化镓的化学式为()AGaNBGa3N2CGa5N3DGa3N414.18O是科实验中常用的一种示踪原子,用仪器可以观测到它在化学变化中的行踪。在某一饱和硫酸铜溶液(不含18O)中.加入ag带标记18O的无水硫酸铜粉末(CuS04中的氧元索全部为18O),如果保持温度不变,其结果是()A无水硫酸铜不再溶解,ag带标记18O的无水硫酸铜粉末没有发生改变B溶液中可找到带标记18O的SO42-,且白色粉末变为蓝色晶体,其质量小于agC溶液中可找到带标记18O的SO42-,且白色粉末变为蓝色晶体,其质量大于agD有部分带标记18O的SO42-进入溶液中,但固体质量保持不变15.燃放鞭炮不仅容易引发火灾,而且会产生噪声、纸屑.粉尘及有毒气体,造成环境污染。其中一种是无色、具有刺擞性气味的有毒气体,组成该气体的两种元索质量相等,则这种有毒气体是()ACOBNO2CSO2DH2S16.甲醛(化学式为CH2O)是一种对人体有毒害的物质,是室内装饰材料释放的主要污染物之一,也是一些不法分子为了增强食品耐煮、防腐等能力,不顾人们的身体健康而经常使用的一...

1、当您付费下载文档后,您只拥有了使用权限,并不意味着购买了版权,文档只能用于自身使用,不得用于其他商业用途(如 [转卖]进行直接盈利或[编辑后售卖]进行间接盈利)。
2、本站所有内容均由合作方或网友上传,本站不对文档的完整性、权威性及其观点立场正确性做任何保证或承诺!文档内容仅供研究参考,付费前请自行鉴别。
3、如文档内容存在违规,或者侵犯商业秘密、侵犯著作权等,请点击“违规举报”。

碎片内容

九年级化学竞赛选拔试卷(9)试卷

您可能关注的文档

慧源书店+ 关注
实名认证
内容提供者

从事历史教学,热爱教育,高度负责。

确认删除?
VIP
微信客服
  • 扫码咨询
会员Q群
  • 会员专属群点击这里加入QQ群
客服邮箱
回到顶部