电脑桌面
添加小米粒文库到电脑桌面
安装后可以在桌面快捷访问

山东省济南市槐荫区九年级语文第一次模拟考试试卷试卷VIP免费

山东省济南市槐荫区九年级语文第一次模拟考试试卷试卷_第1页
1/6
山东省济南市槐荫区九年级语文第一次模拟考试试卷试卷_第2页
2/6
山东省济南市槐荫区九年级语文第一次模拟考试试卷试卷_第3页
3/6
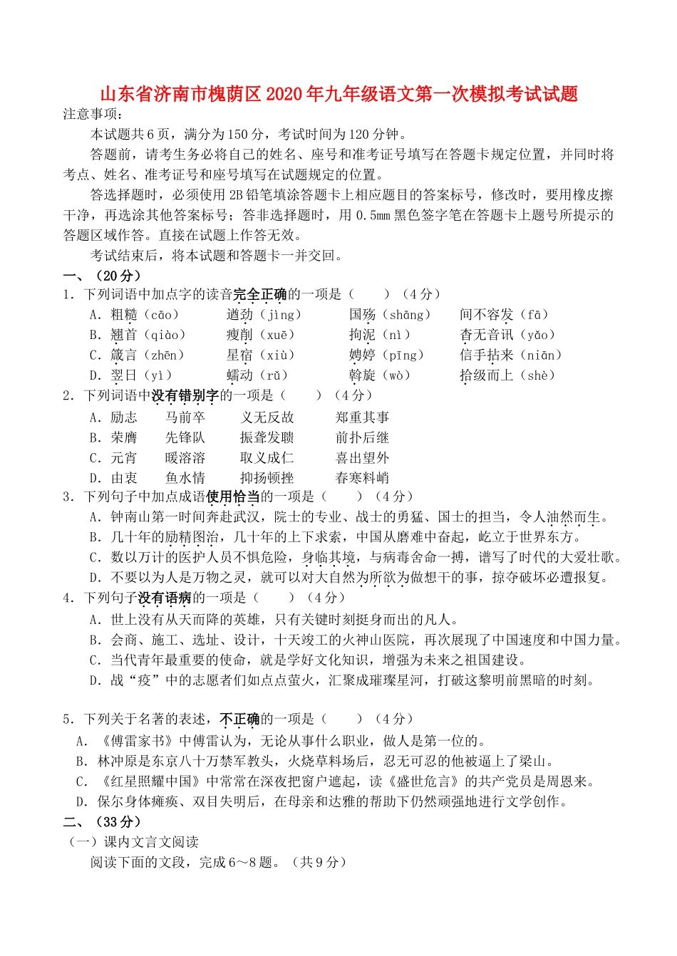
山东省济南市槐荫区2020年九年级语文第一次模拟考试试题注意事项:本试题共6页,满分为150分,考试时间为120分钟。答题前,请考生务必将自己的姓名、座号和准考证号填写在答题卡规定位置,并同时将考点、姓名、准考证号和座号填写在试题规定的位置。答选择题时,必须使用2B铅笔填涂答题卡上相应题目的答案标号,修改时,要用橡皮擦干净,再选涂其他答案标号;答非选择题时,用0.5mm黑色签字笔在答题卡上题号所提示的答题区域作答。直接在试题上作答无效。考试结束后,将本试题和答题卡一并交回。一、(20分)1.下列词语中加点字的读音完全正确的一项是()(4分)A.粗糙(cāo)遒劲(jìng)国殇(shāng)间不容发(fā)B.翘首(qiào)瘦削(xuē)拘泥(nì)杳无音讯(yǎo)C.箴言(zhēn)星宿(xiù)娉婷(pīng)信手拈来(niān)D.翌日(yì)蠕动(rǔ)斡旋(wò)拾级而上(shè)2.下列词语中没有错别字的一项是()(4分)A.励志马前卒义无反故郑重其事B.荣膺先锋队振聋发聩前扑后继C.元宵暖溶溶取义成仁喜出望外D.由衷鱼水情抑扬顿挫春寒料峭3.下列句子中加点成语使用恰当的一项是()(4分)A.钟南山第一时间奔赴武汉,院士的专业、战士的勇猛、国士的担当,令人油然而生。B.几十年的励精图治,几十年的上下求索,中国从磨难中奋起,屹立于世界东方。C.数以万计的医护人员不惧危险,身临其境,与病毒舍命一搏,谱写了时代的大爱壮歌。D.不要以为人是万物之灵,就可以对大自然为所欲为做想干的事,掠夺破坏必遭报复。4.下列句子没有语病的一项是()(4分)A.世上没有从天而降的英雄,只有关键时刻挺身而出的凡人。B.会商、施工、选址、设计,十天竣工的火神山医院,再次展现了中国速度和中国力量。C.当代青年最重要的使命,就是学好文化知识,增强为未来之祖国建设。D.战“疫”中的志愿者们如点点萤火,汇聚成璀璨星河,打破这黎明前黑暗的时刻。5.下列关于名著的表述,不正确的一项是()(4分)A.《傅雷家书》中傅雷认为,无论从事什么职业,做人是第一位的。B.林冲原是东京八十万禁军教头,火烧草料场后,忍无可忍的他被逼上了梁山。C.《红星照耀中国》中常常在深夜把窗户遮起,读《盛世危言》的共产党员是周恩来。D.保尔身体瘫痪、双目失明后,在母亲和达雅的帮助下仍然顽强地进行文学创作。二、(33分)(一)课内文言文阅读阅读下面的文段,完成6~8题。(共9分)愚公移山太行、王屋二山,方七百里,高万仞,本在冀州之南,河阳之北。北山愚公者,年且九十,面山而居。惩山北之塞,出入之迂也,聚室而谋曰:“吾与汝毕力平险,指通豫南,达于汉阴,可乎?”杂然相许。其妻献疑曰:“以君之力,曾不能损魁父之丘,如太行、王屋何?且焉置土石?”杂曰:“投诸渤海之尾,隐土之北。”遂率子孙荷担者三夫,叩石垦壤,箕畚运于渤海之尾。邻人京城氏之孀妻有遗男,始龀,跳往助之。寒暑易节,始一反焉。河曲智叟笑而止之曰:“甚矣,汝之不惠!以残年余力,曾不能毁山之一毛,其如土石何?”北山愚公长息曰:“汝心之固,固不可彻,曾不若孀妻弱子。虽我之死,有子存焉。子又生孙,孙又生子;子又有子,子又有孙;子子孙孙无穷匮也,而山不加增,何苦而不平?”河曲智叟亡以应。操蛇之神闻之,惧其不已也,告之于帝。帝感其诚,命夸娥氏二子负二山,一厝朔东,一厝雍南。自此,冀之南,汉之阴,无陇断焉。(选自《列子•汤问》)6.下列加点词解释有误的一项是()(3分)A.年且九十且:将近B.箕畚运于渤海之尾箕畚:用箕畚装土石C.甚矣,汝之不惠惠:同“慧”,聪明D.汝心之固,固不可彻彻:彻底7.下列各项中加点词的意义和用法相同的一项是()(3分)A.面山而居余强饮三大白而别B.以君之力而安陵以五十里之地存者C.且焉置土石惧有伏焉D.其如土石何其业有不精、德有不成者8.下列对选文理解与分析有误的一项是()(3分)A.《列子》一书多为民间故事、寓言和神话传说,本文就是一篇古代神话寓言。B.古代山南水北谓之“阳”,山北水南谓之“阴”,文中“汉阴”指的汉水的“北岸”。C.文章运用与智叟的对比,以及“孀妻...

1、当您付费下载文档后,您只拥有了使用权限,并不意味着购买了版权,文档只能用于自身使用,不得用于其他商业用途(如 [转卖]进行直接盈利或[编辑后售卖]进行间接盈利)。
2、本站所有内容均由合作方或网友上传,本站不对文档的完整性、权威性及其观点立场正确性做任何保证或承诺!文档内容仅供研究参考,付费前请自行鉴别。
3、如文档内容存在违规,或者侵犯商业秘密、侵犯著作权等,请点击“违规举报”。

碎片内容

山东省济南市槐荫区九年级语文第一次模拟考试试卷试卷

您可能关注的文档

海博书城+ 关注
实名认证
内容提供者

从事历史教学,热爱教育,高度负责。

确认删除?
VIP
微信客服
  • 扫码咨询
会员Q群
  • 会员专属群点击这里加入QQ群
客服邮箱
回到顶部