电脑桌面
添加小米粒文库到电脑桌面
安装后可以在桌面快捷访问

地暖地面施工方案VIP专享VIP免费

地暖地面施工方案_第1页
1/10
地暖地面施工方案_第2页
2/10
地暖地面施工方案_第3页
3/10
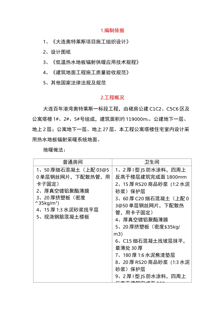
1.编制依据...2.工程概况3.作业条件4.施工安装方法施工操作方法基层清理找平层施工聚氨酯防水层涂刷错误!未定义书签。错误!未定义书签错误!未定义书签。成品保护措施错误!未定义书签错误!未定义书签错误!未定义书签错误!未定义书签错误!未定义书签。错误!未定义书签错误!未定义书签错误!未定义书签。保温层的铺设分集水器的安装低温管的铺设(盘管)错误!未定义书签。打压测试错误!未定义书签。细石混凝土填充层施工错误!未定义书签。调试错误!未定义书签。卫生间面层聚氨酯涂刷错误!未定义书签。5.质量控制错误!未定义书签。细石混凝土裂缝的控制错误!未定义书签。允许偏差和检查方法错误!未定义书签。6.安全文明施工错误!未定义书签。安全消防措施错误!未定义书签。1.编制依据1、《大连奥特莱斯项目施工组织设计》2、设计图纸3、《低温热水地板辐射供暖应用技术规程》4、《建筑地面工程施工质量验收规范》5、其他国家法律法规及规范2.工程概况大连百年港湾奥特莱斯一标段工程,由裙房公建C1C2、C5C6区及公寓塔楼1#、2#、5#号组成,建筑面积约119000m2。公建地下一层、地上2层;公寓地下一层、地上27层。本工程公寓塔楼住宅室内设计采用热水地板辐射采暖系统地面。地暖做法:普通房间卫生间1、50厚细石混凝土(上配03@50单层钢丝网片,下配散热管,用卡子固定)2、厚真空镀铝聚酯薄膜3、20厚挤塑板(密度^35kg/m3)4、15厚1:3水泥砂浆找平层5、现浇钢筋混凝土楼板1、2厚I型JS防水涂料,四周上反高于楼层建筑完成面1800mm2、15厚RS20商品砂浆(1:2水泥砂浆)保护层3、60厚C20细石混凝土(上配03@50单层钢丝网片,下配散热管,用卡子固定)4、厚真空镀铝聚酯薄膜5、20厚挤塑板(密度$35kg/m3)6、C15细石混凝土找坡层抹平,最薄处30厚7、180厚1:6水泥焦渣垫层8、20厚RS20商品砂浆(1:3水泥砂浆)保护层9、2厚I型JS防水涂料,四周上反高于建筑完成面300mm3.作业条件1、楼面基层清理及预埋在地面内各种管线已做完。穿过楼面的竖管已安完,管洞已堵塞密实。2、墙面的水平标高线已弹在四周墙上。依+1000mm线弹出建筑地面的面层、找平层等高度的标志线,对于卫生间要标记出坡向地漏的斜平面标志线。4.施工安装方法4.1.施工操作方法4.1.1.基层清理清除楼面杂物,用地坪清理机清理楼地面基层砼表面粉刷残余砂浆等,清除干净后将基层上的灰尘扫掉,然后浇水湿润,检查基层的残余砂浆等,没有清除干净的用钢丝刷和錾子刷净、剔掉灰浆皮和灰渣层,若有油污污染的用10%的火碱水溶液刷掉基层上的油污,并用清水及时将碱液冲净,基层残余砂浆等清理是防止找平层空鼓的重要工作,必须清除干净方可进行下道工序。4.1.2.找平层施工1、根据弹出的建筑地面找平层高度的标志线,在地面四周做灰饼,间距1.5m-2m加冲筋,当有地漏或有坡度要求时,应当按要求做好坡度。2、铺水泥砂浆,铺之前先涂刷1:的素水泥砂浆结合层,用木抹子赶铺拍实,用木杠按贴灰饼和冲筋标高刮平,上木抹子搓平,然后用铁抹子溜平。3、压平头遍之后,水泥砂浆地面凝结到人踩上去有脚印但不下陷时,用铁抹子压第二遍。要求不漏压,上表面平而出光。4、砂浆终凝之前进行第三遍压光,感觉是抹子抹上去不再有抹子纹时,用铁抹子把第二遍压光时留下的抹子纹压平、压实、压光,达到交活的程度。5、表面压光交活后24小时,铺锯末洒水养护,以保持湿润,养护时间不少于5d,注意养护期间不允许压重物和碰撞。4.1.3.聚氨酯防水层涂刷1、基层处理:用油刷蘸基层处理剂先在阴阳角、管根等复杂部位均匀涂刷一遍,再用短把滚筒刷大面积涂布。涂后5小时以上,方能进行下一道工序施工。聚氨脂涂膜防水涂料应随用随配,配制好的混合料最好在2小时以内用完。2、涂膜施工:用长柄刷蘸已配好的涂料按按照先高后低、先远后近的顺序来涂刷。后一遍涂层应在前一遍涂层固化后进行(以指干为准,一般需4小时固化)且后一遍涂刷方向需与前一遍涂刷方向垂直。在后一遍涂层进行涂刷前应仔细检查前遍涂层是否有空鼓、气孔、固化不良之处。最后一遍成活要严格控制聚氨脂涂膜防水层的厚度,应保证涂膜均匀。4.1.4.保温层的铺设铺设20mm厚挤塑板,加铺0.2mm厚真空镀...

1、当您付费下载文档后,您只拥有了使用权限,并不意味着购买了版权,文档只能用于自身使用,不得用于其他商业用途(如 [转卖]进行直接盈利或[编辑后售卖]进行间接盈利)。
2、本站所有内容均由合作方或网友上传,本站不对文档的完整性、权威性及其观点立场正确性做任何保证或承诺!文档内容仅供研究参考,付费前请自行鉴别。
3、如文档内容存在违规,或者侵犯商业秘密、侵犯著作权等,请点击“违规举报”。

碎片内容

地暖地面施工方案

确认删除?
VIP
微信客服
  • 扫码咨询
会员Q群
  • 会员专属群点击这里加入QQ群
客服邮箱
回到顶部