电脑桌面
添加小米粒文库到电脑桌面
安装后可以在桌面快捷访问

人教版初中物理知识点总结归纳特详细VIP免费

人教版初中物理知识点总结归纳特详细_第1页
1/27
人教版初中物理知识点总结归纳特详细_第2页
2/27
人教版初中物理知识点总结归纳特详细_第3页
3/27
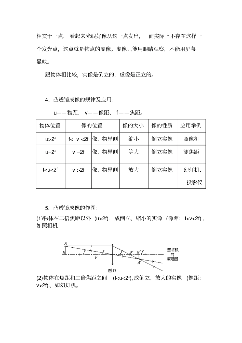
初中物理知识点聚会第一章声现象知识归纳1.声音的发生:由物体的振动而产生。振动停止,发声也停止。2.声音的传播:声音靠介质传播。真空不能传声。通常我们听到的声音是靠空气传来的。3.声速:在空气中传播速度是:340米/秒。声音在固体传播比液体快,而在液体传播又比空气体快。4.利用回声可测距离:S=1/2vt5.乐音的三个特征:音调、响度、音色。(1)音调:是指声音的高低,它与发声体的频率有关系。(2)响度:是指声音的大小,跟发声体的振幅、声源与听者的距离有关系。6.减弱噪声的途径:(1)在声源处减弱;(2)在传播过程中减弱;(3)在人耳处减弱。7.可听声:频率在20Hz~20000Hz之间的声波:超声波:频率高于20000Hz的声波;次声波:频率低于20Hz的声波。8.超声波特点:方向性好、穿透能力强、声能较集中。具体应用有:声呐、B超、超声波速度测定器、超声波清洗器、超声波焊接器等。9.次声波的特点:可以传播很远,很容易绕过障碍物,而且无孔不入。一定强度的次声波对人体会造成危害,甚至毁坏机械建筑等。它主要产生于自然界中的火山爆发、海啸地震等,另外人类制造的火箭发射、飞机飞行、火车汽车的奔驰、核爆炸等也能产生次声波。第二章光现象知识归纳1.光源:自身能够发光的物体叫光源。2.太阳光是由红、橙、黄、绿、蓝、靛、紫组成的。3.光的三原色是:红、绿、蓝;颜料的三原色是:红、黄、蓝。4.不可见光包括有:红外线和紫外线。特点:红外线能使被照射的物体发热,具有热效应(如太阳的热就是以红外线传送到地球上的);紫外线最显著的性质是能使荧光物质发光,另外还可以灭菌。1.光的直线传播:光在均匀介质中是沿直线传播。2.光在真空中传播速度最大,是3×108米/秒,而在空气中传播速度也认为是3×108米/秒。3.我们能看到不发光的物体是因为这些物体反射的光射入了我们的眼睛。4.光的反射定律:反射光线与入射光线、法线在同一平面上,反射光线与入射光线分居法线两侧,反射角等于入射角。(注:光路是可逆的)5.漫反射和镜面反射一样遵循光的反射定律。6.平面镜成像特点:(1)平面镜成的是虚像;(2)像与物体大小相等;(3)像与物体到镜面的距离相等;(4)像与物体的连线与镜面垂直。另外,平面镜里成的像与物体左右倒置。7.平面镜应用:(1)成像;(2)改变光路。8.平面镜在生活中使用不当会造成光污染。球面镜包括凸面镜(凸镜)和凹面镜(凹镜),它们都能成像。具体应用有:车辆的后视镜、商场中的反光镜是凸面镜;手电筒的反光罩、太阳灶、医术戴在眼睛上的反光镜是凹面镜。光的折射:光从一种介质斜射入另一种介质时,传播方向一般发生变化的现象。光的折射规律:光从空气斜射入水或其他介质,折射光线与入射光线、法线在同一平面上;折射光线和入射光线分居法线两侧,折射角小于入射角;入射角增大时,折射角也随着增大;当光线垂直射向介质表面时,传播方向不改变。(折射光路也是可逆的)第三章透镜知识归纳1、凸透镜:中间厚边缘薄的透镜,它对光线有会聚作用,所以也叫会聚透镜。2、凸透镜成像的应用:照相机:原理;成倒立、缩小的实像,u>2f幻灯机:原理、成倒立、放大的实像,f2ff2f像、物异侧放大倒立实像幻灯机、投影仪5、凸透镜成像的作图:(1)物体在二倍焦距以外(u>2f),成倒立、缩小的实像(像距:f

1、当您付费下载文档后,您只拥有了使用权限,并不意味着购买了版权,文档只能用于自身使用,不得用于其他商业用途(如 [转卖]进行直接盈利或[编辑后售卖]进行间接盈利)。
2、本站所有内容均由合作方或网友上传,本站不对文档的完整性、权威性及其观点立场正确性做任何保证或承诺!文档内容仅供研究参考,付费前请自行鉴别。
3、如文档内容存在违规,或者侵犯商业秘密、侵犯著作权等,请点击“违规举报”。

碎片内容

人教版初中物理知识点总结归纳特详细

您可能关注的文档

爱的疯狂+ 关注
实名认证
内容提供者

该用户很懒,什么也没介绍

确认删除?
微信客服
  • 扫码咨询
会员Q群
  • 会员专属群点击这里加入QQ群